我国最初的分布式补贴政策为金太阳工程,补贴方式为50%~70%的初始补贴,但是由于采用的是事前补贴方式,造成了骗补、先建后拆、报大建小,难以监管等问题。

2013年8月,发改委颁布了新的分布式补贴政策:
(一)对分布式光伏发电实行按照全电量补贴的政策,电价补贴标准为每千瓦时0.42元(含税),通过可再生能源发展基金予以支付,由电网企业转付;其中,分布式光伏发电系统自用有余上网的电量,由电网企业按照当地燃煤机组标杆上网电价收购。
(二)对分布式光伏发电系统自用电量免收随电价征收的各类基金和附加,以及系统备用容量费和其他相关并网服务费。
分布式采用全电量补贴政策可以有效避免骗补等行为出现,而采用备案制相比于核准制更加灵活。

2014年1月,能源局下发关于下达2014年光伏发电年度新增建设规模的通知,指出2014年新增备案总规模14GW,其中分布式8GW,光伏电站6GW。


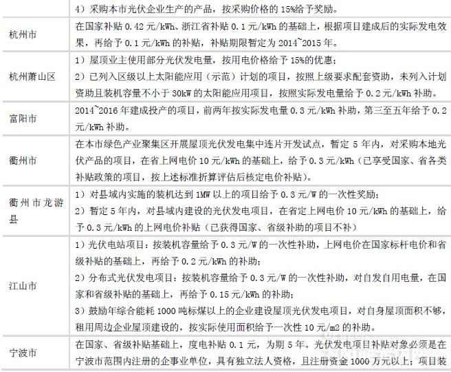
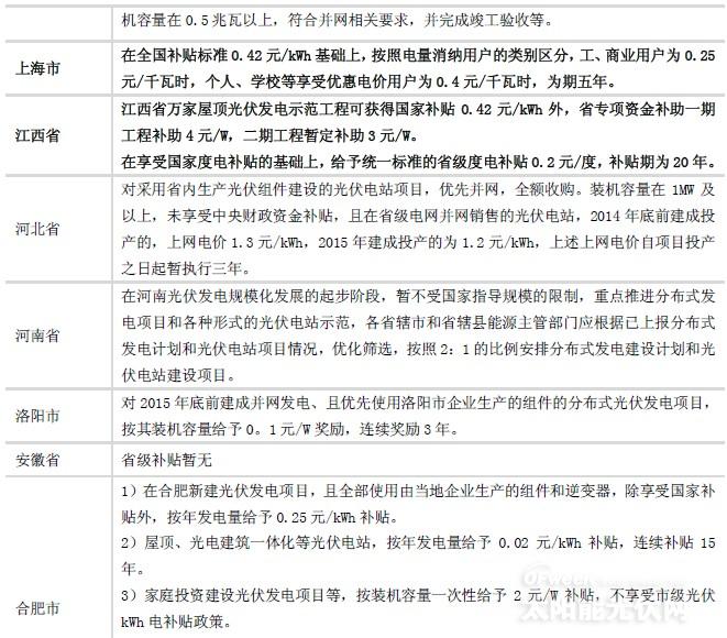
从上表可以看出,分布式光伏配额集中于东部沿海城市,山东、江苏、浙江、广东、河北均超过60MW。各地区为了促进分布式光伏的发展,在国家补贴的基础上纷纷提出了不同的地方补贴。
下一页>



地方政府对分布式的支持主要表现在提供补贴电价上,提高项目的收益率,有些进行了一定的初始安装补贴,有利于提高项目现金流回收速度。
通过上述政策整理可以看出,国家对分布式支持力度非常大,补贴政策也已经完善,辅之以地方补贴,分布式项目的收益率已具备较强的吸引力。
索比光伏网 https://news.solarbe.com/201407/04/214903.html

