广东零碳园区,这笔账到底怎么算?
从已落地的典型案例来看,含补贴的零碳园区项目投资回收期通常在5至6年,不含补贴项目约6至8年。
但这个数字,在广东有一个重要的修正变量:广东2025年用电侧结算均价已降至0.380元/千瓦时,同比下降14.2%——广东电价本就是全国洼地,光伏自发自用每度节省的钱,比北京、上海等高电价省份少得多。
这意味着,在广东做零碳园区,如果只靠装光伏省电费这一条路,很难让投资回收期落入8年以内。
那广东园区的收益从哪来?答案是四条并行通道,缺任何一条,账都难算过:
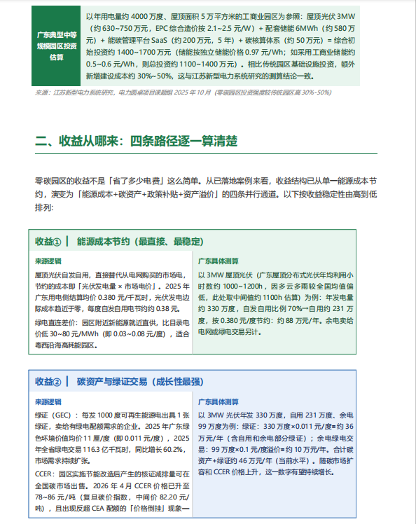
第一条,能源成本节约——光伏自发自用替代市价购电,3MW光伏年节电约88万元,是最稳定的基础收益。
第二条,碳资产与绿证交易——2026年4月CCER市场价格已升至78~86元/吨(复旦碳价指数),且出现反超碳排放配额的「价格倒挂」现象;广东绿色环境价值均价11厘/度(2025年),随碳市场扩容持续上行。
第三条,政策补贴与绿色融资——广东省明确积极争取中央预算内资金、超长期特别国债、地方政府专项债券,鼓励「零碳贷」等特色产品,利率比普通贷款低50~100BP。
第四条,资产溢价与招商竞争力——欧盟CBAM
2026年正式征税,广东外贸第一大省,能提供可溯源绿电认证的零碳园区在争夺外资供应链投资时,手里多了一张别的园区没有的牌。
索比光伏网系统梳理了广东零碳园区的五大投资模块造价(含2026年一季度最新光储价格)、三种场景下的投资回收期测算,以及三种投融资模式与广东园区的适配分析。
以下为报告节选,完整版扫码获取
↓↓↓






4月21日,2026广东省新能源电力发展大会暨第十三届广东省光伏论坛将在广州举行。会议将围绕广东光伏面临的新形势,安排政策解读、市场分析、案例分享等环节,重点讨论新能源消纳、零碳园区建设、绿电交易实操、分布式光伏与储能配比等具体问题。
即刻扫码报名
会议小助手还将附送您会议现场大礼包!
↓↓↓

索比光伏网 https://news.solarbe.com/202604/17/50021996.html

