国家级零碳园区第二批申报,即将开启。
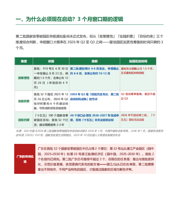
根据多方研判,第二批申报通知预计在2026年二季度至三季度之间发出,从通知到申报截止仅约1.5个月——留给园区实质性筹备的时间,只剩约3个月。
在此之前,有一个常被忽略的关键信息值得说清楚:广东已有2个园区入选2025年12月26日公布的首批52个国家级零碳园区名单——第32号广东汕头濠江产业园区(2025-2030年)和第33号广东湛江临港经济区(2025-2030年)。
这意味着,广东首批2个名额已用完,第二批再推2个新园区时,必须与汕头(出口制造)、湛江(临港重工)形成产业差异化,才能通过国家区域均衡性评审。
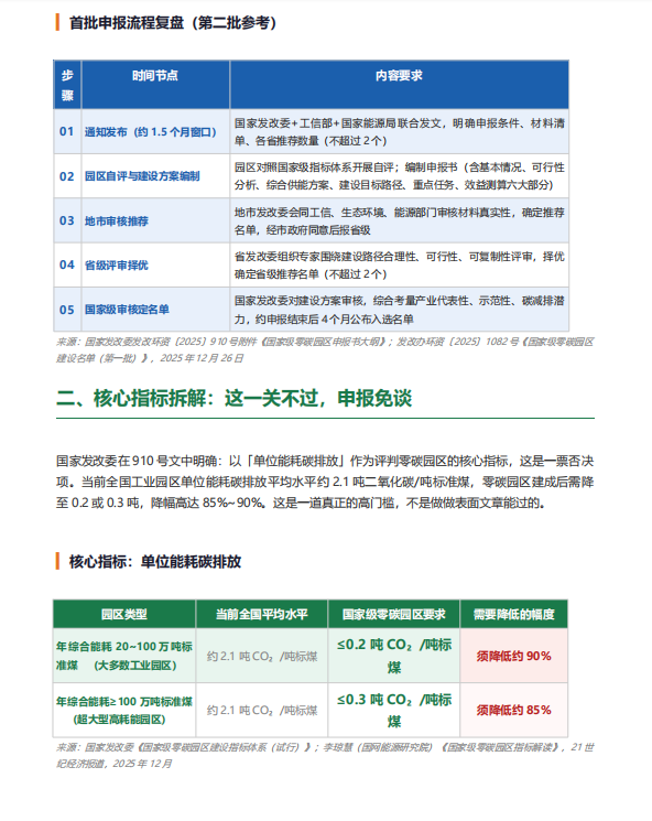
国家级申报的门槛是什么水平?核心指标是「单位能耗碳排放」:当前全国工业园区平均水平约2.1吨二氧化碳/吨标准煤,国家级零碳园区建成后须降至0.2或0.3吨——降幅高达85%~90%。这不是装装光伏就能达到的数字,需要绿电大比例替代、节能改造、能碳核算体系全部到位。
每个省的名额只有2个,全国竞争激烈。广东第二批冲击国家级,哪些园区有机会?深圳坪地低碳城、茂名滨海新区,还是阳江、佛山?申报书六大章节,审核专家重点打分的是哪几条?常见失分点在哪里?
索比光伏网根据国家发改委官方申报书大纲(910号文附件)、首批名单原文及多家机构研判,梳理了第二批申报的时间窗口、核心指标解读、广东4个候选园区评级,以及建设方案编制六大审核要点。
以下为报告节选,完整版扫码获取
↓↓↓







4月21日,2026广东省新能源电力发展大会暨第十三届广东省光伏论坛将在广州举行。会议将围绕广东光伏面临的新形势,安排政策解读、市场分析、案例分享等环节,重点讨论新能源消纳、零碳园区建设、绿电交易实操、分布式光伏与储能配比等具体问题。
即刻扫码报名
会议小助手还将附送您会议现场大礼包!
↓↓↓

索比光伏网 https://news.solarbe.com/202604/15/50021625.html

