广东零碳园区建设,进入了实质落地阶段。
2026年3月,广东省四部门公布首批15个省级零碳园区建设名单(粤发改资环函〔2026〕435号),覆盖茂名、湛江、阳江、佛山、惠州、河源、汕头等多个地市,建设方案须于2026年5月30日前完成报批。这意味着,15个园区正在密集启动能源规划、EPC招标和服务商筛选。
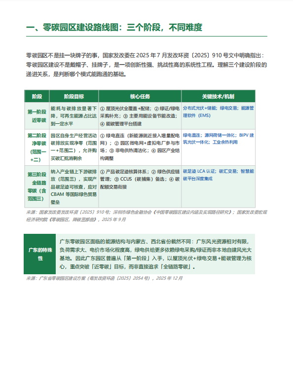
但真正的问题是:零碳园区到底怎么建?
发改环资〔2025〕910号文出台已近一年,全国52个国家级零碳园区名单也在2025年12月26日公布,政策层面已相当完整。然而,「概念很清晰,落地很困难」仍是多数园区管委会和从业者面对的现实——碳排放底数没有、绿电成本吃不消、商业模式不清晰、认定标准不明确,四大难题横亘在建设路线图和实物工作量之间。
广东面临的能源结构与内蒙古、宁夏截然不同:本地风光资源有限,用电负荷密度高,无法复制「建大风光基地+引高耗能产业」的西北路径。那么,广东零碳园区到底有哪几条真实可行的路?
索比光伏网根据广东省级建设方案、国家发改委910号文、发改院官方研究、以及深圳福田近零碳示范区的实际运营数据,梳理了三阶段建设路径、四种落地模式的适用条件与广东可行性对比,以及四大落地难题的破解路径。
报告核心结论:在四种主要模式中,「屋顶光伏+绿电采购+能碳平台」的模式B,是当前广东唯一在城市中心区完成完整验证的路径——深圳福田2025年已实现80%绿电自给,年减碳超2.7万吨,已建在建20个近零碳示范项目,新能源产业产值突破千亿。
以下为报告节选,完整版扫码获取
↓↓↓






4月21日,2026广东省新能源电力发展大会暨第十三届广东省光伏论坛将在广州举行。会议将围绕广东光伏面临的新形势,安排政策解读、市场分析、案例分享等环节,重点讨论新能源消纳、零碳园区建设、绿电交易实操、分布式光伏与储能配比等具体问题。
即刻扫码报名
会议小助手还将附送您会议现场大礼包!
↓↓↓

索比光伏网 https://news.solarbe.com/202604/13/50021514.html

