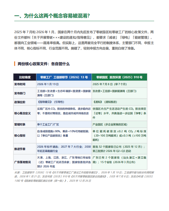
2026年1月19日,工业和信息化部、国家发展改革委等五部门联合印发《关于开展零碳工厂建设工作的指导意见》(工信部联节〔2026〕13号)——这是继2025年7月发改委910号文推出零碳园区政策后,国家在不到7个月内发布的第二份重磅零碳建设文件。
两份文件都在讲「零碳」,都要求绿电替代、节能改造、能碳管理,都指向工业领域。但这是两套完全独立的制度体系,主管部门不同、申报主体不同、核心指标不同、行业覆盖逻辑不同。
混淆最高发的场景是:制造企业以为申了零碳园区就等于做了零碳工厂;园区管委会把工厂认证指标当成园区建设目标来对标——方向一旦走偏,两三年的建设周期和数千万投入可能全部白费。
零碳工厂找工信部,申报主体是单个企业,核心是「自减排措施覆盖≥90%的碳排放量」,2027年先覆盖汽车、锂电、光伏、电子电器、轻工、机械、算力设施7大行业,并与产能审批、节能审查、融资补贴五项硬指标挂钩。
零碳园区找发改委,申报主体是省级及以上开发区管委会,核心是「单位能耗碳排放≤0.2吨二氧化碳/吨标准煤」,当前全国平均约2.1吨,意味着需要降幅约90%——主要靠大幅提高绿电比例压低碳排放因子。
两者不是替代关系,而是可以协同:零碳园区为企业提供可溯源绿电平台,零碳工厂在此基础上叠加工厂级减排,形成「园区是平台、工厂是细胞」的正循环。
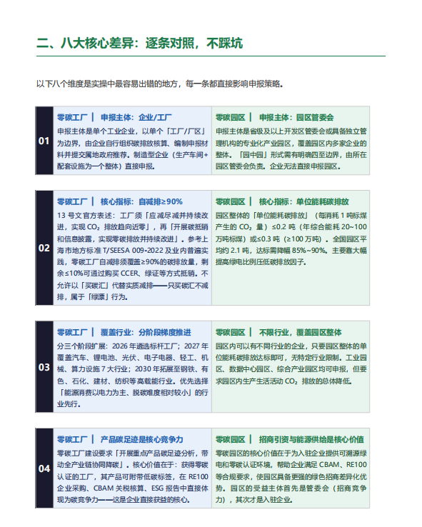
索比光伏网对比两份政策的8个核心差异维度,并给出广东制造企业、园区管委会、光伏储能服务商的具体行动路径。
以下为报告节选,完整版扫码获取
↓↓↓





4月21日,2026广东省新能源电力发展大会暨第十三届广东省光伏论坛将在广州举行。会议将围绕广东光伏面临的新形势,安排政策解读、市场分析、案例分享等环节,重点讨论新能源消纳、零碳园区建设、绿电交易实操、分布式光伏与储能配比等具体问题。
即刻扫码报名
会议小助手还将附送您会议现场大礼包!
↓↓↓

索比光伏网 https://news.solarbe.com/202604/17/50021997.html

