广东零碳园区建设正密集进入规划实施期——15个省级园区、2个已入选国家级,第二批国家级申报窗口预计2026年Q2~Q3开启。而很多园区管委会在这个时候才意识到一件事:能碳管理平台不是锦上添花,是申报的前置条件。
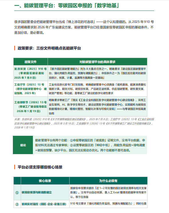
国家发改委910号文(发改环资〔2025〕910号)明确将「建设园区能碳管理平台」列为8大重点任务之一;工业和信息化部2025年3月印发的《工业企业和园区数字化能碳管理中心建设指南》(工信厅节〔2025〕13号)规定了12项必备功能;申报材料要求「提供近1~2年完整的园区碳排放清单与相关支撑数据」——没有平台,这份数据从哪里来?
但采购平台是一件非常容易买错的事。市面上的能碳管理平台动辄宣传十几个功能模块,价格从几万到几百万不等,销售话术大同小异,园区管委会很难判断「哪些功能是零碳园区申报真正需要的,哪些是花冤枉钱的溢价功能」。
索比光伏网系统梳理三份政策文件的功能要求,将市场上的平台功能拆分为三层:必须有的5个核心模块(碳排放核算、三级能耗监控、绿电渗透率、MRV报告、单位能耗碳排放追踪)、按园区特点按需选购的5个进阶功能、以及销售爱讲但大多数广东园区用不上的4个溢价功能——包括AI数字孪生、区块链存证都在其中。
部署方式上,SaaS还是私有化是最容易被销售带偏的决策:SaaS年费10~50万元、快速上线;私有化一次性60~120万元、启动周期4~9个月。对于大多数广东中等规模工商业园区来说,「快速建立碳底数+支撑申报」是首要目标,SaaS的优势远大于私有化的「重」。
报告还整理了10条采购避坑清单,从「被全功能套餐绑架」到「忽视MRV报告格式合规」,每一条都是真实场景中发生过的决策失误。
↓ 以下为报告节选,完整版扫码获取 ↓







索比光伏网 https://news.solarbe.com/202604/28/50022382.html

