12月12日,广东省发展和改革委员会、广东省工业和信息化厅、广东省生态环境厅、广东省能源局发布关于印发《广东省零碳园区建设方案》的通知。
方案明确,到2027年,建设25个左右的零碳园区,零碳园区相关政策制度逐步建立,在零碳路径创新、机制创新和模式创新等方面取得初步成效;到2030年,建成一批零碳园区,零碳园区技术装备商业模式、政策标准及服务体系等逐步健全,在如期实现碳达峰目标过程中作出积极贡献,为经济社会发展全面绿色转型提供有力支撑。
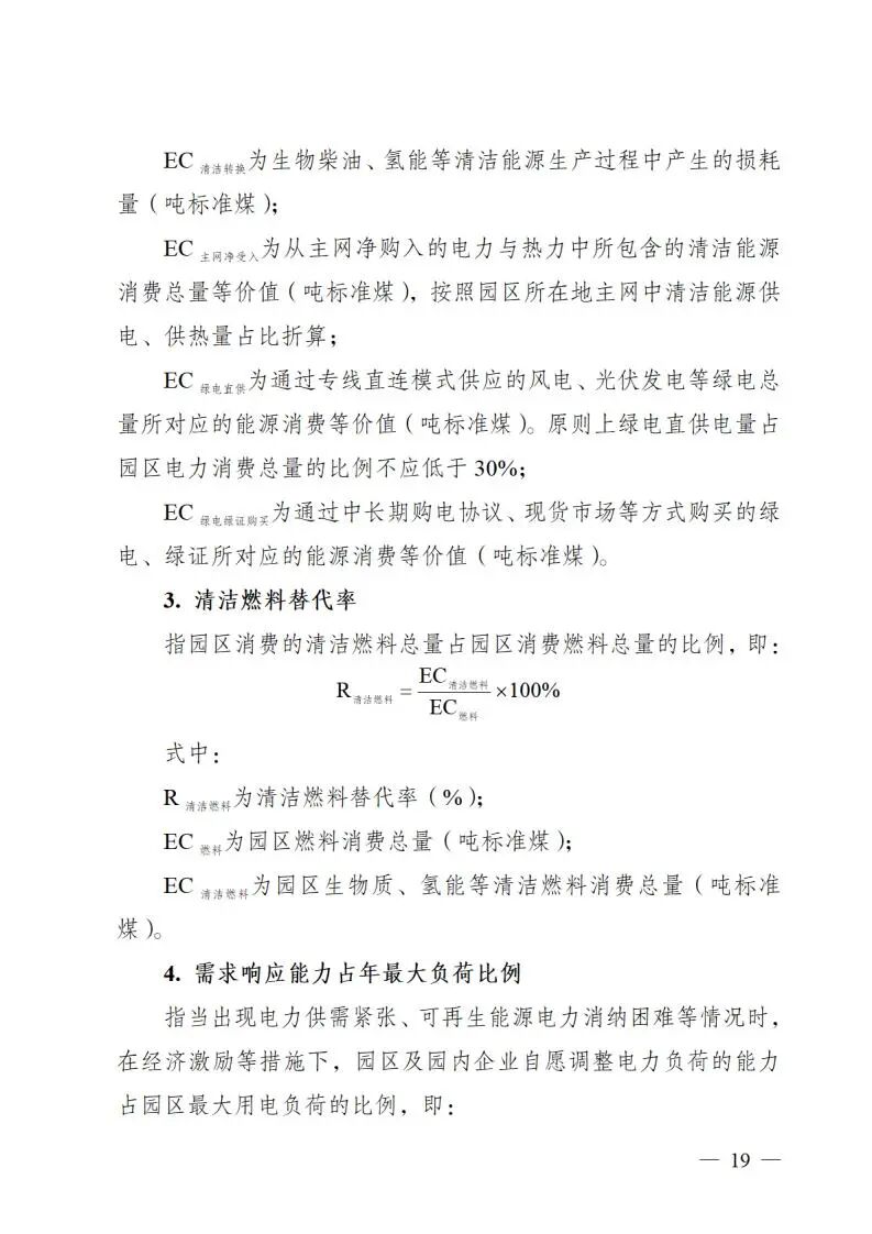
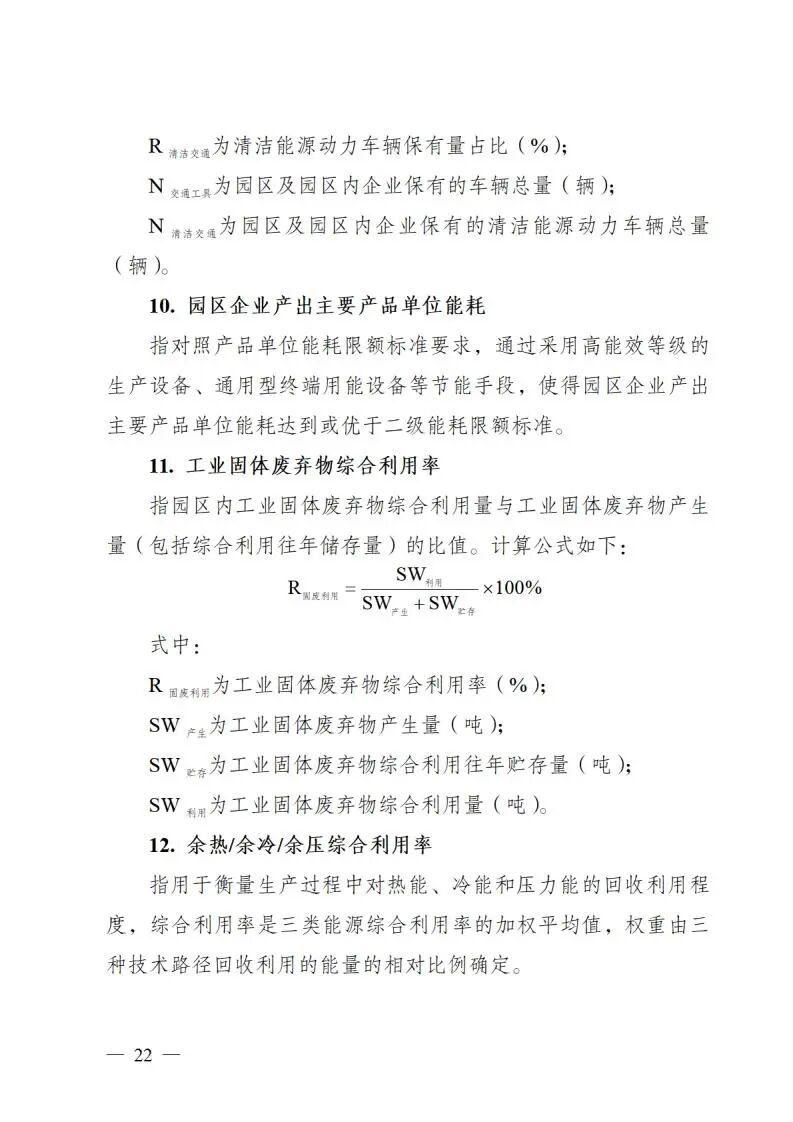
文件要求,加快用能结构绿色转型。加强园区及周边可再生能源开发利用,支持园区与周边非化石能源发电资源匹配对接,科学配置储能等调节性资源,深入挖掘需求侧响应资源调控能力,提升终端电气化率,参与绿证绿电交易,探索氢电耦合开发利用模式。鼓励因地制宜发展绿电直连、新能源就近接入增量配电网等绿色电力直接供应模式。推动园区积极利用生物质能、核能、光热、地热、工业余热等热能资源,实现供热系统清洁低碳化。探索氢能、生物质等替代化石燃料和原料,逐步提升清洁燃料替代水平。
同时,推广绿色低碳建设运营。优化园区基础设施规划设计系统推进电力、热力、燃气、氢能、供排水、污染治理等基础设施建设改造。推动园区内新建建筑按照超低能耗建筑、近零能耗建筑标准设计建造,推广绿色化、信息化、集约化的建造方式与被动式、装配式超低能耗建筑。推进既有厂房、办公、生活用房通过围护结构改造、更换高效节能设备、推广柔性用电等方式实施低碳改造。利用建筑光伏一体化、光储直柔、冰(水)蓄冷、热泵等技术建立绿色、多元、灵活的建筑能源系统。
推进管理机制改革创新。支持地方政府、园区企业发电企业、电网企业、能源综合服务商等各类主体参与零碳园区建设,围绕实现高比例可再生能源供给消纳探索路径模式。探索负荷聚合服务、虚拟电厂、源网荷储一体化、综合能源服务等终端服务新模式新业态在园区内的应用。鼓励有条件的园区以虚拟电厂(负荷聚合商)等形式参与电力市场提高资源配置效率和电力系统稳定性。
零碳园区建设满1年后适时开展中期评估,及时协调解决建设过程中存在的困难和问题,对进展缓慢的动态调整出建设名单。省级零碳园区建设周期一般为3至5年,原则上不超过5年。
原文如下:
广东省发展和改革委员会 广东省工业和信息化厅 广东省生态环境厅 广东省能源局关于印发《广东省零碳园区建设方案》的通知
省有关单位,各地级以上市发展改革局(委)、工业和信息化局、生态环境局,惠州市能源和重点项目局:
为贯彻落实党中央、国务院决策部署和省委、省政府部署要求,加快建设一批零碳园区,为促进我省经济社会发展全面绿色转型、确保如期实现碳达峰碳中和目标提供有力支撑,省发展改革委、工业和信息化厅、生态环境厅、能源局研究制定了《广东省零碳园区建设方案》(以下简称《建设方案》),现印发给你们,请结合实际抓好贯彻落实。请各地市按照《建设方案》要求,抓紧组织建设意愿强、基础条件好的园区申报第一批省级零碳园区,相关推荐材料于12月25日(星期四)前报送省发展改革委,同步抄送省工业和信息化厅、生态环境厅、能源局。
广东省发展和改革委员会 广东省工业和信息化厅
广东省生态环境厅 广东省能源局
2025年11月29日





























索比光伏网 https://news.solarbe.com/202512/16/50014735.html

