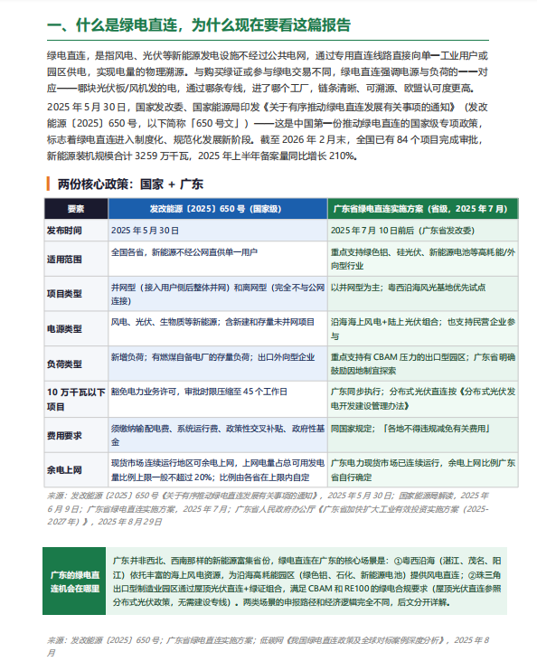
2026年2月27日,国家能源局公布了一组数据:截至当日,全国已有84个绿电直连项目完成审批,新能源总装机规模3259万千瓦;全国17个省市已出台绿电直连配套政策。
这不是一个遥远的风口,而是一个已经打开闸门、正在加速跑的市场。
两份国家级政策文件——发改能源〔2025〕650号文(2025年5月)和发改价格〔2025〕1192号文(2025年9月)——搭建了顶层框架和价格机制。广东省于2025年7月前后率先发布省级实施方案,点名支持绿色铝、硅光伏、新能源电池等出口主力行业,明确鼓励民营企业参与,并特别为「有降碳刚性需求的出口外向型企业」开辟了存量负荷绿电直连通道。
绿电直连,正在成为广东出口制造企业应对CBAM的最有力工具之一。
原因很简单:普通购买绿证,欧盟不认;通过绿电直连实现「物理直供+精准溯源」,CBAM认可度最高,是目前唯一能做到「哪块光伏板的电进了哪个工厂」可溯源清单的绿电供应方式。
但很多企业不知道的是:10万千瓦以下项目已豁免电力业务许可证,审批时限从以前的6个月压缩至45个工作日。这意味着一个中小规模的屋顶光伏直连项目,最快3个月内就可以走完全部审批流程。
不过绿电直连落地并不是「拉一根线」那么简单。四种模式(并网型/离网型/源网荷储一体化/虚拟直连)的CBAM认可度完全不同;广东粤西沿海重化工园区和珠三角出口制造企业的最优路径完全不同;专线建设成本、自发自用率≥60%的达标难度、与电网企业的权责谈判……每一关都有实操要点。
索比光伏网系统梳理了广东绿电直连的完整申报七步流程(从可行性研究到并网投运)、三种典型场景的投资测算(粤西重化工/珠三角制造/数据中心)、以及五大落地难点和广东专属解法。
↓ 以下为报告节选,完整版扫码获取 ↓






索比光伏网 https://news.solarbe.com/202604/28/50022389.html

