近日,中国科学院宁波材料技术与工程研究所叶继春&曾俞衡&中国计量大学Huiwei Du&晶科能源Jie Yang&Peiting Zheng在国际顶级能源期刊Nature Energy上发表题为“Dual-side electrical refinement enables efficient industrial tunnel oxide passivating contact silicon solar cells”的研究论文。该研究提出了一种双面协同优化策略,成功在M10尺寸硅片上实现了高达26.66%的认证效率,刷新了TOPCon电池的效率纪录。研究通过正面高方阻硼发射极与优化的细栅线设计减少载流子传输损耗,同时背面采用创新的双层隧穿氧化硅/多晶硅结构,有效抑制了银浆穿刺引起的性能退化,并利用多晶硅局部减薄技术实现了88.3%的超高双面率。

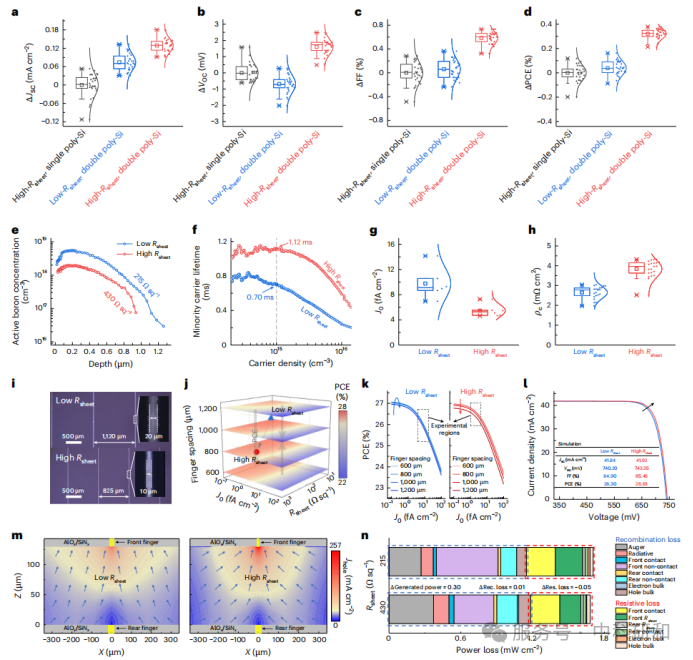
常规的低方阻硼发射极往往面临表面钝化不足的问题。本研究在电池正面引入了高方阻(约430 Ω/sq)硼发射极设计,该设计显著降低了活性硼浓度和扩散深度,从而大幅减少界面复合以及硅衬底的俄歇复合,最终显著提升了钝化质量和开路电压。为了弥补高方阻可能引起的载流子横向传输损耗增加,研究团队进一步优化了正面金属栅线设计,将栅线间距缩窄至约825 μm,栅线宽度减小至约10 μm。这种协同优化不仅减轻了光学遮挡、显著降低了银耗,还在维持高效电荷收集的同时实现了卓越的表面钝化。

背面金属化烧结时,银扩散进入硅衬底(银穿刺现象)会严重破坏界面钝化效果。针对这一痛点,团队开发了一种厚度约为100 nm的双层多晶硅结构。其中,靠近硅衬底的内部多晶硅层(约40 nm)具有高结晶度和较低的晶界密度,有效阻断了银渗透的路径;外部多晶硅层(约60 nm)则主要为非晶态,提供丰富的晶界途径以引导受控的银扩散,从而形成良好欧姆接触。该设计成功阻挡了银浆直接接触硅衬底,从根本上消除了界面电子—空穴复合中心的形成,从而保持了极佳的界面钝化效果。

得益于双面电学性能的大幅提升,该TOPCon电池的短路电流达到13,109 mA,并实现了744.6 mV的超高开路电压以及85.57%的优异填充因子。更为重要的是,研究团队在非金属接触区域对背面多晶硅层进行了局部减薄处理(选择性蚀刻掉约70%区域的外部多晶硅)。这一工艺大幅减少了寄生光吸收损失,提升了电池在背面光照下的外量子效率(EQE),最终使电池的双面率跃升至88.3%,进一步增强了其实际户外的双面发电收益潜力。

本研究成功开发了一种双面电学协同优化策略,在M10硅片上实现了26.66%的认证效率。通过正面优化硼发射极与细栅线降低传输损耗,背面利用双层多晶硅结构阻挡银穿刺并减薄多晶硅层以降低光学损失,研究团队全面提升了电池的开路电压、填充因子与双面率。该工作为缩小TOPCon电池与理论极限之间的效率差距提供了一条可行且全面的解决路径,有力增强了TOPCon技术在未来光伏市场中的核心竞争力。
索比光伏网 https://news.solarbe.com/202602/28/50018928.html

