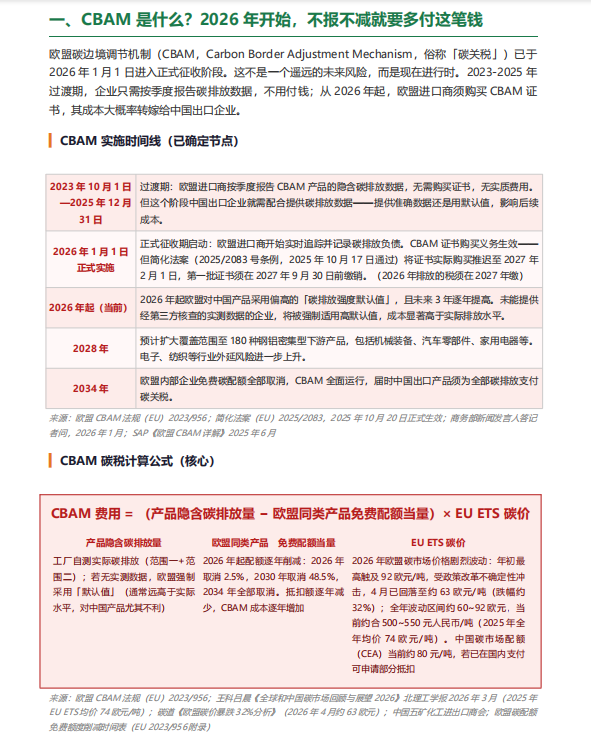
2026年1月1日,欧盟CBAM碳关税正式进入征收阶段。两年多过渡期结束,钱要真的掏出来了。
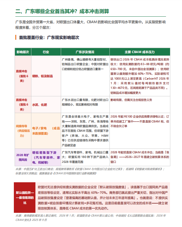
对广东而言,这不是抽象的政策风险,而是正在发生的贸易成本冲击。广州番禺、佛山顺德的铝型材出口企业,湛江、广州的钢铁加工厂,以及数以万计为欧盟品牌供货的电子、家电制造商——这些企业的欧盟客户,现在需要为进口产品的碳排放购买CBAM证书,这笔成本大概率转嫁给中国出口方。
最容易踩的坑,现在已经有企业踩了:不提供实测数据,就被迫使用欧盟设定的「默认碳排放强度值」。
对中国铝产品的默认值是实际值的1.6倍,钢铁某些品类甚至高达5~6倍。商务部已就此正式提出抗议,称欧方设定「显著偏高的基础默认值,并计划未来三年逐年提高」。不做实测,等于白白多付60%~70%的碳税。
合法降低CBAM成本有四条路:第一,建立碳排放核算体系,用实测数据替代默认值,是成本最低、最优先的动作,约30~80万元可完成;第二,光伏自发自用降低外购电量,直接压缩范围二碳排放——注意,欧盟暂未采信中国绿证(GEC)体系,屋顶光伏自发自用是最可靠的绿电减碳证明路径;第三,国内碳市场已支付的配额可部分抵扣;第四,工艺改造从源头降低隐含碳排放,电炉短流程比长流程低约70%。
这四条路,恰好与工信部2026年1月发布的零碳工厂(工信部联节〔2026〕13号)建设要求高度重合。建零碳工厂的每一笔投入,同时也是降低CBAM碳税成本的有效资产。
两套收益叠加,才是完整的投资回报逻辑。
索比光伏网系统梳理了CBAM 2026年实施时间线、碳税计算公式、广东三层受影响行业、四条合法降税路径,以及零碳工厂三步走应对路径和三大误区纠偏。
↓ 以下为报告节选,完整版扫码获取 ↓







索比光伏网 https://news.solarbe.com/202604/28/50022368.html

