3月21日,四川能源监管办下发关于公开征求对《关于加强四川新能源和新型并网主体涉网安全管理的通知(征求意见稿)》意见的公告。文件概要如下:
纳入涉网安全管理范围的新能源及新型并网主体
包括:接入10kV及以上电压等级并网的光伏发电站、风力发电场、光伏发电系统;装机规模为10MW且容量为20MWh及以上的电化学储能电站,或者接入10kV及以上电压等级公用电网的电化学储能电站,压缩空气、飞轮等其他新型储能参照执行;容量不低于 5MW,向上或向下调节能力不低于 5MW,持续时间不低于1小时的可调节负荷(虚拟电厂、负荷聚合商等形式)。其他新能源及新型并网主体由电力调度机构会同电网企业综合考虑并网主体的类型、容量规模、接入电压等级、系统运行特性及安全需要决定是否参照涉网安全管理要求执行。
应纳入涉网安全管理的设备范围
集中式风电、光伏场站应纳入涉网安全管理的设备范围包括发电设备本体、集电线路、升压站站内设备以及相关继电保护、安全稳定控制装置和通信设备,远端汇集站从升压站至并网点的输电线路及相关设备。分布式新能源应纳入涉网安全管理的设备范围包括发电单元、接入配电网的并网点开关、计量装置、保护设备以及相关的通信和监控设备。新型储能类应纳入涉网安全管理的设备范围包括设备管理系统(如BMS)、能量管理系统(EMS)、储能变流器(PCS)、升压变压器、相关的控制保护设备以及与电网连接的通信和计量装置等。虚拟电厂类并网主体应纳入涉网安全管理的设备范围应包括虚拟电厂管理平台、分布式能源资源(包括分布式发电、储能、可调节负荷等)的通信设备、控制终端以及参与电网调度和运行控制的相关软件硬件设施等,虚拟电厂内部接入的电源,要按照并网电源要求进行涉网安全管理虚拟电厂整体执行运行管理要求。
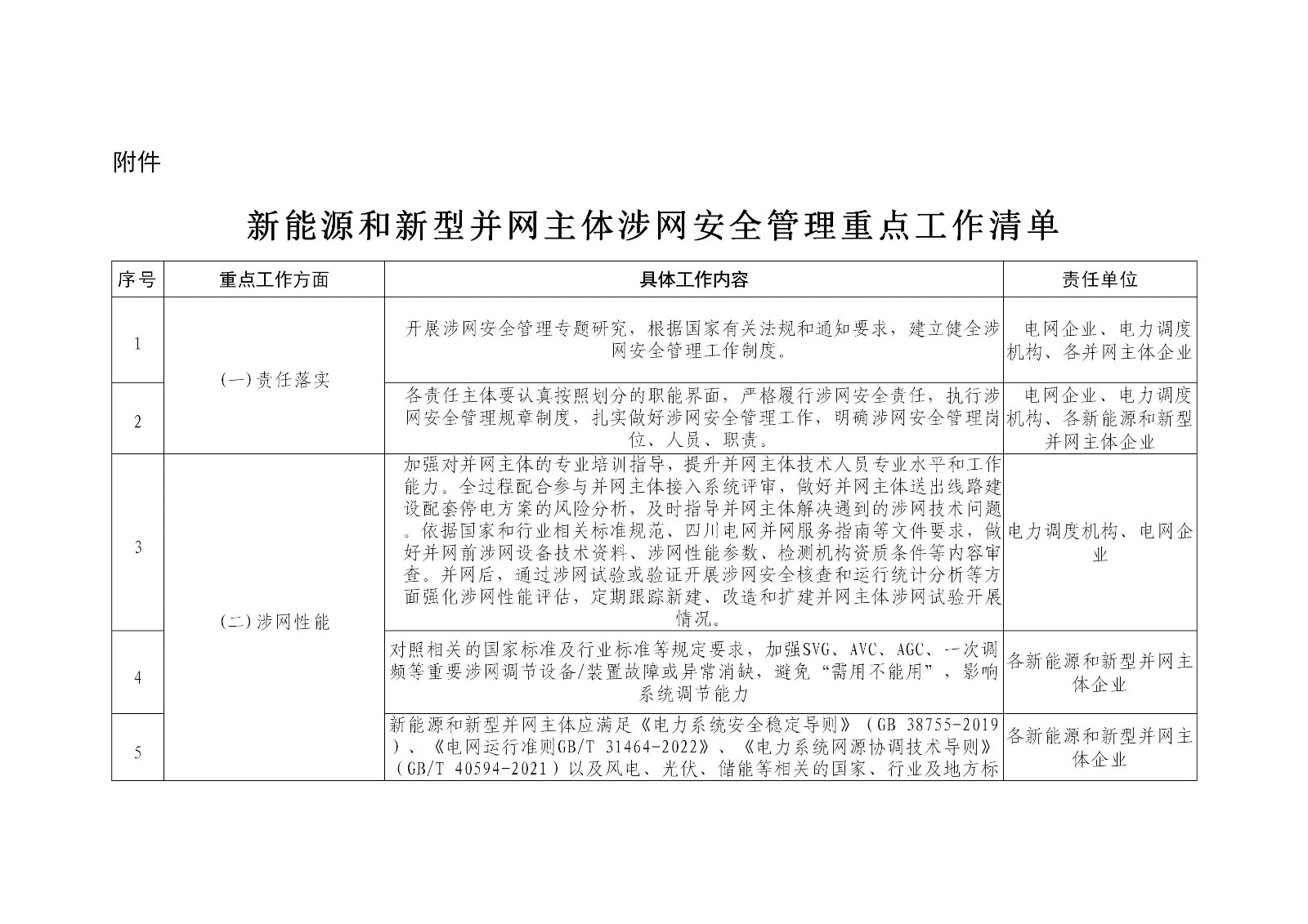
重点工作
涉网安全管理应统筹考虑各电源型并网主体对电网电源平衡、频率稳定、电压调节、电能质量、系统惯量与短路容量、抑制宽频振荡等方面的影响及各负荷型并网主体对电网负荷特性、需求响应能力等方面的影响,加强相关设备安全、控制策略、技术特性、运行参数的管理,重点满足网源协调相关技术标准规范、辖区电网安全运行、监控系统网络安全以及涉网风险管控等工作要求,包括责任落实、涉网性能、参数管理、并网接入、并网运行管理、存量主体涉网性能改造等六方面,具体工作及责任单位详见新能源和新型并网主体涉网安全管理重点工作清单(附件)。
原文如下:
为贯彻落实《国家能源局关于提升新能源和新型并网主体涉网安全能力 服务新型电力系统高质量发展的通知》(国能发安全〔2024〕79号)和相关宣贯会议要求,我办会同四川省能源局起草了《关于加强四川新能源和新型并网主体涉网安全管理的通知(征求意见稿)》,现向社会公开征求意见。
此次征求意见时间为2025年3月22日至2025年4月20日。意见建议请通过电子邮件发至scnyjgbaqc@163.com。
感谢您的参与和支持!
附件:1.《关于加强四川新能源和新型并网主体涉网安全管理的通知(征求意见稿)》
2.意见反馈表
四川能源监管办
2025年3月21日
附件如下:










索比光伏网 https://news.solarbe.com/202503/27/387594.html

