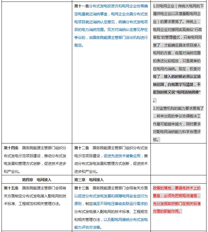
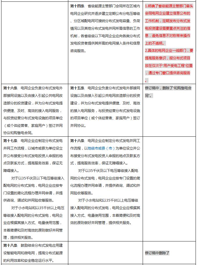
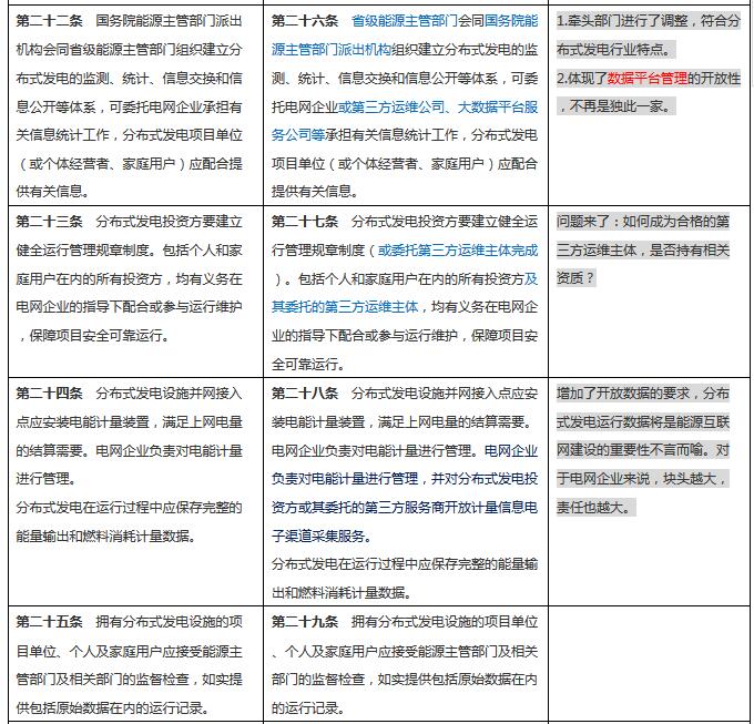
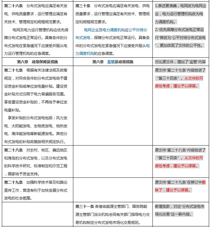
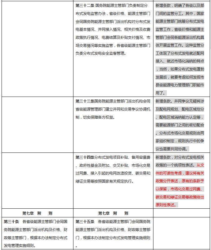
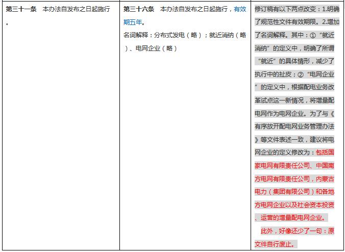
3月20日国家能源局综合司《分布式发电管理办法》(征求意见稿)发布后,有热心的业内资深专家谷成提醒观茶君,该《办法》并不是一个新制定的办法,而是对2013年颁布的《分布式发电管理暂行办法》(发改能源[2013]1381号)的修订完善。


通过新旧《办法》对比,相信大家能够更清楚地看到分布式发电政策的变化,更准确地看清分布式发电的发展前景。













索比光伏网 https://news.solarbe.com/201803/30/285291.html
3月20日国家能源局综合司《分布式发电管理办法》(征求意见稿)发布后,有热心的业内资深专家谷成提醒观茶君,该《办法》并不是一个新制定的办法,而是对2013年颁布的《分布式发电管理暂行办法》(发改能源[2013]1381号)的修订完善。


通过新旧《办法》对比,相信大家能够更清楚地看到分布式发电政策的变化,更准确地看清分布式发电的发展前景。













索比光伏网 https://news.solarbe.com/201803/30/285291.html
本站标注来源为“索比光伏网”、“碳索光伏"、"索比咨询”的内容,均属www.solarbe.com合法享有版权或已获授权的内容。未经书面许可,任何单位或个人不得以转载、复制、传播等方式使用。
经授权使用者,请严格在授权范围内使用,并在显著位置标注来源,未经允许不得修改内容。违规者将依据《著作权法》追究法律责任,本站保留进一步追偿权利。谢谢支持与配合!
近日,由美的新能源打造的三花新能源汽车部件有限公司(中山)园区3号车间4MWp分布式光伏发电项目顺利并网发电。该项目利用三花(中山)园区3号车间16960㎡屋顶空间,总装机容量4MWp,采用“自发自用、余电上网”模式,由业主自主投资建设。值得关注的是,项目首次在美的新能源建设中应用水泥屋顶双坡排布法。这不仅能降低三花园区用电成本、保障能源供应,更助力其向“低碳生产”目标迈出关键一步。
12月1日,国家能源局东北监管局关于征求《东北区域电网公平开放监管办法实施细则》意见的公告,有效期为5年。依据《电网公平开放监管办法》,制定本细则。第二章工作职责第五条国家能源局东北监管局负责对东北区域电网公平开放相关行为进行监管。
12月3日,广东省佛山市南海区人民政府发布《佛山市南海区发展和改革局关于2025年度第十一批个人利用自有住宅建设分布式光伏发电项目备案申请的复函》,本次备案项目共计11个,总装机容量319.755千瓦,总投资111万元。同时,因部分个人投资建设的分布式光伏发电项目备案内容发生变化,同意霍静茹等6人变更分布式光伏发电项目备案内容的申请。
近日,湖北省能源局、国家能源局华中监管局联合印发《湖北省分布式光伏发电开发建设管理实施细则》。三是其他一般工商业分布式光伏发电项目需满足年度自发自用电量原则上不低于年度发电量的50%,不满足比例要求的项目,次年在参与电网调峰时增加调峰力度。分布式光伏所在的建筑物及其附属场所应当位于同一用地红线范围内。采用全部自发自用模式的分布式光伏发电项目原则上不受当地可开放容量限制。
近日,专注于德国城市光伏与农业光伏领域的GridParityAG宣布进入临时破产管理程序。公司在声明中明确,德国政府换届后,光伏相关政策推进显著放缓,导致市场预期收缩。行业分析师指出,GridParity的技术创新能力已获市场验证,但其命运凸显政策确定性对光伏企业的决定性作用。业内人士警示,当前欧洲多国光伏政策调整频繁,叠加能源成本高企,创新型中小企业抗风险能力薄弱。目前,德国光伏协会已就政策稳定性问题向联邦政府提交建议函。
据中新网消息,近日,建设规模23.92兆瓦的浦东国际机场一、三跑道北侧二期分布式光伏发电项目完成调试验收,实现全容量并网发电。项目采用“自发自用”模式,每年平均发电量约2458万度,节约用电成本超740万元,减少碳排放1.32万吨。此次并网发电后,浦东国际机场分布式光伏项目总装机规模达到52.38兆瓦,位列国内机场行业领先水平。
2025年10月,全国新增建档立卡新能源发电(不含户用光伏)项目共5358个,其中风电项目18个,光伏发电项目5336个(集中式光伏发电项目19个,工商业分布式光伏发电项目5317个),生物质发电项目4个。
11月20日,辽宁省锦州市义县发改局针对分布式光伏项目的投资建设,给农户与项目投资主体连发两条温馨提示。
11月19日,广西百色市发展和改革委员会发布《广西壮族自治区能源局关于完善分布式光伏发电项目管理的通知》。电网企业依据分布式光伏发电建设计划,积极开展配套电网升级改造工作。采用自发自用余电上网的,年自发自用电量占发电量的比例不低于50%。自治区能源局根据各地区分布式光伏建设计划落实情况适时提出调整意见。自治区能源局按照国家相关要求开展分布式光伏发电开发建设和运行的行业管理工作。
11月19日,福建省福州市发改委印发了《福州市分布式光伏发电项目备案服务指南》,对该市分布式光伏项目备案机关、备案项目类型、备案流程等关键内容进行了明确规定。
11月17日,浙江省发展和改革委员会发布关于公开征求《浙江省分布式光伏发电开发建设管理实施细则(征求意见稿)》意见的通知,通知指出,本细则适用于浙江省分布式光伏发电行业管理、项目备案管理、建设管理、电网接入管理、运行管理等。一般工商业分布式光伏与大型工商业分布式光伏可选择全部自发自用或者自发自用余电上网模式;采用自发自用余电上网的,年自发自用电量占发电量的比例不作要求,其上网电量全额参与电力现货市场交易。涉及自发自用的,用户和分布式光伏发电项目应位于同一用地红线范围内。



