国家发改委价格司再次下发调整新能源标杆电价的征求意见函
根据意见函,此次征求意见稿将分布式光伏的补贴标准由之前的“一类资源区0.2元/千瓦时、二类资源区0.25元/千瓦时、三类资源区0.3元/千瓦时”调整为“一类、二类资源区0.35元/千瓦时,三类资源区0.40元/千瓦时”,而地面电站维持不变。

http://news.solarbe.com/201610/20/103758.html
国家发改委 国家能源局同意河北省开展售电侧改革试点
发改办经体[2016]2131号
河北省发展改革委:
报来《河北省发展和改革委员会关于呈报河北省售电侧改革试点实施方案的请示》(冀发改能源〔2016〕964号)收悉。经研究,现函复如下:
一、同意河北开展售电侧改革试点。原则同意你省对试点工作的总体考虑。经征求有关部门意见汇总修改形成的《河北省售电侧改革试点方案》附后。
http://news.solarbe.com/201610/11/103441.html
电改新政 国家发改委首次明文规范售电和配网业务管理
国家发展改革委 国家能源局关于印发《售电公司准入与退出管理办法》和《有序放开配电网业务管理办法》的通知
发改经体[2016]2120号
各省、自治区、直辖市发展改革委、能源局、工业和信息化主管部门,新疆生产建设兵团发展改革委:
为贯彻落实《中共中央 国务院关于进一步深化电力体制改革的若干意见》(中发〔2015〕9号)和电力体制改革配套文件精神,有序向社会资本放开配售电业务,国家发展改革委、国家能源局制定了《售电公司准入与退出管理办法》和《有序放开配电网业务管理办法》,现印发给你们,请按照执行。
附件:1.售电公司准入与退出管理办法
2.有序放开配电网业务管理办法
http://news.solarbe.com/201610/11/103440.html
发改委:住房城乡建设部绿色建筑行动方案的通知
重点任务
(一)切实抓好新建建筑节能工作。
1.科学做好城乡建设规划。在城镇新区建设、旧城更新和棚户区改造中,以绿色、节能、环保为指导思想,建立包括绿色建筑比例、生态环保、公共交通、可再生能源利用、土地集约利用、再生水利用、废弃物回收利用等内容的指标体系,将其纳入总体规划、控制性详细规划、修建性详细规划和专项规划,并落实到具体项目。做好城乡建设规划与区域能源规划的衔接,优化能源的系统集成利用。建设用地要优先利用城乡废弃地,积极开发利用地下空间。积极引导建设绿色生态城区,推进绿色建筑规模化发展。
2.大力促进城镇绿色建筑发展。政府投资的国家机关、学校、医院、博物馆、科技馆、体育馆等建筑,直辖市、计划单列市及省会城市的保障性住房,以及单体建筑面积超过2万平方米的机场、车站、宾馆、饭店、商场、写字楼等大型公共建筑,自2014年起全面执行绿色建筑标准。积极引导商业房地产开发项目执行绿色建筑标准,鼓励房地产开发企业建设绿色住宅小区。切实推进绿色工业建筑建设。发展改革、财政、住房城乡建设等部门要修订工程预算和建设标准,各省级人民政府要制定绿色建筑工程定额和造价标准。严格落实固定资产投资项目节能评估审查制度,强化对大型公共建筑项目执行绿色建筑标准情况的审查。强化绿色建筑评价标识管理,加强对规划、设计、施工和运行的监管。
3.积极推进绿色农房建设。各级住房城乡建设、农业等部门要加强农村村庄建设整体规划管理,制定村镇绿色生态发展指导意见,编制农村住宅绿色建设和改造推广图集、村镇绿色建筑技术指南,免费提供技术服务。大力推广太阳能热利用、围护结构保温隔热、省柴节煤灶、节能炕等农房节能技术;切实推进生物质能利用,发展大中型沼气,加强运行管理和维护服务。科学引导农房执行建筑节能标准。
4.严格落实建筑节能强制性标准。住房城乡建设部门要严把规划设计关口,加强建筑设计方案规划审查和施工图审查,城镇建筑设计阶段要100%达到节能标准要求。加强施工阶段监管和稽查,确保工程质量和安全,切实提高节能标准执行率。严格建筑节能专项验收,对达不到强制性标准要求的建筑,不得出具竣工验收合格报告,不允许投入使用并强制进行整改。鼓励有条件的地区执行更高能效水平的建筑节能标准。
http://news.solarbe.com/201610/31/104059_1.html
国土资源部办公厅关于光伏发电用地有关事项的函


http://news.solarbe.com/201610/22/103799.html
上海市电力体制改革试点方案获批
同意上海市开展电力体制改革试点。原则同意上海市对试点工作的总体考虑。经征求有关部门意见汇总修改形成的《上海市电力体制改革试点方案》附后。请据此制定完善输配电价改革、电力交易机构组建、电力市场建设、发用电计划放开、售电侧改革等专项试点方案,报国家发展改革委、国家能源局备案。
http://news.solarbe.com/201610/20/103746.html
发改委价格司组织财政部能源局协鑫天合等参加调整新能源标杆电价座谈会

http://news.solarbe.com/201610/16/103586.html
地方政策
河北发改委:2016第一批普通光伏发电项目并网计划(附项目表)
各市(含定州、辛集市)发展改革委(局),国网河北省电力公司、国网冀北电力有限公司:
按照《关于申报2016年普通光伏电站并网计划和第二批光伏扶贫电站项目的通知》(冀发改能源〔2016〕801号)要求,经各市申报、专家评选、电网公司确认和网上公示,现将2016年第一批普通光伏发电项目并网计划予以下达(见附件),并就有关事项通知如下:



http://news.solarbe.com/201610/20/103731.html.
6个项目共调减8万千瓦 河北发改委关于调减光伏发电项目并网计划(第一批)的通知
一、对列入计划尚未开工或无法按照下达计划规模如期建设的项目予以调减指标。截至9月底,全省列入并网计划仍未开工项目4个,取消其并网指标4.5万千瓦;无法按照下达计划规模如期建设的项目2个,调减其并网指标3.5万千瓦。(详见附表)
二、其它列入并网计划项目必须于2016年12月31日前全部建成并网。逾期未并网的,将视情况给予取消或调减并网指标。其中:列入2014年计划项目,并网指标全部取消;列入2015年计划项目,并网指标按不少于50%予以调减。
三、对擅自变更项目建设业主、建设地址、股权比例以及查实属于倒卖指标的项目,一律取消并网计划。

http://news.solarbe.com/201610/27/103955.html
甘肃发改委发布创建国家新能源综合示范区实施方案
充分利用河西及中部太阳能资源丰富的优势,在利用既有输变电设施就近发展光伏发电、就近接入消纳的同时,扩大太阳能集中开发利用规模,协调光电场布局与电力送出通道规划与建设时序,重点打造敦煌、金塔、肃州、嘉峪关、金川、凉州、民勤、高台等8个百万千瓦级大型光伏发电基地。围绕酒泉至湖南±800千伏特高压直流输电通道,规划建设酒嘉地区280万千瓦外送大型光伏发电基地。深入实施光伏进万家工程,在工业企业、物流中心、学校、医院、车站等可利用屋顶,组织推动开展不同类型分布式光伏发电示范,促进分布式光伏发展利用的规范性和有序性,逐步推广光伏建筑一体化工程。到2020年底,全省累计光伏发电并网990万千瓦。
http://news.solarbe.com/201610/14/103566.html
安徽合肥市发布2016年第二批光伏地产品推广目录
10月28日,合肥市经信委、发改委以及质监局联合发布《2016年合肥市光伏地产品推广目录(第二批)》的通知。


http://news.solarbe.com/201610/31/104044.html
分布式政策
共30户 总规模245.10KW 晋中市发改委公布2016年第九批个人屋顶分布式光伏发电项目
你单位《关于申请晋中市2016年第九批个人分布式光伏发电项目备案的请示》(晋中供电发展〔2016〕31号)及有关材料收悉。该项目符合国家产业政策,依据《山西省企业投资项目备案暂行办法》(山西省人民政府令第186号)及《山西省分布式光伏发电项目实施细则》(晋发改新能源发〔2015〕999号)的有关要求,予以备案。
项目名称:晋中市2016年第九批个人屋顶分布式光伏发电项目(30户)。
建设地点:榆次区、榆社县、寿阳县、和顺县、左权县。
建设规模:245.10KW(详见附件)。
主要建设内容:在个人自有合法住宅(或个人所有的营业性建筑)屋顶建设分布式光伏发电系统及附属配套设施。
总投资及资金来源:项目总投资226.7804万元,资金来源为个人自筹。
http://news.solarbe.com/201610/13/103491.html
2017年分布式光伏规模达到20万千瓦 沈阳政府发布沈阳市清洁和可再生能源发展计划
工作目标
(一)推进城市供暖领域电能、天然气等清洁能源替代工程。2016年内完成建成区内10吨/小时(或7MW)及以下燃煤锅炉,以及非建成区具备替代条件的燃煤锅炉联网或清洁能源改造。对10吨/小时(或7MW)以上具备联网或清洁能源改造条件的燃煤锅炉,加大力度推动实施联网、替代工作,进一步提高燃气分布式供热、电采暖、地(水、空气)源热泵等清洁能源供热比例。
(二)加大天然气引进和利用力度。计划到2017年,全市天然气消费量达到20亿立方米。燃气管网覆盖到全市70%以上的乡镇。
(三)加快对风能、太阳能、生物质能等可再生能源开发利用规模,力争每年递增3%。到2017年底,全市风力发电装机总规模达到120万千瓦,居民生活垃圾焚烧发电、生物质发电、垃圾填埋沼气发电、小水电和太阳能发电等其他可再生能源发电装机达到40万千瓦。加大秸秆综合利用能力建设力度,2016年实现全年秸秆综合利用率达到90%。
(四)继续实施国家新能源汽车推广应用战略,加大新能源汽车推广力度。逐步将全市柴油公交车替换为新能源车辆。到2017年,全市新增和更新新能源车不低于5000辆(标准)。
http://news.solarbe.com/201610/14/103545.html
江苏泰州发改委协调推进2016年光伏发电项目建设
做好拟建光伏发电项目可行性分析。依据光伏资源可利用容量,认真做好拟建光伏电站项目实施可行性分析工作。对农业大棚(含其他设施农业项目)光伏电站项目,要会同农业、国土等部门,在依据《关于进一步支持设施农业健康发展的通知》(国土资发〔2014〕127号)、《关于支持新产业新业态发展促进大众创业万众创新用地的意见》(国土资规〔2015〕5号)及《光伏发电站工程项目用地控制指标》等相关文件基础上合理确定可行性排序。对鱼塘水面光伏电站,要按照水面湖泊管理权限和湿地小区建设情况,依据相关部门初步意见确定可行性排序。
http://news.solarbe.com/201610/13/103493.html
电站政策
23个项目 共105万千瓦 湖北省能源局公布列入2014年和2015年规模指标内的光伏电站
一、国家能源局下达我省规模指标情况。国家能源局下达我省2014年光伏发电规模指标40万千瓦,2015年光伏电站规模指标50万千瓦,2015年下半年光伏电站调增规模指标15万千瓦,共计105万千瓦。
二、2014年和2015年规模指标分配情况。一是将湖北晶星公司随州高新区淅河30MWp光伏电站等10个项目共40万千瓦列入2014年规模指标中(见附件1);二是将信义光能红安七里坪(二期)50MWp农业产业园光伏电站等9个项目50.5万千瓦列入2015年规模指标中(见附件2);三是将齐星集团随县万和100MWp农光互补光伏电站等4个项目15万千瓦列入2015年调增规模指标中(见附件3)。
三、关于对其他已建成并网项目的处理意见。对于2016年6月30日前已建成并网但未列入规模指标的项目,将在以后的年度规模指标中统筹考虑。部分2014年备案的符合列入规模指标条件的项目,按规定在2016年12月底前建成投产的,在以后的年度规模指标中统筹考虑。
http://news.solarbe.com/201610/28/103998.html
呼伦贝尔发改委公布普通光伏电站项目参与竞争评优配置建设指标的通知
近期自治区发改委下发了《关于我区2016年普通光伏电站建设指标分配的通知》(内发改能源字[2016]903号),下达我市3万千瓦的普通光伏电站建设指标。

http://news.solarbe.com/201610/25/103849.html
建设规模1150兆瓦 电价最大降幅0.02元 浙江发改委下达2016年度普通地面光伏电站建设计划
一、纳入我省2016年度普通地面光伏电站建设规模的项目拟可享受国家和省光伏电价补贴。
二、2016年度建设规模内项目,其投资主体及股权比例、建设规模和建设场址等内容不得擅自变更。建设期间如需变更须按照浙发改能源〔2016〕513号文有关要求执行。
三、2016年度建设规模内项目,需严格按照项目参与竞争实施方案中的进度计划,光伏组件、逆变器最低转换效率等承诺内容实施建设。上网电价按照项目业主降幅承诺,经物价部门确认后执行。对纳入2016年度建设规模但未能按照有关承诺实施的项目,将取消年度建设规模资格。省发展改革委(省能源局)会同有关部门,将对纳入2016年度建设规模内项目实施情况进行跟踪检查。
四、各地发展改革部门要督促和帮助项目业主加快项目建设,特别要加强项目农业种植、渔业养殖等多能互补方案实施的监督管理,要求项目业主切实配备相关人力物力,确保项目并网发电的同时,初步具备多能互补功能。省电力公司及各级电网企业要加快计划内项目并网工作,确保项目主体工程建成后及时并网投运。
2016年度全省普通地面光伏电站建设计划



http://news.solarbe.com/201610/24/103817.html
4家企业入选 江苏连云港发改委公布2016年光伏电站项目优选结果
根据《市发展改革委关于开展2016年普通光伏电站优选工作的通知》(连发改能源发〔2016〕199号)及相关要求,经综合评优,现将2016年度光伏电站项目入围名单公示如下:
连云港祥晟光伏发电有限公司板桥工业园光伏项目
大唐江苏发电有限公司灌云农光互补光伏项目
连云港林洋新能源有限公司开发区朝阳生态农业光伏项目
江苏华电赣榆新能源有限公司墩尚渔光互补光伏项目
联系电话:连云港市发改委能源处 0518-85801091
http://news.solarbe.com/201610/12/103487.html
内蒙古能源发电投资公司入选 包头市2016年普通光伏电站项目投资商
根据自治区发改委转发《国家发展和改革委员会 国家能源局关于完善光伏发电规模管理和实行竞争方式配置项目的指导意见》(发改能源[2016]1163号)、《内蒙古自治区发展和改革委员会关于印发<内蒙古自治区普通光伏电站项目竞争性配置试行办法>的通知》(内发改能源字[2016]902号)和《内蒙古自治区发展和改革委员会关于我区2016年度普通光伏电站建设指标分配的通知》(内发改能源字[2016]903号)要求,包头市发展和改革委员会就包头市2016年普通光伏电站项目委托内蒙古正源信通项目管理有限公司进行公开评优。
http://news.solarbe.com/201610/14/103568.html
湖北能源局公布2016年光伏电站竞争比选结果
根据《国家发展改革委、国家能源局关于完善光伏发电规模管理和实行竞争方式配置项目的指导意见》(发改能源〔2016〕1163号)和《湖北省能源局关于印发2016年度光伏电站规模指标竞争性分配工作方案的通知》(鄂能源新能〔2016〕101号)要求,湖北省能源局委托湖北省工程咨询公司对我省2016年光伏电站开展了竞争比选工作,国家能源局华中监管局、省发展改革委机关纪委和省能源局能源监管处组成监督小组对竞争比选工作进行了全程监督。
湖北省工程咨询公司组织省内外专家,对16个市州申报的126个项目(总容量532万千瓦)进行了综合评定和排序,经省能源局局长办公会研究,现对比选排序前60个项目予以公示。其余项目可向湖北省工程咨询公司咨询项目得分和排序。
公示时间为2016年10月11日至10月17日。公示期间,项目单位如对比选结果有异议的,可书面向监督小组或湖北省工程咨询公司提出申请,由湖北省工程咨询公司具体受理。
http://news.solarbe.com/201610/11/103411.html
包头市2016年4万千瓦普通光伏电站评优公告
投资商资格要求
1、投资商必须具有独立法人资格,工商登记经营范围应包含光伏电站开发、建设、运营等相关内容。
2、无违约失信行为。
3、投资商承诺在包头市成立全资项目公司作为项目开发建设主体。
4、投资商承诺执行招商时确认的申报电价。按招商文件的进度要求完成项目开发工作,未按要求时限备案和未按进度要求(包括整体进度和分项进度)完成阶段性建设目标的,包头市发展和改革委员会有权一律进行清退,并不做任何经济赔偿。投资商在获得开发权之日起至项目投入商业运行后5年内不得进行股权转让。
5、以上各资信类要求除特殊说明以外时间均按2015年12月31日截止。
http://news.solarbe.com/201610/09/103330.html
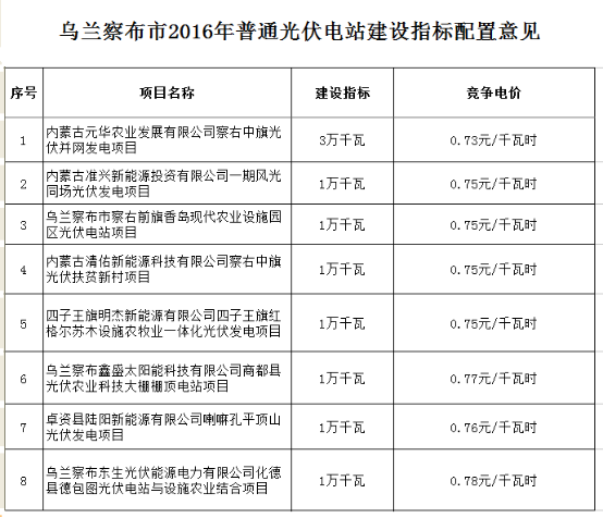
乌兰察布发改委公布2016年普通光伏电站建设指标
根据《乌兰察布市2016年度普通光伏电站项目竞争配置规模指标实施细则》,乌兰察布市发展和改革委员会委托专业咨询机构对旗县上报的参与2016年普通光伏电站建设指标竞争配置的的项目进行了评优。国家能源局华北监管局派人进行了监督。依据受托专业咨询机构评优报告中按照项目得分由高到低所形成的评优结果,经报请市委政府同意,形成了《乌兰察布市2016年普通光伏电站建设指标配置意见》(见附件),现予以公示。

http://news.solarbe.com/201610/09/103292.html
浙江江发改委公布2016年光伏电站建设规模分配结果
根据《国家发展改革委 国家能源局关于完善光伏发电规模管理和实行竞争方式配置项目的指导意见》(发改能源〔2016〕1163号)、《关于开展2016年度全省普通地面光伏电站建设规模竞争性分配的通知》(浙发改能源〔2016〕513号)有关要求,2016年9月27日—28日,省能源局在杭州组织召开了全省2016年普通地面光伏电站建设规模竞争性分配专家评审会。根据专家评审意见,并经省能源局局长办公会议审议,现将全省2016年度普通地面光伏电站建设规模内项目名单予以公示。



http://news.solarbe.com/201610/02/103209.html
扶贫政策
(附项目表)能源局国务院扶贫办下达第一批光伏扶贫项目 国能新能[2016]280号
国家能源局 国务院扶贫办关于下达
第一批光伏扶贫项目的通知

河北、河南、安徽、山西、山东、湖北、陕西、云南、甘肃、吉林、江西、江苏、湖南、辽宁省发展改革委(能源局)、扶贫办、各相关派出能源监管机构,国家开发银行、中国农业发展银行,国家电网公司、南方电网公司,水电规划总院、电力规划总院:
为贯彻落实中共中央国务院关于打赢脱贫攻坚战的决定和中央扶贫工作会议精神,加快推进光伏扶贫工程建设,我们组织各地区编制了光伏扶贫实施方案。经对各地区报送实施方案中各项目的基本条件进行审核,现将近期具备建设条件的第一批项目予以下达,并将有关要求通知如下:
一、 本批光伏扶贫项目总规模516万千瓦,其中,村级光伏电站(含户用)共计218万千瓦,集中式地面电站共计298万千瓦。有关项目信息见附件。
二、 各贫困县所在地市(县)政府应建立光伏扶贫收入分配管理办法,并按照办法进行收入分配管理。集中式光伏扶贫电站应结合设施农业、林业、渔业、生态保护等建设,除了政府投入部分折股量化给贫困户的相应扶贫收益,优先使用贫困户劳动力,发挥项目综合扶贫效益。
三、 各有关省发展改革委(能源局)和扶贫部门健全光伏扶贫项目管理机制,做好扶贫项目的建设管理工作,督促地方政府和投资主体尽快落实建设条件,及时办理项目备案等手续,争取早日建成发挥扶贫效益。
四、 各有关市县级政府要按照中央扶贫工作精神,按实施方案落实建设资金,协调国土、林业、环保等有关部门配合项目落实有关建设条件,协同落实好国家支持光伏发电和扶贫相关政策。
五、 相关银行等金融机构要尽快与项目对接,进行项目贷款条件审核,按照支持光伏扶贫的有关政策和工作机制落实贷款优惠条件,根据项目建设需要和有关贷款条件做好融资保障。
六、 项目投资主体要按照实施方案抓紧开展工程建设,组织好工程设计、设备采购和工程建设等工作,严格工程建设质量,提前做好竣工验收准备工作,确保光伏扶贫项目建成后可靠运行。项目投资经营主体在经营过程中要做好资金统筹使用,优先保障光伏扶贫收益分配。各有关市县级政府要统筹做好项目后续运维工作,特别是给户用系统提供必要的运行维护保障,确保其正常发电。
七、 各有关省发展改革委(能源局)要尽快组织电网公司落实村级(含户用)扶贫电站接网方案,优先将有关电网建设和改造纳入最新批次的农村电网改造升级投资计划。电网公司对集中式光伏扶贫电站要尽快制定接入系统设计,落实有关工程建设投资,按照绿色通道高效办理接网手续,确保接网工程与光伏扶贫项目同期投入运行。
八、 各有关省发展改革委(能源局)和扶贫部门组织光伏扶贫项目投资经营主体及时在国家可再生能源发电项目信息管理平台上填报工程建设进度、运行和扶贫收益分配、扶贫对象等相关信息,并在情况变化后及时更新。
附件:
http://news.solarbe.com/201610/17/103633.html
河北发改委等9部门关于积极推进村级光伏扶贫电站(含用户)建设指导意见

http://news.solarbe.com/201610/20/103732.html
河北能源局:关于申报2016年村级光伏扶贫电站试点项目的紧急通知
有关设区市发展和改革委员会
按照省委、省政府有关要求,为积极推进全省村级光伏扶贫电站建设,现就申报2016年试点项目有关事项通知如下:
一、申报规模。按照“统筹规划、分步实施”的原则,在全省45个国家扶贫开发重点县和燕太特困片区县开展村级光伏扶贫电站建设。今年先行试点建设村级光伏扶贫电站1000个,单个村级电站规模控制在100-300KW以内。各市申报项目个数见附表1,可结合本市情况统筹安排。
二、扶贫标准。根据国家有关部门关于村级电站扶贫标准要求,每个贫困户对应规模为5千瓦,即300千瓦村级扶贫电站解决扶贫人口60户。
三、项目申报原则。县级发改委牵头,扶贫、国土、林业、电网等部门和单位要求加强协调配合,优先上报土地条件落实、电网接入条件好、项目所在村贫困人口多,具备一年内投产条件的项目。原则上,单个项目应以10KV及以下电压等级接入电网:用地位于城镇土地使用税征收范围的项目不得申报。
四、有关要求。请各市发改委抓紧组织有关县落实项目情况,务于10月18日前先将2016年试点项目村名单、规模、扶贫户数(附表2)上报我局,具体实施方案抓紧编制,随后按通知要求时间再上报。
http://news.solarbe.com/201610/13/103536.html
山东印发光伏扶贫实施方案 3年惠及10万个贫困户
按照"省级统筹、县负总责,统一规划、分步实施,政策扶持、合力推进"的总体思路,建立政府补助、社会帮扶、金融支持、用户出资等多途径相结合的资金筹措机制,大力推进光伏扶贫工程实施,有效増加贫困村集体经济收入和贫困户家庭收入,加快扶贫对象脱贫致富步伐,充分发挥光伏扶贫的产业带动作用和社会综合效益.
鼓励有条件的市、县(市、区)积极开展光伏扶贫工程建设.实施对象主要为两类:一是无集体经济收入或集体经济薄弱、资源缺乏的扶贫工作重点村;二是无劳动能力(无劳动能力指60岁以上老人和16岁以下未成年以及因病因伤致残丧失劳动能力的群体)、无资源、无稳定收入来源的建档立卡贫困户.2016年至2018年,通过3年集中组织开展光伏扶贫工程,力争惠及1000个扶贫工作重点村、10万个贫困户.
http://news.solarbe.com/201610/31/104048.html
江西省安福县发改委出台光伏扶贫工作方案
在5年时间内,支持和帮助3200户左右建档立卡贫困户,每户安装3-5千瓦光伏发电系统;在全县31个贫困村,分别建设31个20千瓦左右小型地面分布式光伏电站。力争到2018年,贫困户年均增加3000元以上的稳定收入,贫困村年均增加2万元的可持续收益。
http://news.solarbe.com/201610/09/103323.html
重庆扶贫办印发《光伏发电扶贫试点调查报告》
我市光伏发电扶贫试点工作,围绕脱贫攻坚任务,统筹考虑产业发展布局、电网设施条件,在市、县党政高度重视和正确领导下,扶贫办精心组织,相关部门积极配合,供电公司大力支持,项目乡村干部和农民群众对从茫然接受到积极参与,取得良好效果。
1.发电效益好,普遍达到我国Ⅲ类光照资源区光伏发电量水平。巫溪县胜利乡龙狮村陈华,在屋顶安装3kw分布式光伏电站,213天发电2165.9度,平均每千瓦日发电3.39度(与吉林、浙江太湖镇的样本户发电量3.5千瓦时、3.28千瓦时相似)。检查发现,凡电池组件安装正确,规范管理的试点户,发电效益与陈华相当。
2.项目生态环保,契合了生态涵养发展区建设。光伏发电具有良好的经济、扶贫和生态效益。所建3627KW光伏电站,全年可发电440万度以上,按现行电价收益约430万元,在支持贫困农民增收的同时,还节省标准煤1760吨,减少碳粉尘排放1196吨、二氧化碳(CO2)4386吨、二氧化硫(SO2)132吨、氮氧化物(NOX)660吨,促进生态绿色环保,人与自然和谐发展。
3.享受国家现行光伏发电政策,贫困农户得实惠。对纳入“国家可再生能源补助目录”的分布式光伏发电,2016年,Ⅲ类光照资源区电价为0.98元/千瓦时。国家电网重庆市公司完成2016年上半年抄表结算,并筹集资金,安排在8月底先期按0.7996元/千瓦时标准(上网电费0.3796元,国家可再生能源补助0.42元)核发到户。尚缺0.1804元/千瓦时,待国家政策明确补发。据此计算,装机3kw正常发电农户年收入达3000元。巫溪县围绕精准脱贫,推行光伏扶贫“收益前置”,动员中标建设企业为贫困户垫支8000元/户,企业在电站收益后五年内分期收回垫资,让贫困户前期不花钱,还提前获取项目收益。
http://news.solarbe.com/201610/04/103221.html
电价政策
14个项目并网 电价降低0.03元 河北省2016年奥运迎宾廊道光伏发电项目并网计划安排情况公示
京张奥运迎宾廊道光伏发电项目,规划总规模155.5万千瓦,是2022年冬奥会重点工程之一。今年,国家先期下达并网计划50万千瓦。根据《关于申报2016年奥运迎宾廊道光伏发电项目的通知》(冀发改能源〔2016〕1038号)要求,经张家口市发改委申报,并按照国家能源局要求,委托水电水利规划设计总院依据企业编制的建设方案,围绕技术先进性标准、生态环保标准、景观效果标准以及项目竞价情况,进行综合评价、排序的基础上,经研究并报国家能源局同意,现对2016年奥运迎宾廊道光伏发电项目并网计划安排有关情况,予以公示。
本次计划安排所有项目均为已列入廊道规划总规模,且已具备开工建设条件的项目;按《河北省普通光伏电站项目竞争性配置办法》要求,经项目业主申报、专家评审,本计划所安排的项目上网电价按在项目投产时当地上网标杆电价基础上降低0.03元/千瓦时执行。

http://news.solarbe.com/201610/13/103534.html
上网电价为每千瓦时1元 江西省发改委关于都昌县万户镇光伏电站上网电价的批复
你局《关于核定都昌赣达新能源20MW地面光伏电站上网电价的请示》(九价字〔2016〕25号)收悉。根据《国家发展改革委关于发挥价格杠杆作用促进光伏产业健康发展的通知》(发改价格〔2013〕1638号)、《国家发展改革委关于完善陆上风电光伏发电上网标杆电价政策的通知》(发改价格〔2015〕3044号)精神,经研究,核定都昌县赣达新能源有限公司万户镇20MW地面光伏电站上网电价为每千瓦时1元(含税),自并网发电之日起执行。
http://news.solarbe.com/201610/14/103563.html
补贴政策
国家电网暂停垫付第六批目录以外非自然人分布式光伏补贴

http://news.solarbe.com/201610/17/103625.html
台州市四举措鼓励发展光伏发电
一是实行电量补贴。对2016年底前建成并网发电的分布式光伏发电项目,在享受国家0.42元/千瓦时、省0.1元/千瓦时补贴的基础上,自并网发电之日起,实际所发电量,由当地政府再补贴0.1元/千瓦时,连续补贴5年。凡是在市(区)实施的光伏发电应用项目,在同等条件下,鼓励采用本市光伏企业生产的光伏产品。
二是优化结算服务。对分布式光伏发电项目所发电量余量上网部分,将实行全额收购,免收系统备用容量费和相关服务费用。分布式光伏发电项目发电量和上网电量,按月转拨补贴资金。
三是加大节能扶持力度。对于年综合能耗超过3000吨标准煤,或者万元工业增加值能耗高于1吨标准煤,且具备建设屋顶光伏发电条件的项目,原则上要求利用屋顶配套建设光伏发电项目。同时该类企业光伏发电产生的电力负荷,不纳入各地有序用电计划,可作为实施企业的机动负荷。
四是加大金融支持。根据分布式光伏能源特点,创新金融产品和服务,加大对光伏应用领域企业的信贷支持。鼓励企业对接新三板市场和浙江省股权交易中心,参与资本市场运作,以提升企业融资能力。
http://news.solarbe.com/201610/19/103688.html
家庭光伏一次性补贴2元/瓦 浙江省嘉善县政府公布促进分布式光伏发电持续发展意见
(一)加大财政政策支持。整合现有相关专项资金,在工业发展专项资金中单列子项,专项用于光伏推广应用及发电补贴等。2020年12月31日前,在我县开工建设的分布式光伏发电项目,根据项目建成后的实际发电效果,自并网发电之日起,在执行国家、省级财政补助的基础上,根据分类管理的原则进行补助:
1.对在我县注册的企业投资建设本县分布式光伏发电项目和自投自用的分布式光伏发电项目,按发电量进行补贴,补贴标准为每千瓦时0.1元,连续补贴3年。已享受国家“金太阳”、“光电建筑一体化”项目补助的光伏发电项目,不再补贴。
2.各镇(街道)、村(社区)利用两创中心等集体物业设施的建筑屋顶,自投自建的分布式光伏发电系统的,按发电量进行补贴,补贴标准为每千瓦时0.2元,连续补贴3年。
3.居民家庭屋顶光伏发电项目,按装机容量对每户居民给予一次性2元/瓦补贴,补贴标准最高不超过6000元,装机容量最高不超过3千瓦,不同时享受县级发电量补贴。
(二)加大节能政策支持。严格实行企业能源总量控制制度。对利用屋顶建设光伏发电系统的企业,依据企业年度能源“双控”目标,在执行有序用电时,降低一级有序用电等级,优先审批因转型升级所需的电力增容需求。光伏系统所发电量可以在其年度用能指标中予以抵扣。光伏发电项目自发自用电量不计入阶梯电价适用范围,计入地方政府和用户节能量,不纳入能源消费总量考核,并可作为用能指标进行交易。
http://news.solarbe.com/201610/11/103434.html
光伏招标
最低0.588元 青海格尔木9个光伏项目共250MW招标价爆出
今日青海省2016年第一批500MW指标内普通光伏电站项目公开招标开标。本次招标要求项目投标电价不得高于国家规定的光伏发电项目当地上网标杆电价水平,同时单个投标人可以参与本次招标所有项目的投标,但同一中标人的中标总容量不能超过200MWp。下面是青海格尔木的九个光伏项目报价一览表。
http://news.solarbe.com/201610/17/103611.html
2016年黑龙江省2万千瓦光伏电站项目建设投资主体招标公告
(1)建设地点:
本次招标的光伏发电项目在黑龙江省境内建设。为保证全省光伏发电扶贫任务的完成,本次招标建设地点范围不包括已纳入国家光伏发电扶贫重点实施范围的20个贫困县(市)(延寿县、泰来县、甘南县、拜泉县、绥滨县、饶河县、林甸县、桦南县、桦川县、汤原县、抚远市、同江市、兰西县、海伦市、富裕县、克东县、龙江县、明水县、青冈县、望奎县),在国家批复全省光伏发电扶贫建设规模计划后,另行组织光伏发电扶贫建设投资主体招标。
(2)招标总规模:
本次招标总规模为国家能源局国能新能〔2016〕166号下达的2016年黑龙江省普通光伏电站30万千瓦建设规模;按国家文件规定,由降低电价给予调增的建设规模;2014年、2015年黑龙江省通过公开招标确定光伏电站项目建设投资主体但未能按期实施予以收回的建设规模。
本次招标光伏电站项目建设单元规模为2万千瓦,同一投标人最多可投标2个独立建设地点的项目单元。
http://news.solarbe.com/201610/11/103412.html
最低0.71元 9家企业入选 安徽能源局公布两淮地区光伏基地中标候选人
2016年安徽省两淮采煤沉陷区国家先进技术光伏示范基地建设项目中标候选人公示
项目名称: 2016年安徽省两淮采煤沉陷区国家先进技术光伏示范基地建设项目
项目编号: 2016FAJZ3473/ JG2016-02-1227
招标方式:公开招标
招标公告发布日期:2016年9月14日
开标日期: 2016年10月9日
第一中标候选人:
名称:信义光伏产业(安徽)控股有限公司
上网电价:0.78元/千瓦时
第二中标候选人:
名称:阳光电源股份有限公司
上网电价:0.8元/千瓦时
第三中标候选人:
名称:天合光能有限公司(TRINA SOLAR LIMTED)
上网电价:0.78元/千瓦时
第四中标候选人:
名称:中国三峡新能源有限公司
上网电价:0.81元/千瓦时
第五中标候选人:
名称:联合光伏(常州)投资有限公司
上网电价:0.74元/千瓦时
第六中标候选人:
名称:中节能太阳能科技有限公司
上网电价:0.748元/千瓦时
第七中标候选人:
名称:苏州协鑫新能源投资有限公司
上网电价:0.71元/千瓦时
第八中标候选人:
名称:晶科电力有限公司
上网电价:0.8元/千瓦时
第九中标候选人:
名称:江苏林洋能源股份有限公司
上网电价:0.78元/千瓦时
http://news.solarbe.com/201610/11/103401.html
鼓励建设分布式项目 每千瓦奖补1000元 福建龙岩市政府印发龙岩市光伏产业扶贫奖补办法
一、奖补对象
全市建档立卡贫困户联合或独立建设的分布式光伏发电项目,及与10户以上建档立卡贫困户签订入股或资产收益分配协议的光伏发电项目。
二、奖补标准
建档立卡贫困户联合或独立建设分布式光伏发电项目,每千瓦奖补1000元;与10户以上建档立卡贫困户签订入股或资产收益分配协议的光伏发电企业,按贫困户所占容量比例每千瓦奖补1000元。
三、奖补形式
采取“先建后补”、“以奖代补”的方式,对光伏发电项目进行补助,奖补资金由市、县两级财政各承担50%。
http://news.solarbe.com/201610/25/103862.html
索比光伏网 https://news.solarbe.com/201611/01/104079.html

