

















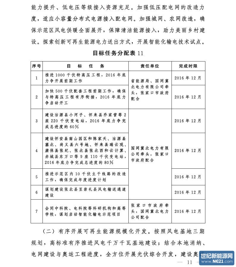
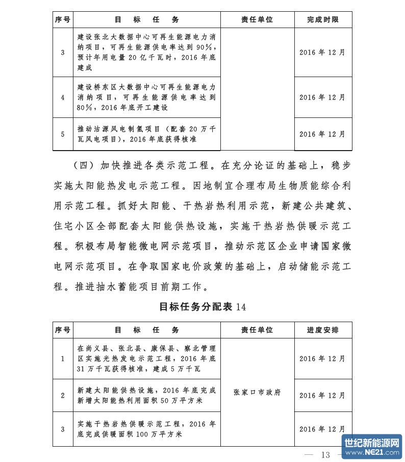
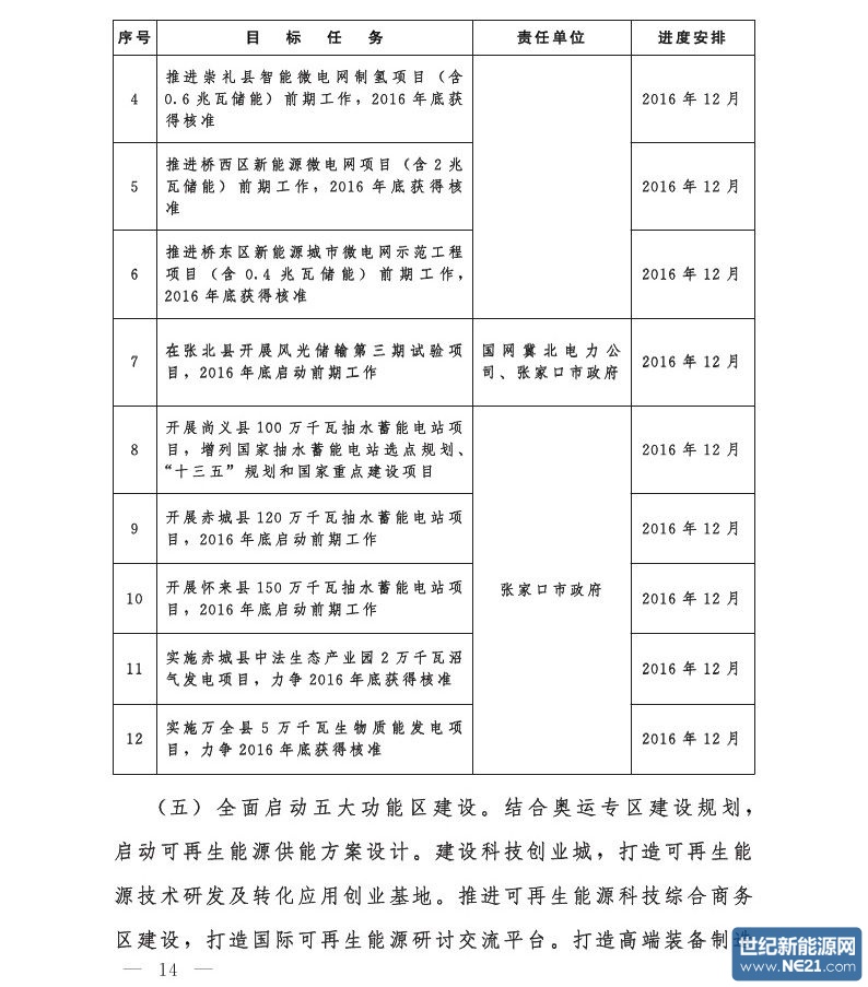
索比光伏网 https://news.solarbe.com/201511/23/180283.html


















本站标注来源为“索比光伏网”、“碳索光伏"、"索比咨询”的内容,均属www.solarbe.com合法享有版权或已获授权的内容。未经书面许可,任何单位或个人不得以转载、复制、传播等方式使用。
经授权使用者,请严格在授权范围内使用,并在显著位置标注来源,未经允许不得修改内容。违规者将依据《著作权法》追究法律责任,本站保留进一步追偿权利。谢谢支持与配合!
各相关建设企业、各有关部门:根据《彭阳县2025年农村公共机构分布式光伏电站公开收购工作方案》等精神,现将收购工作有关事项通知如下:一、收购范围彭阳县境内2025年社会企业投资建设的农村公共机构分布式光伏电站,并于2025年6月1日前并网。联系电话:0954—7014405彭阳县2025年农村公共机构分布式光伏电站收购工作领导小组办公室2026年5月9日
为充分响应行业共性问题和诉求,促使研究成果紧扣创新主体的实际需求,现面向钙钛矿太阳能电池、光储融合产业链相关企业、高校、科研院所公开征集研究需求及诉求建议。具体事项通知如下:一、研究目标本研究旨在深度研判钙钛矿太阳能电池与光储融合技术的全球专利技术竞争格局,系统分析两个领域专利相关的关键问题,为行业创新主体战略决策与相关政策制定提供高质量研究支撑,研究形成的部分成果将公开发布。
4月15日,河北省发改委发布《关于公布第一批省重点民间投资项目清单的公告》。详见下表:此前,2026年1月,河北省发改委印发《2026年省重点建设项目名单的通知》,涉及风光项目规模总计24.5GW,其中光伏项目13个,规模3.95GW。至此,河北省2026年省重点、非重点建设项目中,光伏项目总数达24个,规模达5.21GW。
(二)市级复核及评审1.高效组件和光储项目:市发改委联合相关部门对上报材料进行复核,必要时进行现场抽查。六、问题和建议附件3西安市XXX公司综合用能优化项目申报承诺书项目名称:本法人单位承诺:1.我单位近三年无不良行为记录2.我单位对申报的全部资料真实性负责。
吉能新能30号各市(州)发改委(能源局)、长白山管委会经济发展局、梅河口市发改局,各县(市、区)发改局,国网吉林省电力有限公司、吉林省地方电力有限公司,各有关企业:近期,国家先后出台有关政策文件,为进一步促进分布式光伏高质量发展提供了政策依据、指明了方向路径。我局结合实际认真研究,经征求有关单位意见,现将关于进一步促进吉林省分布式光伏高质量发展的通知明确如下。
嘉兴市人民政府:你市《关于恳请批准光伏产业综合物流集散中心基础设施配套项目—桃园码头建设项目用地的请示》收悉,现批复如下:一、同意将嘉兴市秀洲区农民集体所有农用地24.3767公顷转为建设用地并办理征收手续。以上共计批准建设用地24.3767公顷,由当地人民政府依法依规提供,作为光伏产业综合物流集散中心基础设施配套项目—桃园码头建设用地,并纳入国土空间规划“一张图”实施监督。督促建设单位依法履行土地复垦义务。
日前,安徽宿松县发改委印发《关于规范宿松县分布式光伏发电项目备案和建设的通知》,通知要求,严格执行“谁投资、谁负责”原则,项目法人单位承担安全生产主体责任及相关民事责任,从业人员与产权人商定事项的法律责任、义务由授权企业全额承担。企业接受未授权人员开展业务的,视为自愿承担该业务所产生的全部责任。
经组织第三方机构评审,拟支持安徽省淮南市风光热储融合系统友好型新能源电站项目等43个项目及河北省张家口市等10个城市开展新型电力系统建设能力提升试点工作,现予公示。公示期间,任何单位或个人可对公示内容提出书面异议。相关材料应注明真实姓名和联系方式,提出异议的单位或个人应对相关材料的真实性和可靠性负责。对匿名或无具体事实依据的异议、相关不正当要求不予受理。
为规范可再生能源绿色电力证书全生命周期管理,促进绿证市场高质量发展,国家能源局近日印发了《可再生能源绿色电力证书管理实施细则(试行)》。机构统筹组织,指导国家能源局派出机构、电网企业、电力交易机构、可再生能源信息管理中心等单位共同做好绿证全生命周期管理,确保核发、划转、核销、异议处理、监管工作按照《实施细则》规范有序开展。
国家能源局电力业务资质管理中心具体负责绿证核发、划转、核销及相关管理工作。第十一条发电企业或项目业主完成可再生能源发电项目建档立卡后,国家绿证核发交易系统为其自动建立唯一实名绿证账户。



