关于印发《北京市分布式光伏发电奖励资金管理办法》的通知
京财经一〔2015〕1533号附件
有关单位:
为推动北京市分布式光伏发电产业发展,优化能源结构,根据《中华人民共和国可再生能源法》、《国务院关于促进光伏产业健康发展的若干意见》、《中华人民共和国预算法》,我们制定了《北京市分布式光伏发电奖励资金管理办法》。现予印发,请遵照执行。
北京市财政局 北京市发展和改革委员会
2015年8月18日
附件:北京市分布式光伏发电奖励资金管理办法
北京市分布式光伏发电奖励资金管理办法
第一条 为进一步加快本市分布式光伏发电产业发展,优化能源结构,根据《中华人民共和国可再生能源法》、《中华人民共和国预算法》、《国务院关于促进光伏产业健康发展的若干意见》和《北京市分布式光伏发电项目管理暂行办法》等有关规定,制订本办法。
第二条 适用范围和奖励对象
(一)适用范围。本办法适用于在北京市行政区域范围内建设的分布式光伏发电项目,具体是指在用户所在场地或附近建设运行,以用户侧自发自用为主,多余电量上网,且在配电网系统平衡调节为特征的光伏发电设施。
(二)奖励对象和标准。对于2015年1月1日至2019年12月31日期间并网发电的分布式光伏发电项目,市级财政按项目实际发电量给予奖励,奖励标准为每千瓦时0.3元(含税),每个项目的奖励期限为5年,奖励对象为分布式发电企业或自然人。
本办法财政奖励资金结算截止日期为2024年12月31日。
第三条 奖励项目申报程序
北京市分布式光伏奖励资金申报工作每年开展两次,其中,分布式光伏发电企业分别于每年7月10日和次年1月10日前,向项目所在地区县发展改革委申报当年1月1日-6月30日和上一年7月1日-12月31日的奖励申请,自然人投资建设的项目由各区县电力公司按此时间向项目所在地区县发展改革委代为申请。
(一)奖励项目的申请条件和所需材料
分布式光伏发电企业申请奖励的项目应符合以下条件,并在申请时提交相应材料(具体格式参见附1、2):
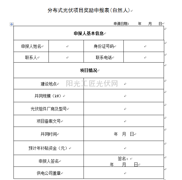
1. 项目在所在地区县发展改革委已完成备案,建成投产并完成并网验收等电网接入工作,申报时需提交分布式光伏项目奖励申报表(企业);
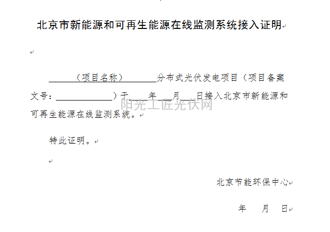
2. 分布式光伏发电企业投资建设的项目应在北京市新能源和可再生能源在线监测系统(以下简称“监测系统”,网址:www.re-bj.com)完成项目信息填报工作,并实现在线监测,申报时需提交北京市新能源和可再生能源在线监测系统接入证明。
自然人投资建设的分布式光伏项目申报奖励,向所在区县电力分公司提交分布式光伏项目奖励申请表(自然人),由电力公司代为申请奖励。
(二)奖励项目审核上报
区县发展改革委会同区县电力公司对申报项目进行审核汇总后,于每年7月30日和次年1月31日前将本区县分布式光伏奖励申请上报市发展改革委。
(三)奖励项目确认
市发展改革委对各区县上报的拟申请奖励项目进行审核并在监测系统网站公示初步审核结果,公示期为5个工作日,公示后于每年8月31日和次年2月28日前确定当期《分布式光伏补贴项目奖励名单》(以下简称《奖励名单》)。
已列入《奖励名单》的分布式光伏发电项目在奖励期内无需重复申报。
第四条 奖励资金拨付
(一)资金申报。市电力公司根据公示后《奖励名单》分别于每年9月30日和次年3月31日前,将半年度应享受奖励的分布式光伏发电项目发电量上报市发展改革委,经市发展改革委出具审核意见后报市财政局。
(二)资金拨付。市财政局依据奖励标准核定奖励资金并拨付到市电力公司。市电力公司在收到财政奖励资金后15个工作日内将奖励资金拨付到分布式光伏发电企业或自然人。
第五条 监督和管理
(一)市财政局负责落实分布式光伏发电项目奖励资金,会同市发展改革委负责对专项资金的使用进行监督和绩效考核。
奖励资金必须专款专用,任何单位不得以任何理由虚报、骗取、截留、挪用奖励资金。对违反规定的,将按照《财政违法行为处罚处分条例》(国务院令第427号)等有关规定,依法追究有关单位和人员责任。
(二)市发展改革委负责统筹推进本市分布式光伏项目的发展,确定《奖励名单》,并对运行状况进行监测。
区县发展改革委负责推进本区县分布式光伏项目的发展,负责本区县分布式光伏奖励项目的申报和审核,并对分布式光伏项目进行监督管理。
(三)市电力公司负责对本市分布式光伏发电项目进行电网并网接入和计量,办理本市分布式光伏项目奖励资金的申领和拨付工作。区县电力公司代为办理自然人投资建设的分布式光伏项目备案和《奖励名单》的申报工作。
五、本办法自发布之日起实施,由市财政局会同市发展改革委负责解释。
附:1.分布式光伏项目奖励资金申报表
分布式光伏发电 奖励资金管理办法》的通知" width="550" height="503" />
分布式光伏发电 奖励资金管理办法》的通知" width="550" height="544" />
2.北京市新能源和可再生能源在线监测系统接入证明
分布式光伏发电 奖励资金管理办法》的通知" width="500" height="352" />
索比光伏网 https://news.solarbe.com/201508/25/185819.html

