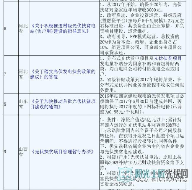
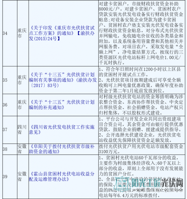
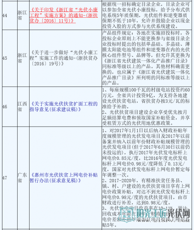
国家要求保障200万建档立卡无劳动力贫困户每年每户增收3000元以上;河北省、黑龙江省等保障受益贫困户每户每年增收3000元以上,持续获益20年;湖南等省份按10万元/村的标准补助到项目村......相继出台的这一系列支持光伏扶贫的政策,不仅为贫困户、贫困村送上了一个长期的、稳定的‘铁饭碗’,同时也助推了我国光伏产业的发展与壮大。
截至目前,共有50项光伏扶贫政策出台,整理如下,以飨读者。











索比光伏网 https://news.solarbe.com/201709/22/132126.html











索比光伏网 https://news.solarbe.com/201709/22/132126.html
本站标注来源为“索比光伏网”、“碳索光伏"、"索比咨询”的内容,均属www.solarbe.com合法享有版权或已获授权的内容。未经书面许可,任何单位或个人不得以转载、复制、传播等方式使用。
经授权使用者,请严格在授权范围内使用,并在显著位置标注来源,未经允许不得修改内容。违规者将依据《著作权法》追究法律责任,本站保留进一步追偿权利。谢谢支持与配合!
日前,陕西2025年6月1日(含)至2026年12月31日(含)机制电价出清结果,风电、光伏机制电价分别为0.352、0.35元/千瓦时,基本贴近竞价上限。
一道新能携手匈牙利知名可再生能源企业TisztaEnergiákKft.为斯洛伐克18兆瓦地面光伏电站项目提供高效能、高可靠性的光伏组件。此次合作中,一道新能提供的N型系列光伏组件凭借多项核心优势在光伏行业中脱颖而出,成为斯洛伐克18MW地面光伏电站项目的理想选择。随着电站的建成,一道新能将通过提供稳定、清洁的电力,有力支持斯洛伐克当地及区域的可持续发展目标,加速推动该地区向低碳能源体系的全面转型。
近日,专注于德国城市光伏与农业光伏领域的GridParityAG宣布进入临时破产管理程序。公司在声明中明确,德国政府换届后,光伏相关政策推进显著放缓,导致市场预期收缩。行业分析师指出,GridParity的技术创新能力已获市场验证,但其命运凸显政策确定性对光伏企业的决定性作用。业内人士警示,当前欧洲多国光伏政策调整频繁,叠加能源成本高企,创新型中小企业抗风险能力薄弱。目前,德国光伏协会已就政策稳定性问题向联邦政府提交建议函。
截止11月28日,30省(区、市)均已出台“136”号文相关承接方案。新疆兵团、河南、贵州、广西4个地区处于征求意见阶段,其余26地均下发正式稿,西藏尚未发布。在增量项目竞价工作中,已有11个省(区、市)公布增量项目竞价结果。从目前竞价结果来看,上海统一出清机制电价为0.4155元/千瓦时,目前价格最高。甘肃最低,两轮风、光统一出清价格,均为竞价下限0.1954元/千瓦时。贵州、河南、广西暂未竞价。
到2034年,中国光伏累计装机容量将突破4.2TWdc。中国集中式光伏正站在十字路口政策驱动的装机冲动与市场化改革的收益挤压形成博弈,成本优势与电网约束构成矛盾。未来十年,中国集中式光伏将在"量"的惯性增长与"质"的价值重塑之间寻找新平衡。唯有完成从政策依赖到市场竞争、从单一发电到系统服务的转型,中国集中式光伏才能在全球能源转型中保持领跑地位。
法国可再生能源委员会近期公布太阳能上网电价重大调整方案,标志着该国光伏政策从固定补贴向市场化定价的关键转型。CRE强调,此举旨在缓解分布式光伏激增导致的电网拥堵,同时通过市场竞争机制降低终端用电成本,回应2024年居民电价因补贴上涨12%引发的政府干预事件。政策调整已引发行业强烈反应。法国此次改革虽滞后于市场趋势,但激进程度更甚。
2025年10月21日,日本自民党总裁高市早苗在众议院首相指名选举中获过半票数,当选日本第104任首相,成为该国历史上首位女性首相。高市团队计划改革现行光伏补贴制度,而日本90%以上的太阳能组件依赖进口,中国光伏企业长期占据其主流供应市场,补贴调整可能直接影响市场准入成本。这一政策早在两年前就已提出,2025年是该条例正式生效的年份,预计将带动日本户用光伏装机规模迎来显著增长。此外,日本工商业屋顶光伏也释放出积极信号。
与此同时,负电价现象持续蔓延、行业利用率呈现显著区域分化,进一步加大了光伏行业的运行压力。今年三季度,国家发改委、国家能源局、工信部等多部门与28省、市地方政府协同发力,共发布148条光伏相关政策。这一系列利好政策的发布,一定程度上化解了短期内行业困境,坚定了发展信心,更为行业长期高质量发展谋划了清晰的路径图。据索比光伏统计,截止目前,在各级政府推动下,已有28地出台136号文承接细则。
光伏平台公司成立在即叠加产能调控政策即将发布,光伏板块今日全线上涨。两大重磅利好来袭,主链企业全线上涨10月14日,光伏板块全线上涨,中证光伏产业指数早盘一度涨近6%,随后受A股市场影响涨幅逐步收窄,最终收涨1.06%。7月1日,中央财经委员会第六次会议明确提出“聚焦重点难点,依法依规治理企业低价无序竞争,引导企业提升产品品质,推动落后产能有序退出”。
据证券时报,10月14日早盘,A股光伏板块个股涨幅明显。多位行业企业人士向记者反馈说,预计有重要政策将发布,行业反内卷将有新进展。另据了解,相关主管部门或将发布一份关于加强光伏产能调控的通知文件。
欧洲太阳能制造委员会表示,2025年9月30日,欧盟27国能源和工业部长用了整个上午的会议讨论欧洲的太阳能光伏制造,强调了该行业对欧洲大陆竞争力、韧性和清洁能源转型的战略重要性。ESMC指出,部长们以及欧盟委员会副主席StéphaneSéjourné强调,迫切需要加强太阳能光伏价值链并保留欧洲境内的产能。



