近日,国家发改委发布《关于征求优先发电优先购电计划有关管理办法意见的函》。据悉,优先发电优先购电计划有关管理办法已被列为2017年重点规范性文件,在征求第一轮意见基础上,目前已草拟了《关于印发优先发电优先购电计划有关管理办法的通知(征求意见稿)》,包括《优先发电优先购电计划编制暂行办法》、《优先发电优先购电计划保障实施暂行办法》、《优先发电优先购电计划申报下达管理暂行办法》、《电网企业及交易机构实施优先发电优先购电计划目标责任考核暂行方案》4个附件,相关征求意见应于8月29日前反馈国家发改委经济运行调节局。
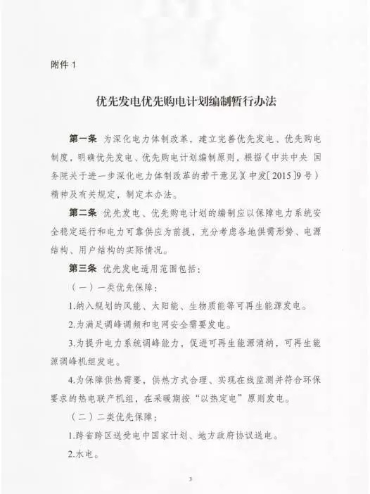
其中《优先发电优先购电计划编制暂行办法》指出,优先发电适用范围包括:
1、纳入规划的风能、太阳能、生物质能等可再生能源发电。
2、为满足调峰调频和电网安全需要发电。
3、为提升电力系统调峰能力,促进可再生能源消纳,可再生能源调峰机组发电。
4、为保障供热需要,供热方式合理、实现在线监测并符合环保要求的热电联产机组,在采暖期按“以热定电”原则发电。
优先购电适用范围包括:
1、一产用电。
2、居民生活用电。
3、重要公用事业、公益性服务用电。
文件如下:


















索比光伏网 https://news.solarbe.com/201708/25/117734.html

