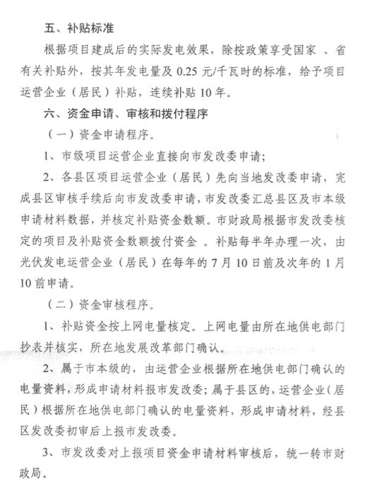
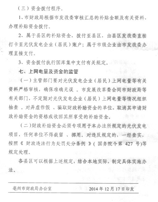
近日,本网获得安徽亳州市出台《亳州市太阳能光伏发电专项资金管理办法》红头文件。据悉,2014年末,安徽亳州市出台补贴办法,补贴对象为分布式太阳能光伏发电项目,在国家补贴基础上:给予0.25元/千瓦时财政补贴;补贴时限为10年。




索比光伏网 https://news.solarbe.com/201612/07/151792.html
近日,本网获得安徽亳州市出台《亳州市太阳能光伏发电专项资金管理办法》红头文件。据悉,2014年末,安徽亳州市出台补贴办法,补贴对象为分布式太阳能光伏发电项目,在国家补贴基础上:给予0.25元/千瓦时财政补贴;补贴时限为10年。




本站标注来源为“索比光伏网”、“碳索光伏"、"索比咨询”的内容,均属www.solarbe.com合法享有版权或已获授权的内容。未经书面许可,任何单位或个人不得以转载、复制、传播等方式使用。
经授权使用者,请严格在授权范围内使用,并在显著位置标注来源,未经允许不得修改内容。违规者将依据《著作权法》追究法律责任,本站保留进一步追偿权利。谢谢支持与配合!
近期,随着安徽省分布式光伏规模化快速发展,全省光伏运行面临新的挑战,为破解消纳难题、保障并网运行安全,华东能源监管局开展安徽省分布式光伏并网消纳情况专题调研。下一步,华东能源监管局将紧扣分布式光伏政策要求,强化监管服务,推动分布式光伏成为绿色低碳转型的核心驱动力,为安徽经济社会高质量发展,提供更加可靠、更高比例绿色能源保障。
3月26日,北京市发展和改革委员会发布关于公示北京市分布式光伏发电项目补贴名单的通知。公示时间为2026年3月26日—2026年4月1日。如有异议,可通过电话、传真等方式进行反馈。
需要指出,安徽分布式光伏发展仍面临电网承载力区域失衡、存量项目涉网改造压力等挑战,合肥、芜湖等红区仍有超5GW项目排队并网。面向2030年6000万千瓦装机目标,安徽将推动分布式光伏实现“红区提质、黄区扩容、绿区提速”,皖中重点发展高附加值复合场景,皖北加快户用光伏规模化开发,皖南释放生态光伏潜力。扫描下方二维码,查看索比光伏&索比咨询联合推出的1.6万字《安徽省分布式光伏发展报告》。
3月10日,安徽省亳州市谯城区发布分布式光伏经营权网络拍卖公告,拍卖标的为谯城区五马镇、立德镇16处分布式光伏25年经营权,起拍价56330万元,竞买保证金200万元。亳州市谯城区分布式光伏经营权明细表披露的信息显示,此次拍卖涉及分布式光伏项目总规模超过150MW。
据国家能源局消息,为保障春节假期等消纳困难时段的电网稳定运行,华东能源监管局近日持续加强安徽省低压分布式光伏调控监督工作,要求相关电网企业做好调控准备与用户宣传。二是做细用户走访宣传,通过上门走访、微信告知等方式,积极对接重点企业,宣传分时电价、需求响应、“电车充绿电”及分布式光伏调控等政策,引导用户参与供需协同互动,主动承担“促消纳、稳运行”义务,共同保障大电网可靠运行。
日前,安徽宿松县发改委印发《关于规范宿松县分布式光伏发电项目备案和建设的通知》,通知要求,严格执行“谁投资、谁负责”原则,项目法人单位承担安全生产主体责任及相关民事责任,从业人员与产权人商定事项的法律责任、义务由授权企业全额承担。企业接受未授权人员开展业务的,视为自愿承担该业务所产生的全部责任。
各分布式光伏企业:为规范固镇县域内分布式光伏项目建设秩序,保障电网安全稳定运行,根据安徽省能源局关于贯彻落实《分布式光伏发电开发建设管理办法》的通知及电网接入能力动态评估结果,现将有关事项公告如下:一、项目核查清理范围经核查,全县现有97户分布式光伏项目接入系统方案已超出一年有效期。
2月3日,安徽省滁州市凤阳县发改委发布关于再次公开征求《凤阳县推动先进光伏和新型储能产业高质量发展若干政策》意见的公告。对符合工业和信息化部《光伏制造行业规范条件》《锂离子电池行业规范条件》以及首次进入智能光伏试点示范企业名单的先进光伏和新型储能企业,在叠加享受省、市同类奖补政策的基础上,给予最高30万元一次性奖励。
近日,安徽省合肥市发改委发布<<关于进一步规范分布式光伏发电开发建设及运行管理工作的通知>>,文件指出,各县(市)区发改委、开发区经发局应鼓励分布式光伏发电项目通过光储充一体化、源网荷储协同互动等方式提升就地消纳能力。分布式光伏发电项目在暂无可开放容量地区排队时,供电公司应告知用户可通过配储实现所在地区并网接入,并同步告知配储比例,供用户决策参考。依托存量负荷建设的分布式光伏发电项目,在红色区域原则配备不低于装机容量100%、2小时新型储能设施。
12月15日,浙江省嘉兴市嘉善县人民政府发布《关于组织开展分布式光伏县级补助专项资金申报工作的通知》,对2023年1月1日至2023年12月31日期间在嘉善县境内依法合规建设并网的分布式光伏发电项目,2021年1月1日至2022年12月31日期间在嘉善县境内依法合规建设并网、符合条件但此前未申报补助的项目进行专项资金补助。
近日,从爱尔兰可持续能源管理局获悉,该国2026年住宅太阳能光伏补贴政策已正式确认,最高补贴额度维持1800欧元不变。SEAI此次公布的补贴方案采用阶梯式计算方式,兼顾不同装机规模家庭的需求。流程管理上,申请人需在施工前完成补贴申请并获得批准,获批后8个月内须完工并提交全套文件,且施工方必须为SEAI注册安装商。SEAI相关负责人表示,微型发电支持计划不仅通过资金补贴降低家庭光伏投资门槛,更通过规范安装标准保障项目质量。



