巢政办〔2015〕81号
各乡、镇人民政府,各街道办事处,市政府各部门、各直属机构:
经市政府同意,现将《巢湖市地面光伏电站项目开发建设暂行办法》印发给你们,请各单位认真对照执行,有序推进我市光伏资源开发利用。
2015年9月6日巢湖市地面光伏电站项目开发建设暂行办法
为有序推进我市光伏电站开发建设,促进我市新能源产业健康发展,根据《安徽省能源局关于进一步加强光伏电站项目开发管理的通知》(皖能源新能[2015]26号)的要求,结合我市实际,制订本暂行办法:
一、办法适用范围
本办法适用于全市范围内所有地面光伏电站项目。
二、申请企业资格
(一)申请企业为中国境内注册的公司,承诺在巢湖市成立新公司建设运营本项目。
(二)申请企业提供不少于建设项目总投资50%的资金证明(以银行提供当月对账单或市级以上银行分行出具的存款证明为准)。
(三)申请企业必须为单一企业,不接受联合体申请。
(四)申请企业没有不诚信行为,无转卖光伏前期项目的行为,并承诺获得项目后,不得以任何名义擅自将项目转让、倒卖给其他投资主体。
三、项目建设管理要求
(一)履约保证金缴纳。企业中标后需缴纳25万元/MW履约保证金,项目按时开工建设返还20%,完成工程一半的返还50%,按时建成并网的全部返还。没有按规定时间完成项目建设的,每推迟一个月扣除1%。
(二)签订投资协议。企业获得项目后,需承诺在10个工作日内,与项目所在地政府签订《光伏电站项目开发建设投资合作协议》。自备案之日起3个月内必须实质性开工建设、6个月内必须建成并网,因特殊情况确需延期的必须向市政府提出申请。
(三)签订地役权使用合同。企业在项目开工前需与土地使用权人签订《地役权使用合同》,地役权使用年限不得超过土地承包经营年限的剩余年限,在《地役权使用合同》签订5个工作日内一次性缴纳第一年土地流转款。
(四)项目主要设备购置规定。企业需承诺项目建设主要设备(组件、电池片、逆变器)使用合肥本地产品,且符合国家能源局等3部委联合印发的《关于促进先进光伏技术产品应用和产业升级的意见》(国能新能[2015]194号)要求的“领跑者”先进技术产品指标。
(五)制定生态补偿和土地综合利用方案。企业需制定结合生态治理和(或)设施农业和(或)渔业养殖方面的方案,对适宜种植的土地要实行套种,杜绝土地资源浪费。
(六)规范投资协议签订。地面光伏电站项目开发建设由项目所在地政府与项目企业签订《光伏电站项目开发建设投资合作协议》,按照“谁签订、谁负责”的原则,落实协议管理各项责任。协议签订要明确管理范围,规范协议内容,加强协议签订前的合法性审查工作,避免法律和经济风险,提高政府公信力和执行力。
(七)完善项目管理手续。所有已开工建设的地面光伏电站项目必须重新补签《光伏电站项目开发建设投资合作协议》和《地役权使用合同》,按要求缴纳履约保证金。没有开工的项目一律按《巢湖市地面光伏电站项目开发建设暂行办法》执行。
四、附则
本办法由巢湖市发展和改革委员会负责解释,自发布之日起执行,有效期截止2016年12月31日。
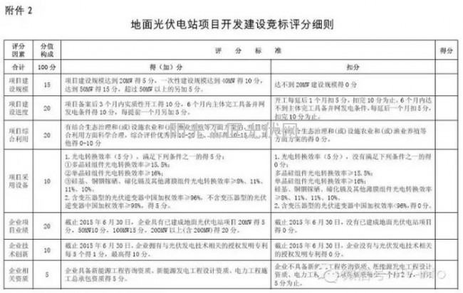
附:1、项目建设审批流程

2、地面光伏电站项目开发建设竞标评分细则

索比光伏网 https://news.solarbe.com/201509/14/184002.html

