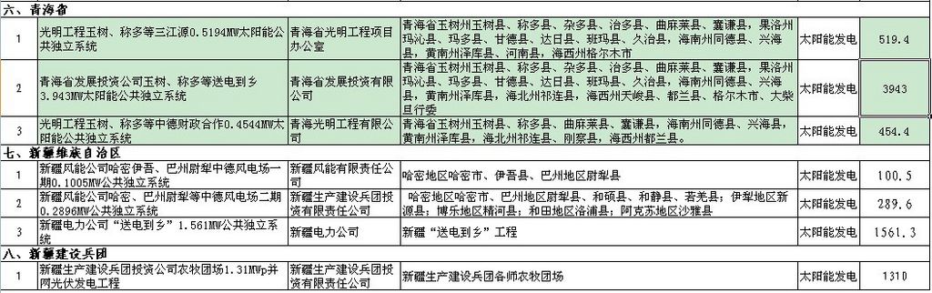
索比光伏网讯: 财政部发布《关于公布可再生能源电价附加资金补助目录(第二批)的通知》,公布了光伏" title="光伏新闻专题">光伏、风电、生物质发电等可再生能源电价附加资金补助项目,其中,太阳能光伏发电项目22个,风光互补项目3个。
财建〔2012〕808号
根据《财政部 国家发展改革委 国家能源局关于印发<可再生能源电价附加补助资金管理暂行办法>的通知》(财建〔2012〕102号,以下简称《管理办法》)要求,财政部、国家发展改革委、国家能源局将符合条件的项目列入可再生能源电价附加资金补助目录,现予以公布。
省级电网企业、地方独立电网企业根据本级电网覆盖范围内列入可再生能源电价附加资金补助目录情况,按照《管理办法》相关规定提出可再生能源电价附加补助资金申请,经省级财政、价格、能源主管部门审核后,上报财政部、国家发展改革委、国家能源局。其中2012年所需补助资金,请于10月底前上报。
财政部 国家发展改革委 国家能源局
2012年10月15日
发电项目
![]()
![]()

接网工程
![]()
![]()
![]()
独立电力系统


索比光伏网 https://news.solarbe.com/201210/30/244821.html

