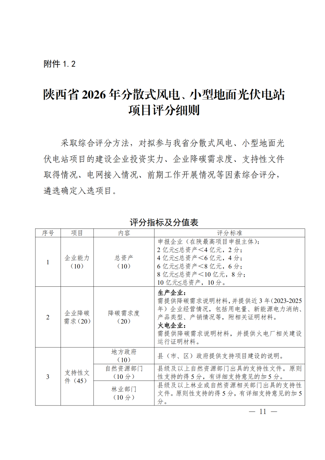
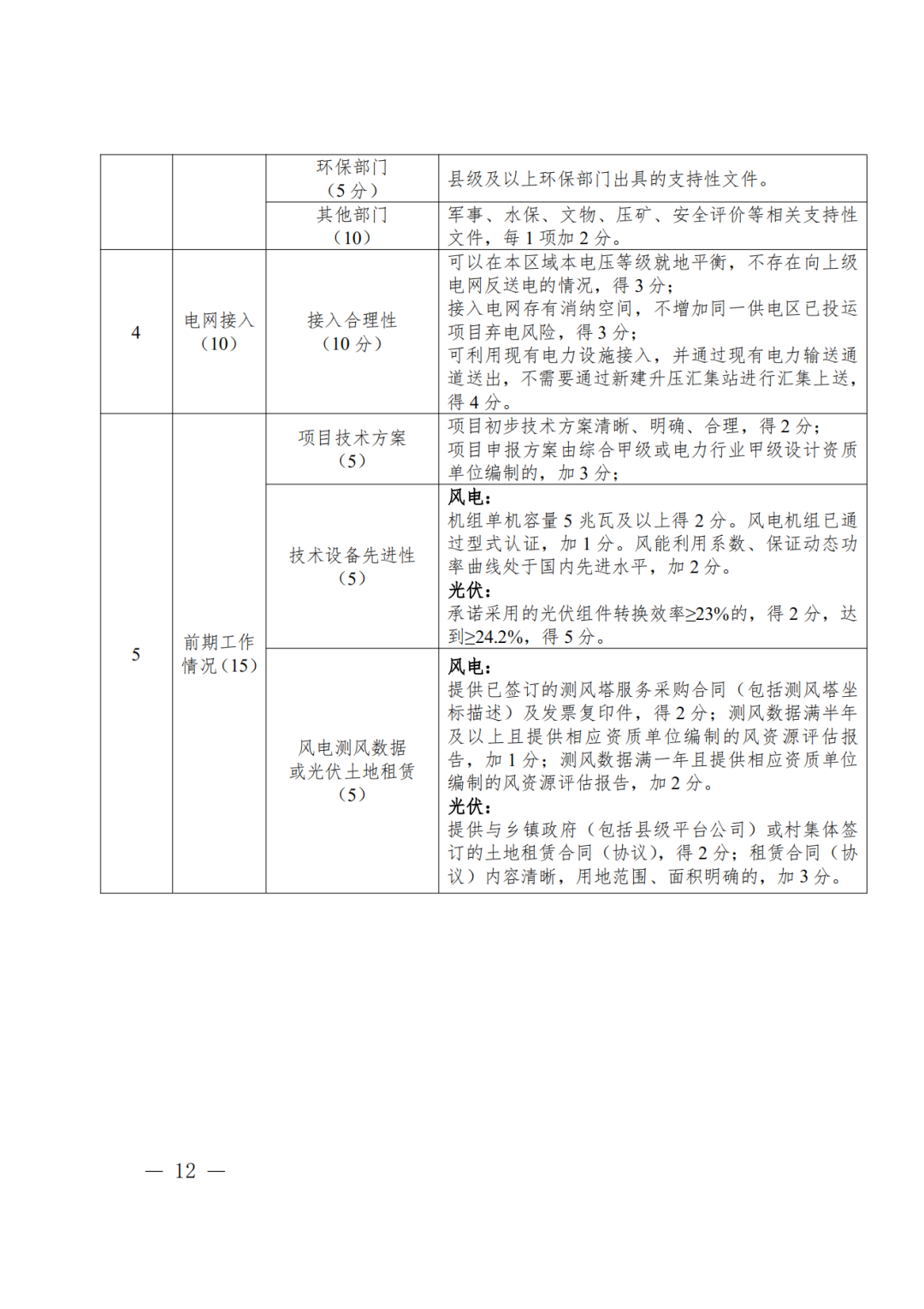
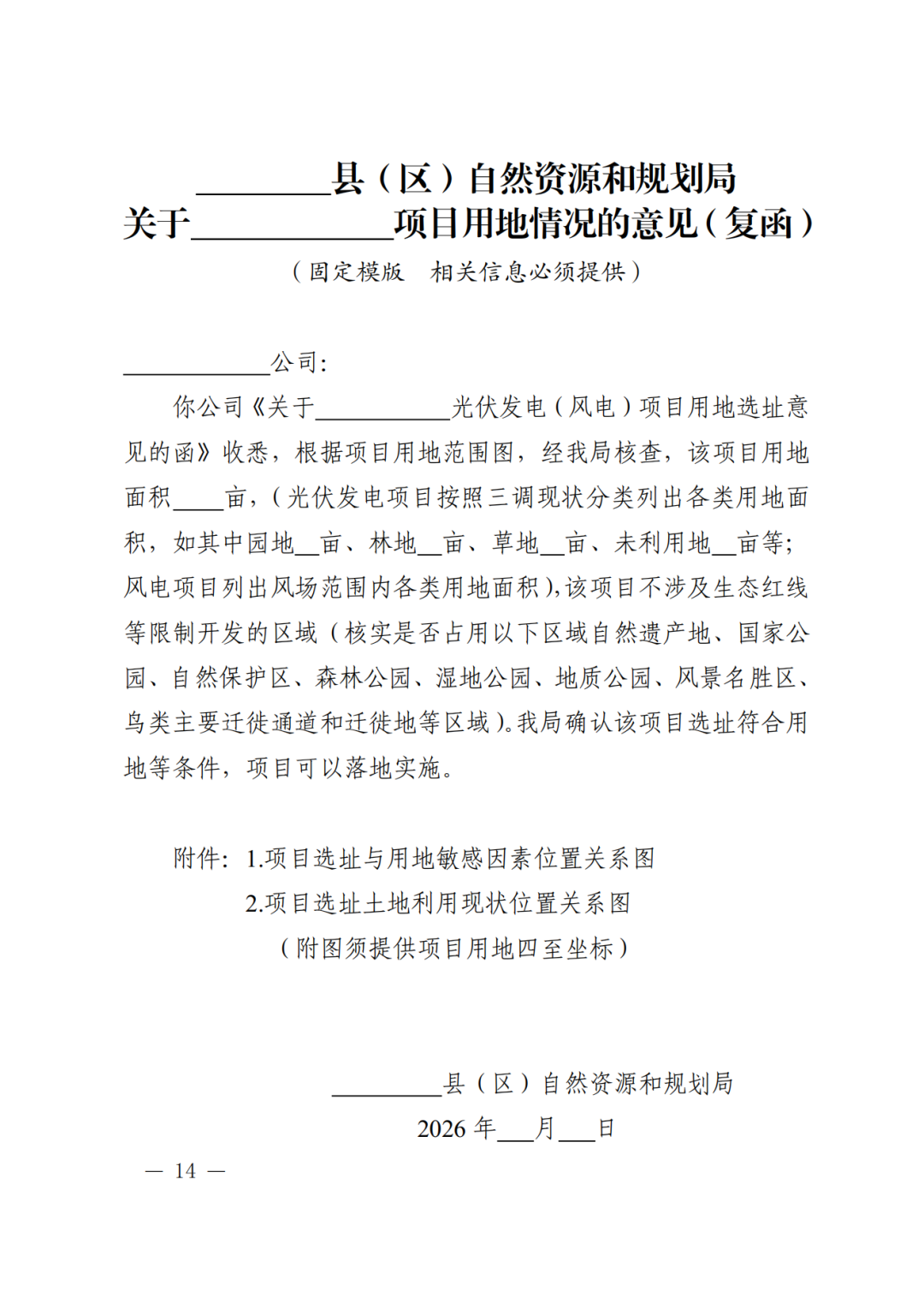
陕西启动5.45GW小型地面风、光项目申报,单体50MW以内、鼓励按10%配储
本站标注来源为“索比光伏网”、“碳索光伏"、"索比咨询”的内容,均属www.solarbe.com合法享有版权或已获授权的内容。未经书面许可,任何单位或个人不得以转载、复制、传播等方式使用。
经授权使用者,请严格在授权范围内使用,并在显著位置标注来源,未经允许不得修改内容。违规者将依据《著作权法》追究法律责任,本站保留进一步追偿权利。谢谢支持与配合!
芜湖市发改委于2026年5月启动6兆瓦以下地面光伏电站项目申报工作,旨在落实安徽省能源局关于规范此类项目建设管理的要求。申报对象为利用非分布式光伏用地(如坑塘水面、大棚、高速路基等)建设、单个并网点装机小于6兆瓦的地面光伏设施;符合条件的220千伏及以上接入、容量不超50兆瓦的建筑附属光伏项目也可参照纳入。项目须确保用地合法合规,避开基本农田、生态红线、耕地及水域,并完成电网接入与消纳论证。申报需提交用地证明、部门合规意见、接入方案等材料,经县区初审、市级复核及电网评估后,形成年度推荐清单报省能源局。政策明确项目按集中式光伏管理,支持配置储能或高自发自用比例,并建立动态调整与全过程监管机制。(199字)
近日,河南省发展和改革委员会发布关于《关于组织开展2026年煤电机组升级改造新能源项目申报有关事项的通知》。文件指出,按照“应报尽报”原则,已纳入河南省煤电机组升级改造计划,未配置新能源资源的项目均可参与本次申报,鼓励按照源网荷储一体化模式谋划实施新能源项目。
为推动全市可再生能源产业有序发展,优化资源配置,为“十五五”可再生能源项目建设腾出空间,经各县市区梳理上报,现对“十四五”以前已批未建的20个总装机71.16万千瓦存量可再生能源项目予以公示。公示期为2026年5月11日至5月15日。反映情况须客观真实,以单位名义反映情况的材料需加盖单位公章,以个人名义反映情况的材料应署实名并提供有效联系方式。
为统筹抓好全省光伏产能调控和光伏产业发展工作,4月29日,陕西省发展改革委党组成员、副主任杨武民与西咸新区泾河新城主要负责同志围绕光伏产业发展进行了座谈交流,4月30日,省发展改革委组织召开全省光伏产业发展座谈会。
4月3日,华能泾阳光伏20MW/40MWh储能项目顺利实现并网投产。该项目是陕西省内首个光伏电源侧储能工程,也是华能在陕首个“光伏+储能”一体化示范项目,树立了华能在陕新能源发展新标杆,开创了陕西省光伏储能一体化建设新局面。下一步,华能泾阳项目将深化“光伏+储能”的创新应用,打造标杆示范工程,助力陕西省能源结构优化升级,为区域经济绿色可持续发展贡献华能力量。
山西省能源局关于印发山西省2026年风电、光伏发电开发建设竞争性配置工作方案的通知晋能源新能源发〔2026〕51号各市能源局:为深入贯彻落实省委、省政府工作部署,大力推动能源转型,做好本年度全省集中式风电、光伏发电开发建设工作,我局编制了《山西省2026年风电、光伏发电开发建设竞争性配置工作方案》,现印发给你们,并将有关事项通知如下,请认真贯彻落实。
2026年前未纳入机制电价的集中式新能源增量项目,同等具有参与资格。(二)审核结果出具之日起5日内,贵州电力交易中心应发布2026年新能源增量项目机制电价竞价公告,明确竞价流程、时间安排、结果公示等具体事项,并组织实施。
3月11日,云南红河哈尼族彝族自治州人民政府发布《关于开展红河州列入云南省2025年第三批新能源项目建设清单的34个新能源项目建设业主优选工作的通知》。公告指出,为加快新能源项目开发建设,实现尽快投产并网发电,按照市场化资源配置的原则,通过公开、公平、择优的方式确定红河州列入云南省2025年第三批新能源项目建设清单的34个项目的建设业主,规模合计222.4万千瓦。
已纳入2025年开发建设方案且未建成投运的陆上风电和光伏电站项目。对不能按期核准的陆上风电和不能按期开工的光伏电站项目,各区应说明项目进度滞后原因和后续改进举措。
3月5日,云南大理州发改委、能源局下发《关于大理州2026年第一轮新能源竞争性配置公告》,对13个风、光项目启动业主优选,规模共计705.07MW。






















