近日,上海市发改委、湖北省发改委先后发布关于开展国家级零碳园区建设申报工作的通知。
上海市申报条件如下:
(一)建设主体为省级及以上开发区,省级开发区原则上应列入最新版《中国开发区审核公告目录》,视情可拓展至近年来新建设的、由市政府或主管部门批复的新兴产业园区或高新技术园区。
(二)建设范围可为园区整体,也可为“园中园”。以“园中园”形式申报的,需有明确的四至边界,建设和管理由所在园区管理机构或所在地人民政府负责。
(三)在能耗和碳排放统计、核算、计量、监测等方面具备一定基础。
(四)3年内未生重大安全、环境事故,或其他社会不良影响事件。
(五)重点支持产业基础好、创新活力强、符合上海“(2+2)+(3+6)+(4+5)”现代化产业体系导向的园区。
湖北省申报条件如下:
(一)建设主体为省级及以上开发区,省级开发区原则上应列入最新版《中国开发区审核公告目录》,视情可拓展至近年来新建设的、由省级及以上人民政府或主管部门批复的新兴产业园区或高新技术园区。
(二)建设范围可为园区整体,也可为“园中园”。以“园中园”形式申报的,需有明确的四至边界,建设和管理由所在园区管理机构或所在地人民政府负责。
(三)在能耗和碳排放统计、核算、计量、监测等方面具备一定基础。
(四)3年内未发生重大安全、环境事故,或其他社会不良影响事件。








省发改委 省经信厅 省能源局 关于开展零碳园区建设和组织申报国家级零碳园区的通知
各市、州、直管市、神农架林区发改委(能源局)、经信局:
根据《国家发展改革委 工业和信息化部 国家能源局关于开展零碳园区建设的通知》(发改环资〔2025〕910号)要求,为积极稳妥推进碳达峰碳中和,加快经济社会发展全面绿色转型,推进零碳园区建设,拟组织开展零碳园区建设和国家级零碳园区申报工作,现就有关事项通知如下:
一、零碳园区建设重点任务
(一)加快园区用能结构转型。加强园区及周边可再生能源开发利用,支持园区与周边非化石能源发电资源匹配对接,科学配置储能等调节性资源,因地制宜发展绿电直连、新能源就近接入增量配电网等绿色电力直接供应模式,鼓励参与绿证绿电交易,探索氢电耦合开发利用模式。推动园区积极利用生物质能、核能、光热、地热、工业余热等热能资源,实现供热系统清洁低碳化。探索氢能、生物质等替代化石燃料和原料。(二)大力推进园区节能降碳。推动园区建立用能和碳排放管理制度,深入推进企业能效碳效诊断评估,加强重点用能设备节能监察和日常监管,淘汰落后产能、落后工艺、落后产品设备。支持企业对标标杆水平和先进水平,实施节能降碳改造和用能设备更新,鼓励企业建设极致能效工厂、零碳工厂。(三)调整优化园区产业结构。鼓励园区加快自身产业结构优化调整,布局发展低能耗、低污染、高附加值的新兴产业,探索以绿色能源制造绿色产品的“以绿制绿”模式。支持高载能产业有序向资源可支撑、能源有保障、环境有容量的园区转移集聚,探索深度降碳路径。(四)强化园区资源节约集约。统筹规划园区及企业空间布局,提高土地资源集约利用水平,促进能量梯级利用、水资源循环利用。健全园区废弃物循环利用网络,推进工业固体废弃物、余压余热余冷、废气废液废渣资源化利用。(五)完善升级园区基础设施。优化园区基础设施规划设计,系统推进电力、热力、燃气、氢能、供排水、污染治理等基础设施的建设改造。推动新建建筑按照超低能耗建筑、近零能耗建筑标准设计建造。完善园区绿色交通基础设施,加快运输工具低碳零碳替代。(六)加强先进适用技术应用。支持园区与企业、高校、科研机构开展深度合作,加强科技成果转化应用,探索绿色低碳技术研发与产业发展深度融合机制,围绕低碳零碳负碳先进适用技术打造示范应用场景,形成具有商业价值的技术解决方案。(七)提升园区能碳管理能力。支持园区建设覆盖主要用能企业的能碳管理平台,强化园区及企业用能负荷监控、预测与调配能力,为碳排放核算、源网匹配调节、电力需求侧管理、多能协同互补、资源高效循环利用等工作提供支撑。(八)支持园区加强改革创新。支持地方政府、园区企业、发电企业、电网企业、能源综合服务商等各类主体参与零碳园区建设,围绕实现高比例可再生能源供给消纳探索路径模式。鼓励有条件的园区以虚拟电厂(负荷聚合商)等形式参与电力市场,提高资源配置效率和电力系统稳定性。
二、国家级零碳园区申报条件
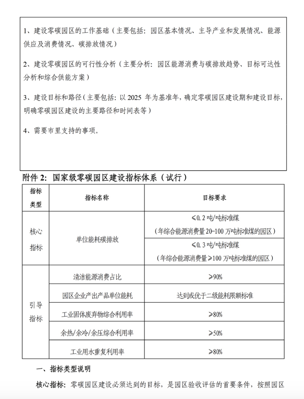
申报园区需满足国家级零碳园区建设基本条件和建设指标体系要求(见附件1)。
(一)建设主体为省级及以上开发区,省级开发区原则上应列入最新版《中国开发区审核公告目录》,视情可拓展至近年来新建设的、由省级及以上人民政府或主管部门批复的新兴产业园区或高新技术园区。
(二)建设范围可为园区整体,也可为“园中园”。以“园中园” 形式申报的,需有明确的四至边界,建设和管理由所在园区管理机构或所在地人民政府负责。
(三)在能耗和碳排放统计、核算、计量、监测等方面具备一定基础。
(四)3年内未发生重大安全、环境事故,或其他社会不良影响事件。
三、申报方式
综合考虑能源禀赋、产业基础、电力安全可靠供应、减碳潜力等因素基础上,各市州发改委会同本地经信、能源主管部门等推荐有条件、有意愿的园区建设国家级零碳园区,并指导园区综合分析项目可行性,测算经济、环境、社会效益,按要求编制申报书(见附件2),其中需根据零碳园区碳排放核算方法(附件 3),对园区近三年碳排放进行测算分析。新建园区可不提供历史碳排放情况。
四、相关要求
(一)加强统筹协调。省发改委统筹推进零碳园区建设,积极向上争取国家发改委在试点探索、项目建设、资金安排等方面对零碳园区建设给予支持。省经信厅指导各地推进工业园区低碳化改造,推动具备条件的工业园区建设零碳园区。省能源局指导各地加强零碳园区绿色能源供给体系建设和改革创新,推动园区供用能模式变革。各市州发改委要会同本地经信、能源主管部门等结合实际抓好工作落实。
(二)认真组织申报。各市州发改委会同本地经信、能源部门对照国家级零碳园区建设基本条件和建设指标体系要求,认真审核后联合正式推荐符合条件的园区,于8月13日前将请示文件报送省发改委(环资处)。
(三)扎实开展建设。对于后期纳入国家级零碳园区建设名单的园区,各市州发展改革委要联合有关部门加强工作指导,协调解决困难问题。
(四)加强评估总结。国家级零碳园区建设期满后,由省发改委组织开展自评估。自评估符合要求的,由国家发展改革委组织有关部门和单位开展评估验收,通过评估验收的园区正式成为国家级零碳园区。各市州发改委要会同有关方面及时掌握本地区零碳园区建设进展,梳理总结经验,为相关行业、区域和其他园区低碳化改造探索有益经验。
联系人:
省发改委环资处 陈欣 87890992
省经信厅节能处 何国勇 87236535
省能源局新能源处 原波 87894027
附件:
1.国家级零碳园区建设指标体系(试行)
2.国家级零碳园区申报书大纲
3.零碳园区碳排放核算方法(试行)
湖北省发展和改革委员会 湖北省经济和信息化厅
湖北省能源局
2025年7月16日
索比光伏网 https://news.solarbe.com/202508/1/50005185.html

