3月20日,国家能源局综合司发布关于进一步组织实施好“千家万户沐光行动”的通知。
《通知》指出,各省(自治区、直辖市)能源主管部门要结合“千家万户沐光行动”,认真落实《分布式光伏发电开发建设管理办法》相关规定,进一步因地制宜细化规范农村分布式光伏发电项目备案、建设、接网程序,指导地方能源主管部门,做好“千家万户沐光行动”与能源、电力等发展规划的衔接,统筹平衡各类新能源发展需求,根据电网承载力,引导农村分布式光伏科学布局、有序开发、就近接入、就地消纳,并组织电网企业及有关方面根据实际需要加强配套电网改造升级及其他提升消纳能力的措施,保障农村地区分布式光伏健康可持续发展。电网企业要优化内部工作流程,建立绿色通道,提供“一站式”办理服务,加强农村电网投资建设和提升改造,提高电网对分布式光伏发电的接纳、配置和调控能力。

原文如下:
国家能源局综合司关于进一步组织实施好“千家万户沐光行动”的通知
国能综通新能〔2025〕44号
各省(自治区、直辖市)能源局,有关省(自治区、直辖市)及新疆生产建设兵团发展改革委,国家能源局各派出机构,国家电网有限公司、中国南方电网有限责任公司、内蒙古电力(集团)有限责任公司:
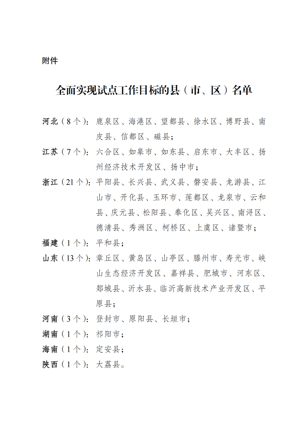
2021年国家能源局组织开展整县(市、区)屋顶分布式光伏开发试点工作以来,各省级能源主管部门组织各试点地区优化政策和营商环境,提升电网支撑和服务能力,积极推进各类屋顶分布式光伏发电项目建设,试点工作取得预期效果,56个县(市、区)全面实现试点工作目标(名单附后)。为深入贯彻落实《中共中央国务院关于进一步深化农村改革扎实推进乡村全面振兴的意见》(中发〔2025〕1号)精神,进一步推进农村分布式可再生能源开发利用,现就进一步组织实施好“千家万户沐光行动”有关事项通知如下。
一、各省(自治区、直辖市)能源主管部门要充分认识农村分布式光伏发电对推进农村能源革命、促进农民增收、助力乡村振兴的重要意义,认真总结推广整县屋顶分布式光伏开发试点的好经验、好做法,调动各类投资主体积极性,创新开发利用场景、投资建设模式和收益共享机制,在已有工作基础上,适应新形势、新要求,进一步加强组织领导,深入开展“千家万户沐光行动”。
二、各省(自治区、直辖市)能源主管部门要结合“千家万户沐光行动”,认真落实《分布式光伏发电开发建设管理办法》相关规定,进一步因地制宜细化规范农村分布式光伏发电项目备案、建设、接网程序,指导地方能源主管部门,做好“千家万户沐光行动”与能源、电力等发展规划的衔接,统筹平衡各类新能源发展需求,根据电网承载力,引导农村分布式光伏科学布局、有序开发、就近接入、就地消纳,并组织电网企业及有关方面根据实际需要加强配套电网改造升级及其他提升消纳能力的措施,保障农村地区分布式光伏健康可持续发展。电网企业要优化内部工作流程,建立绿色通道,提供“一站式”办理服务,加强农村电网投资建设和提升改造,提高电网对分布式光伏发电的接纳、配置和调控能力。
三、各地在“千家万户沐光行动”组织实施中,要充分发挥市场作用,充分尊重农民意愿,不折不扣抓好各项工作落实,营造分布式光伏发电市场化、法治化营商环境,不得指定经营主体,不得强制要求配套产业,不得以特许经营等方式搞垄断开发,不得侵害农户利益,促进分布式光伏健康有序发展。国家能源局派出机构会同地方能源主管部门和电网企业加强对“千家万户沐光行动”实施情况的监管,及时受理相关投诉和反映,有效维护各方合法权益。
四、各地能源主管部门要将“千家万户沐光行动”与建设宜居宜业和美乡村和农村人居环境整治有机结合,加强农村分布式光伏开发利用建设与乡村建设相关工作衔接,系统开展屋顶资源普查,建立健全标准规范,形成针对本地农村地区分布式光伏建设的典型设计方案,使分布式光伏成为提升村容村貌的新元素、新风景。
五、各地在“千家万户沐光行动”实施过程中,要高度重视农村分布式光伏发电项目的运行维护工作。鼓励各地充分利用电网企业和新能源开发企业的专业力量,以社会化、市场化方式,设立村、镇等多层次的能源服务站,提供专业化服务,做好自然人户用光伏运行维护。要采取行之有效的方式加强对农村地区和农民群众电力安全生产知识、安全用电知识的宣传教育,会同有关方面共同做好农村分布式光伏开发建设的安全生产监督管理工作。
各省(自治区、直辖市)能源主管部门要加强组织指导,过程中遇到重大问题及时报告,并于2026年1月底将本省“千家万户沐光行动”开展情况形成总结材料报国家能源局(新能源司)。
联系方式:010-81929522
附件:全面实现试点工作目标的县(市、区)名单
国家能源局综合司
2025年3月14日

索比光伏网 https://news.solarbe.com/202503/21/387404.html

