9月光伏政策复盘汇整
来源:光伏头条发布时间:2018-09-29 12:17:02 9月即将结束,国内光伏产业的发展逐渐进入到调整创新的阶段,光伏企业也已开始面对现实,积极应对。前不久出台的浙江光伏补贴利好政策再次让光伏人振奋士气,同时也坚定了在光伏道路上的前进步伐。今后,也期待其他各地区的利好消息!
本月,还有哪些国家政策与地方政策备受关注,哪些补贴政策的新变化值得重视,相关光伏的利好政策还有什么?国际能源网/光伏头条对其进行详尽梳理,供诸君参考!
光伏头条复盘分析发现:
国家:出台光伏新政策6条;政策内容要点诸如:各地区组织开展平价上网和无补贴风电、光伏发电项目建设;
鼓励和支持保障可再生能源电力优先消纳利用,按照可再生能源优先发展和充分消纳的原则开展电力建设和运行管理。
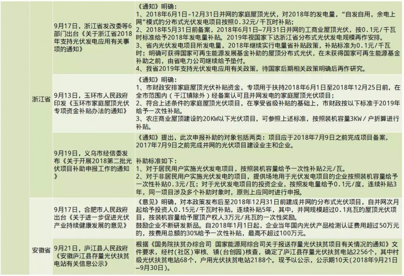
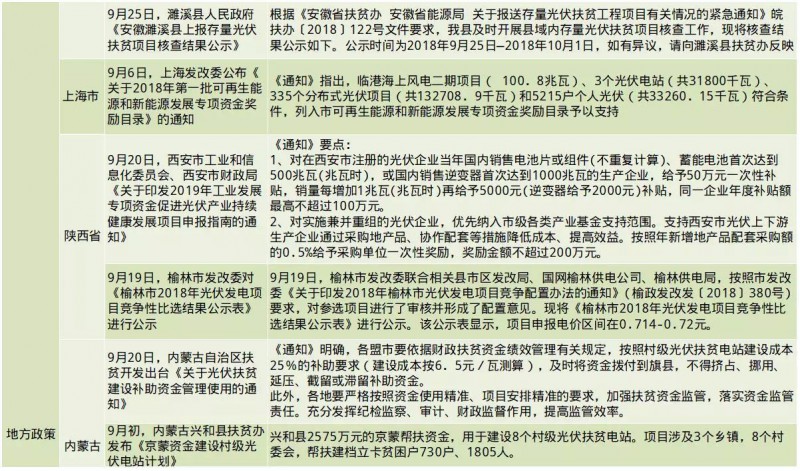
地方:共出台23条;浙江、安徽、上海、陕西、内蒙古、河北、四川、北京、广东、吉林、河南、山东等12省市的光伏政策有新的变动。
具体如下:





索比光伏网 https://news.solarbe.com/201809/29/296649.html
责任编辑:shamari
索比光伏网&碳索光伏版权声明:
本站标注来源为“索比光伏网”、“碳索光伏"、"索比咨询”的内容,均属www.solarbe.com合法享有版权或已获授权的内容。未经书面许可,任何单位或个人不得以转载、复制、传播等方式使用。
经授权使用者,请严格在授权范围内使用,并在显著位置标注来源,未经允许不得修改内容。违规者将依据《著作权法》追究法律责任,本站保留进一步追偿权利。谢谢支持与配合!