作为引领我国光伏发电度电成本下降的“先驱”模式,领跑者计划在推动光伏发电实现平价上网的征程中发挥着日益重要的作用。自第二批领跑项目开始实施竞价,第三批领跑基地的电价下降幅度又上了一个新台阶,个别领跑者基地的上网电价已经无限接近当地的脱硫煤标杆电价。
一方面是领跑项目在不断推动我国光伏发电度电成本的下降,另一方面,相同规模的领跑者项目所需的可再生能源补贴要远低于普通光伏电站,在可再生能源补贴基金缺口严重的当下,领跑者项目无疑是满足光伏发展与实现补贴平衡的最佳模式。
在三部委823号文出台之后,领跑者计划成为为数不多的模式与规模皆保留的光伏电站模式。展望2018年下半年,光伏应用端由于补贴政策调整,将迎来行业的巨大变化,领跑者、光伏扶贫成为市场焦点,同时新政的出台也要求光伏行业以提质增效为重点,早日实现平价上网。
光伏去补贴化路径的实现需要哪些“契机”与“动力”?
在这样的背景下,以领跑者计划为代表的中国光伏行业,如何尽快推动平价上网的到来,同时确保质、量同行,已经成为光伏行业的焦点。
作为与去补贴目标最为接近的光伏电站模式,领跑者项目真正实现零补贴还需要产品技术、系统效率、可靠性等多方面要素的配合。
除了领跑者项目之外,在新政之后,也有包括工商业分布式项目、光伏+储能等多种形式的光伏电站模式正探索去补贴模式的落地。与此同时,配额制、市场化交易等行业聚焦的热点政策也在不断的推进中,这将与新政之后能否提振应用端需求息息相关。
那么,在一系列探索前进的背后,领跑者项目的系统效率提升究竟还有多大空间?光伏组件高效技术的发展与降低度电成本的因果关系如何?如何兼顾效率提升与成本降低的平衡?项目设计与规划如何助力领跑项目走向平价?供应链价格趋势将有怎样的走向?
7月26日,中国光伏行业将就相关政策解读、行业发展现状、配额制、分布式市场化交易试点、全球光伏市场发展情况、光伏电站开发成本分析将热点话题召开 “光伏行业2018年上半年回顾与下半年形势展望研讨会”。
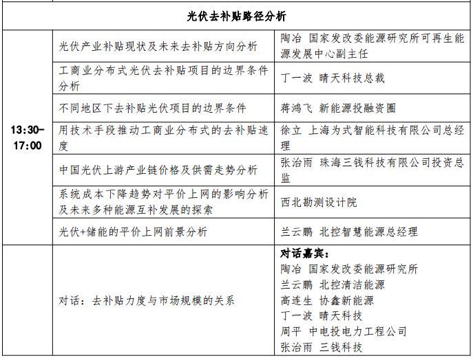
会议同期,7月25日,中国光伏行业协会、光伏們将联合主办“领跑者计划及去补贴路径研讨会”,从领跑者计划的实施现状、光伏去补贴路径两方面探讨我国光伏行业平价上网的发展趋势。会议详情如下:


索比光伏网 https://news.solarbe.com/201807/23/290863.html

