关于组织申报西安高新区2025年高效光伏组件、光储及综合用能优化项目财政补贴的通知
区内相关企业:
按照市发改委《关于组织申报2025年高效光伏组件、光储及综合用能优化项目财政补贴的通知》及《西安市促进光伏产业发展若干措施(高效组件、光储、综合用能优化方向)财政补贴实施细则》(市发改发〔2025〕122号,以下简称《实施细则》)要求,现组织申报2025年度高效光伏组件、光储及综合用能优化项目财政补贴有关事项通知如下:
一、申报范围
本次申报补贴的项目应符合《实施细则》规定的补贴条件和范围,具体如下:
(一)光伏高效组件补贴
在西安市域内备案、并网的光伏发电项目(含分布式光伏和集中式光伏);项目使用的组件实际转换效率达到24.2%以上;项目应在2025年1月1日至2025年12月31日期间并网运行。
(二)光储项目补贴
在西安市域内备案、并网,建设容量超过1兆瓦的分布式光伏项目;配套储能配置比例超过20%、时长2小时以上;项目应在2025年1月1日至2025年12月31日期间并网且储能系统实际运行。
(三)综合用能优化项目补贴
在西安市域内备案、并网,融合电、气、暖多能互补为一体的综合智慧能源和冷热电联供项目;项目应完整运行一个周期(供暖设施运行周期为2025年11月15日至2026年3月15日);项目应在2025年1月1日至2025年12月31日期间并网运行。
二、申报材料
各申报单位(自然人)须向项目所在地的发改部门进行申报,申报时提交以下材料(纸质版一式四份,同时报送电子版):
(一)光伏高效组件补贴
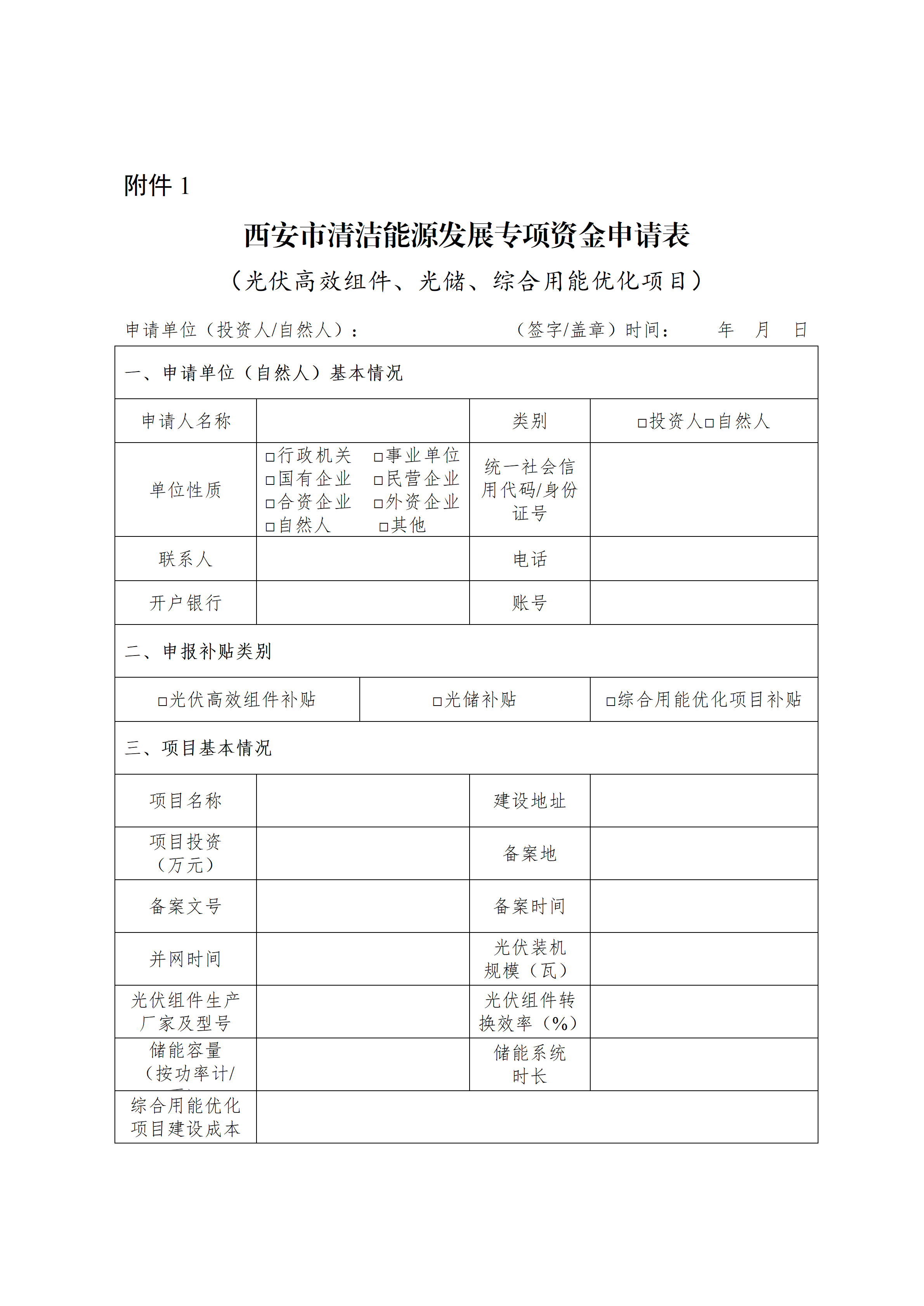
1.《西安市清洁能源发展专项资金申请表》(附件1);
2.采购企业生产组件的发票,组件采购合同复印件;
3.光伏组件转换效率达到24.2%以上的证明材料(组件规格书、第三方认证证书,如IEC、CQC、CGC认证);
4.经供电部门和审批部门盖章的项目备案登记、并网接入手续证明材料复印件;
5.企业营业执照或自然人身份证复印件。
(二)光储项目补贴
1.《西安市清洁能源发展专项资金申请表》(附件1);
2.采购组件、储能系统的发票(发票须对应到每个申报项目,不得捆绑);
3.经供电部门和审批部门盖章的项目备案登记、并网接入手续证明材料复印件;
4.储能系统运行数据证明材料复印件;
5.企业营业执照或自然人身份证复印件。
(三)综合用能优化项目补贴
1.《西安市清洁能源发展专项资金申请表》(附件1);
2.《西安市综合用能优化项目申报大纲》(附件2);
3.《西安市综合用能优化项目申报承诺书》(附件3);
4.项目备案(审批)、并网、运行的证明材料;
5.企业营业执照或自然人身份证复印件。
三、申报及审核程序
(一)区级初审及验收
1.高新区发改局组织辖区内项目申报,收集申报材料。
2.会同供电公司、行业专家(由市发改委从专家目录中选取并委派)对项目进行现场检查验收,重点核实:
高效组件和光储项目:光伏组件技术参数是否与申报一致,储能系统是否实际运行,备案、并网、发电数据是否真实;
综合用能优化项目:项目建设内容是否与申报大纲一致,运行数据是否真实。
验收通过后,在《西安市清洁能源发展专项资金申请表》上由发改部门、供电部门、验收专家盖章(签字)确认。
对审核验收通过的项目,将以正式文件(含项目清单)报送市发改委,同时提交项目申报材料(一式两份)。
(二)市级复核及评审
1.高效组件和光储项目:市发改委联合相关部门对上报材料进行复核,必要时进行现场抽查。
2.综合用能优化项目:市发改委组织相关部门和专家进行综合评审,评估项目是否具有典型意义和推广价值,作为补贴发放依据。而后对符合补贴条件的项目进行公示。
(三)公示及资金拨付
市发改委根据复核、评审、公示结果,形成补贴对象及补贴资金分配意见,在征求市财政局意见后,报市政府审定。经审定同意后,市发改委按照预算管理要求,委托第三方平台批量兑付补贴资金。
四、相关要求
(一)严格审核把关。高新区发改部门将会同供电公司对项目真实性、合规性逐一核查,确保申报资料准确无误。对提供虚假材料骗取补贴的,一经查实,取消补贴资格,并追缴已发放资金,追究相关责任。
(二)按时报送材料。请各单位务必于2026年4月21日(星期一)18:00前,将附件1-附件3对应领域的资金申请表、附件4及项目申报材料(以上材料均需一式三份)报送至高新区发改局,电子版同步发送至邮箱。逾期不再受理。
附件:
1.西安市清洁能源发展专项资金申请表
2.西安市综合用能优化项目申报大纲
3.西安市综合用能优化项目申报承诺书
4.西安高新区清洁能源发展专项资金申报对象信息表
西安高新区发展改革局
2026年4月2日
光伏高效组件项目:张老师,电话:81150646
光储项目、综合用能优化项目:张老师,电话:89388690
邮箱:xgxcxfzj@163.com,地址:丝路创智谷5号楼501室


附件2
西安市XXX公司
综合用能优化项目申报大纲
一、项目基本情况
主要介绍项目的名称、类型、规模、建设单位、总投资、建成运行时间,所在地能源供应消纳条件、群众收入水平、可再生能源资源条件、项目区生态环境敏感因素等。
二、技术路线及工艺流程
1.负荷情况
主要介绍项目负荷情况、用能场景、用能需求等。
2.技术路线
主要介绍项目的技术思路、技术特点、技术适应性等。
3.系统配置
主要介绍项目的系统构成和系统配置,包括设备的装机参数、设备寿命、转换效率、系统性能、系统可靠性、智能控制等。
4.运行情况
主要介绍项目的能源消耗种类和数量、运行时间、综合能耗等。
三、经营模式
主要介绍项目的投资方式、价格政策、收费模式、交易模式、经营方式等。
四、效益分析
主要介绍项目的经济效益、环保效益、社会效益等。
五、突出亮点
主要介绍项目在技术路线、系统集成、建设模式、开发效果、利用方式、管理水平、经济效益、环境效益、社会效益等方面的突出亮点和经验做法。
六、问题和建议
附件3
西安市XXX公司
综合用能优化项目申报承诺书
项目名称:
本法人单位承诺:
1.我单位近三年无不良行为记录
2.我单位对申报的全部资料真实性负责。
3.我单位申报的项目内容和程序符合国家有关法律法规及相关产业政策要求,相关内容无知识产权纠纷。
4.我单位对所提交的项目内容负有保密责任,按照国家相关保密规定,所提交的案例内容未涉及国家秘密和其他敏感信息。
5.我单位申报项目所提供的相关文字、图片和视频已经审核确实无误
我单位对违反上述声明导致的后果承担全部法律责任。
申报单位:(公章)
年 月 日



索比光伏网 https://news.solarbe.com/202604/07/50021261.html

