近来,不少光伏、储能项目的业主反映同一个困惑:一二次设备装好了、调试完成了,却在电网并网验收环节卡壳,以下是当前光储项目并网存在的4类普遍场景。
场景一:有装置,没配合。一次调频装置本身能运行,但与AGC/AVC系统之间的联动逻辑设计不当,出现频率响应"过冲"或"迟动",直接导致验收不通过。
场景二:功率预测精度"说起来容易,达标难"。以前大量新建的分布式光伏电站没有配置功率预测系统,不少方案依赖通用气象数据源,在阴晴变化剧烈的地区或春秋过渡季,预测误差显著偏大。
场景三:系统集成是黑洞。SCADA、EMS、远动、间隔层保护测控装置之间的通信协议各异,场站内共存多个系统,无法有效连通与配合。
场景四:功能通了,网络安全检查过不了。国产化要求、等保加固要求日趋严格。很多方案在功能层面运行正常,但在网络安全专项验收时因硬件平台或操作系统不符合自主可控要求,被迫整改,大幅延误项目进度。

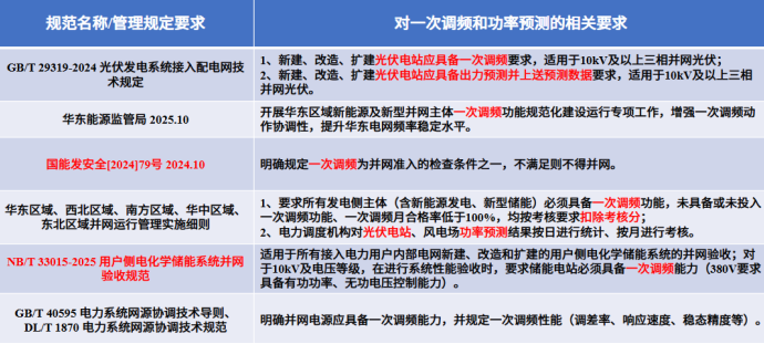
问题出在两个过去很少被重视的系统上:一次调频和功率预测。2024至2025年间,一批强制性国家标准和行业管理规定相继落地,这两项能力的性质已经发生了根本转变--从过去的"可有可无"变成了今天的"并网准入硬条件"。
对于正在推进10kV光伏四可改造、用户侧储能电站建设、或大型智能微电网项目的各方来说,如何解决上述痛点?深圳市中电电力技术股份有限公司(简称“CET中电技术”)深耕电力系统二次设备与能源管理领域多年,构建了针对不同项目场景的"硬件+软件+系统集成"的完整解决方案体系。
(1)10kV光伏电站--四可改造的存量项目首当其冲
目前,大量已建成的工商业光伏正在进行四可改造(可观、可调、可控、可预)。根据GB/T
29319-2024,改造项目同样属于必须满足一次调频和功率预测要求的范畴。

CET中电技术推出光功率预测屏,将光功率预测软件、数值天气预报服务器、防火墙、反向隔离装置集成于一个标准屏柜中,采用全国产化硬件平台,符合变电站二次系统安全防护规范及等保加固要求,开箱即用,快速部署,大幅缩短项目工期。
(2)用户侧储能电站--不仅仅"削峰填谷"
过去,工商业储能的建设逻辑相对简单:抓住峰谷电价差,尽量多充多放。但NB/T
33015-2025明确要求10kV用户侧储能必须具备一次调频能力,否则无法通过并网验收。
满足一次调频后,场站可以正式参与电力辅助服务市场,获取调频收益。按照2024年相关价格机制,储能和新型调频装置因响应速度和精度远优于传统机组,能够获得显著高于普通机组的补偿收益。合规成本,有机会转化为新的收益来源。

(3)智能微电网,如何协调控制?
光伏配储的大型工业园区、医院、数据中心等场景,涉及光伏、储能、负荷的动态协同。这类项目不仅要满足一次调频的并网要求,还要保证微网内部各单元协调控制。否则一次调频响应时,光储单元可能相互抵消,不仅无效,还可能引起系统振荡。对微网协调控制系统的软件能力和系统集成深度,要求远高于单一场景。

CET中电技术凭借多年光伏领域及能源领域的建设经验,通过提供微网协调控制系统软件实现统一调度光、储、荷,防止单元间调节冲突;辅助服务市场接入,光储联合系统统一参与调频、备用等辅助服务品种助力客户多场站集中监控与运营分析。
目前,CET中电技术的系统及产品已应用于多个新能源项目中,在典型的轨道交通光储一体化应用场景中,客户需求既要实现光伏侧与储能侧分别响应电网调度下发的功率调节指令,也能实现光储系统的联合运行控制实现更复杂的控制策略。CET中电技术针对微网快频控制系统与微网协调控制系统,专项设计了配合机制,明确调频响应优先级与功率指令的仲裁逻辑,防止两套系统在同一时刻发出相互矛盾的控制指令。储能侧同时在充放电调节过程中,动态监测各储能单元SOC情况并主动均衡优化控制,在充放电过程中持续纠正电池簇间不一致性。
目前,《国能发安全〔2024〕79号)文件》《NBT 33015-2025
用户侧电化学储能系统并网验收规范》两项要求已经全面落地。对于正在推进项目的各方而言:早做规划,验收时不慌;拖到项目建设完成再补救,返工与整改的代价往往远超提前投入的成本。CET中电技术通过丰富的应用案例及多年的行业经验,助力客户实现光伏系统的安全高效运维管理。
索比光伏网 https://news.solarbe.com/202604/07/50021260.html

