到年末了,光伏相关政策不断落地,且都是利好。本文主要对近期的光伏政策进行梳理,试图探索政策之间的关联以及主管部出台利好政策的动力和想法。
一、运营端:2020年全国范围内有效解决弃光问题
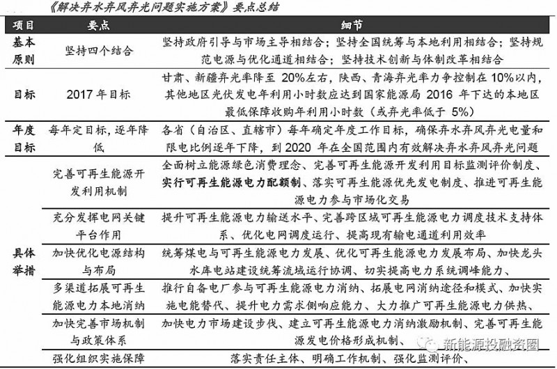
《解决弃水弃风弃光问题实施方案》发布。2017年11月13日,国家能源局、国家发改委正式下发《解决弃水弃风弃光问题实施方案》(以下简称《方案》),明确按年度实施可再生能源电力配额制,并在2020年全国范围内有效解决弃水弃风弃光问题。方案共13页,内容达27条之多,解决“三弃”(弃水弃风弃光)问题的难度可见一斑。我们认为《方案》主要有以下三个亮点:(1)制定了2017年的目标,并提出各地要逐年下调目标,以在2020年全国范围内有效解决“三弃”问题;(2)明确按年度实施可再生能源电力配额制,并明确了配额的考核主体;(3)再次重申解决“三弃”问题的重要性。

2017年解决弃光的目标出台,同时要求各地逐年下调目标,以在2020年全国范围内有效解决弃光问题。《方案》明确提出2017年解决弃光的目标:甘肃、新疆弃光率降至20%左右,陕西、青海弃光率力争控制在10%以内;其它地区光伏发电年利用小时数应达到国家能源局2016 年下达的本地区最低保障收购年利用小时数(或弃光率低于5%)。《方案》同时要求各省(自治区、直辖市)能源管理部门要及时总结解决弃光的工作成效和政策措施,并提出后续年度解决弃光的年度工作目标,确保弃光电量和限电比例逐年下降,以到2020 年在全国范围内有效解决弃光问题。
各省级区域按年度实施可再生能源电力配额制,配额考核的主体是电网企业、配售电企业和电力生产企业。与以往直接给出2020年的配额指标不同,《方案》指出,要综合考虑各省(自治区、直辖市)可再生能源资源、电力消费总量、跨省跨区电力输送能力等因素,按年度确定各省级区域全社会用电量中可再生能源电力消费量最低比重指标(配额指标),这样实施的话,配额制执行的节奏就更加可控。而之前一直悬而未决的配额考核主体也首次明确,电网企业、配售电企业和电力生产企业作为配额考核的主体:各类电力相关市场主体共同承担促进可再生能源利用的责任,各省级电网企业及其他地方电网企业、配售电企业(含社会资本投资的增量配电网企业、自备电厂)负责完成本供电区域内可再生能源电力配额,电力生产企业的发电装机和年发电量构成应达到规定的可再生能源比重要求。具体的细节会在未来发布的《可再生能源电力配额及考核办法》中进行公布,同时《方案》也再次指出“绿证+配额”可能会作为未来补贴退坡的实行制度:完善可再生能源电力绿色证书及交易机制,形成促进可再生能源电力生产和消费的新发展模式。
在煤价高企、政策多管齐下的背景下,“三弃”问题再次被重申,弃光改善有望成为全年主题。2016年在煤炭去产能的压力下,地方政府为了保煤矿,火电的上网权重有所增加,加之2016年用电量增速趋缓,新能源消纳承压,弃光限电现象严重。而今年以来,弃光持续改善,1-9月,弃光率同比下降3.8个百分点,我们认为,煤价高企和政策密集出台是今年弃光明显改善的主要原因:(1)今年以来,煤炭价格维持高位,地方政府保煤矿压力减小;(2)能源局出台了光伏的红色预警机制,地方政府,特别是弃光率高的三北地区,为了建设能源大省,需要着力解决光伏的消纳问题,以获得光伏等能源项目的核准,地方政府解决消纳问题的主动性大幅提升;(3)煤炭价格高企,导致火力发电成本增加,经济性下滑,火电的竞争性变差,光伏等新能源发电经济性凸显,今年以来光伏等新能源已成为大型发电企业的主要利润贡献点,利好光伏的消纳;(4)国家密集出台多项政策改善光伏等新能源的消纳问题,主要包括解决补贴问题的绿色电力证书政策、解决“重建轻用”问题的分布式发电直接交易政策、解决光伏上网调峰问题的火电厂灵活改性政策以及解决北方地区冬季弃光严重的可再生能源清洁取暖的政策。在煤价高企、政策多管齐下的背景下,能源主管部门再次重申包括弃光在内的“三弃”问题,并制定了解决问题的实施方案,这将有利于强化弃光改善的政策支持和方案支撑,弃光改善有望成全年主题。
直接利好存量项目,新增项目真实IRR将重新体现。弃光问题是除补贴拖欠之外限制光伏发展的第二大问题,一旦弃光现象好转,首先利好存量的光伏项目,提升其盈利能力,同时也会将光伏的真实内部收益率(IRR)体现出来,拉动新的装机需求。
二、运营端:2020年实现光伏上网电价与电网销售电价相当
《关于全面深化价格机制改革的意见》提及2020年光伏要实现平价。2017年11月8日,国家发展改革委印发《关于全面深化价格机制改革的意见》(发改价格〔2017〕1941号),以下简称《意见》,文件第十条中明确提出到2020年实现光伏上网电价与电网销售电价相当。

定性上说,生态环保的属性以及补贴退坡制度是两个关键点。(1)《意见》将关于光伏上网电价的表述归类于“五、创新和完善生态环保价格机制”,这表明光伏不仅具有电力(能源)属性,更重要的生态环保的属性;(2)《意见》原文表述是“根据技术进步和市场供求,实施光伏等新能源标杆上网电价退坡机制,2020年实现光伏上网电价与电网销售电价相当。”这比《太阳能十三五规划》(到2020年,光伏发电电价水平在2015年基础上下降50%以上,在用电侧实现平价上网目标)和《能源发展战略行动计划(2014-2020年)》(到2020年,光伏装机达到1亿千瓦左右,光伏发电与电网销售电价相当)要更进一步明确了平价的方式,那就是实行补贴退坡制度,我们推测可能指的是明年开始强制实行的“绿证+配额”。
从定量的角度来看,光伏上网电价目前已基本实现用户侧平价,2020年实现发电侧的平价上网也是很有可能的。我国居民生活用电、工商业用电、大工业用电的平均电价约为0.51、0.75、0.55元/千瓦时。而我国三类资源区的标杆上网电价分别为0.65、0.75、0.85元/千瓦时,这表明光伏上网电价已基本上实现用户侧平价。而在上网侧,目前的补贴强度(标杆上网电价-当地燃煤标杆电价)在0.33-0.52元/千瓦时左右,平均比风电高0.26元/千瓦时。随着全行业降本增效不断推进以及非光伏成本不断降低,上网侧平价有望在2020-2022年实现。
平价之后,光伏将迎来新的拐点。2020年实现平价上网之后,光伏行业将迎来新的拐点,主要从需求和供给两个维度来看:(1)需求层面,统计数据显示,全社会用电增速维持在6-8%左右,同时国家加强煤电产能退出(2020 年煤电装机规模力争控制在11亿千瓦以内,2017Q3为10.8亿千瓦时,十三五期间力争关停2000 万千瓦),一方面,国家层面希望电力需求的缺口由不需要补贴的光伏等新能源来弥补,另一方面,主管部门在制定光伏装机规划时将不在考虑可再生能源补贴基金的规模限制;(2)供给层面,光伏项目的投资核心驱动力是IRR,目前由于没有实现平价,光伏项目的补贴拖欠问题将导致实际IRR大打折扣,同时造成项目的现金流紧张,一旦平价到来,IRR将恢复到理论值,投资热情将再次点燃。
三、运营端:分布式发电“隔墙售电”新模式
分布式发电市场化交易试点启动。2017年10月31日,国家发改委和国家能源局联合发布了《关于开展分布式发电市场化交易试点的通知》(发改能源【2017】1901号),这是继今年3月发布《关于开展分布式发电市场化交易试点的通知征求意见稿》8个月后千呼万唤始出来的正式通知文件。

两种类型的分布式发电项目可以参与分布式发电市场化交易。分布式发电是指接入配电网运行、发电量就近消纳的中小型发电设施。参与分布式发电市场化交易的项目应满足以下要求:(1)接网电压等级在35千伏及以下项目、单项项目容量不超过20兆瓦(有自身电力消费的,扣除当年最大负荷后不超过20兆瓦);(2)单体项目容量超过20兆瓦但不高于50兆瓦,接网电压等级不超过110千伏且在该电压等级范围内就近消纳。
分布式发电市场化交易包括三种交易模式。分布式发电市场化交易的机制是:分布式发电项目单位(含个人,以下同)与配电网内就近电力用户进行电力交易:电网企业(含社会资本投资增量配电网的企业,以下同)承担分布式发电的电力输送并配合有关电力交易机构组织分布式发电市场化交易,按政府核定的标准收取“过网费”。具体交易模式分为三种:(1)分布式发电项目直接售电给电力用户,向电网支付“过网费”;(2)分布式发电项目委托电网代售电,电网按综合售电价格减去“过网费”后转付给分布式发电项目单位;(3)电网按国家核定的各类发电标杆上网电价收购电量,度电补贴要扣除配电网区域最高电压等级用户对应的输配电价。

分布式发电市场化交易中“过网费”的征收有两种标准。“过网费”是指电网企业为回收电网网架投资的运行维护费用,并获得合理的资产回报而收取的费用,其核算在遵循国家核定输配电价基础上,应考虑分布式发电市场化交易双方所占用的电网资产、电压等级和电气距离。主要征收标准如下:(1)“过网费”由所在省(区、市)价格主管部门依据国家输配电价改革有关规定制定,在核定前暂按电力用户接入电压等级对应的省级电网公共网络输配电价(含政策性交叉补贴)扣减分布式发电市场化交易所涉最高电压等级的输配电价;(2)当分布式发电项目总装机容量小于供电范围上年度平均用电负荷时,过网费执行本级电压等级内的过网费标准。超过时执行上一级电压等级的“过网费”标准。
风电、光伏分布式发电项目的度电补贴降低10-20%。除收取“过网费”外,其他服务包括电量计量、代收电费等,电网均不对分布式发电项目单位收取任何服务费用。光伏发电在当地分布式光伏发电的电补贴标准基础上适度降低;风电度电补贴标准按当地风电上网标杆电价与燃煤标杆电价(含脱硫、脱硝、除尘电价)相减确定并适度降低。(1)单体项目容量不超过20兆瓦,度电补贴需求降低比例不得低于10%;(2)单体项目容量超过20兆瓦但不高于50兆瓦的,度电补贴需求降低比例不得低于20%。
分布式发电市场化交易试点于2018年2月1日实行。试点地区选择电力需求量较大、电网接入条件较好,可达到较大总量规模的市县级区域以及经济开发区、工业园区、新型城镇化区域。2017年12月31日前,有关试点地区完成试点方案编制,进行交易平台建设准备。2018年1月31日前,试点地区完成分布式发电交易平台建设、制定交易规则等相关工作,自2018年2月1日起启动交易。2018年6月30日前,对试点工作进行总结评估,完善有关机制体系,视情况确定推广范围和时间。
分布式发电“隔墙售电”将再次推动分布式光伏发展。今年以来分布式发电发展迅速,1-9月份,分布式光伏新增15.30GW,同比增长4倍,而这次分布式发电市场化交易试点为分布式项目提供了“隔墙售电”的新模式,将再次引爆原本就十分火热的分布式发电市场。
四、制造端:“领跑者”带动产业技术升级
第三批“领跑者”计划公布。2017年9月22日,国家能源局发布《关于推进光伏发电“领跑者”计划实施和2017年领跑基地建设有关要求的通知》,光伏发电领跑基地包括应用领跑基地和技术领跑基地,每期领跑基地控制规模为8GW,其中应用领跑基地和技术领跑基地规模分别不超过6.5GW和1.5GW。每个基地每期建设规模0.5GW,应用领跑基地每个项目规模不小于0.1GW,技术领跑基地每个项目规模为0.25GW,2017年拟建设不超过10个应用领跑基地和3个技术领跑基地,对应规模不超过6.5GW,剩余的1.5GW指标作为激励预留规模。

什么是光伏领跑者计划?2015年1月8日,发改委等八部门发布《能效领跑者制度实施方案》,其中“能效领跑者”是指同类可比范围内能源利用效率最高的产品、企业或单位。发改委将同有关部门制定激励政策,鼓励能效“领跑者”产品的技术研发、宣传和推广。而光伏领跑者计划则是与其并行的一种促进先进光伏技术产品应用和产业升级,加强光伏产品和工程质量管理的专项方案。光伏领跑者计划是国家能源局牵头推动、从2015年开始执行,通过建设先进技术光伏发电基地、新技术应用示范工程等方式实施。目前已经实施了两批,共规划装机规模6.5GW。
第三批领跑者计划与前两批的区别?第三批领跑者计划除了之前的应用领跑者基地之外,还首次提出了技术领跑者基地,每期的规划规模为1.5GW,对应3个领跑者基地和6个项目。应用领跑者基地的目的是加速已量产的高效产品的市场推广,而技术领跑基地通过给光伏制造企业自主创新研发、可推广应用但尚未批量制造的前沿技术和突破性技术产品提供试验示范和依托工程,以加速科技研发成果应用转化,带动和引领光伏发电技术进步和市场应用。在投资企业的选择上,技术领跑者主要考察企业的技术和产业先进性(55%)、技术方案(25%)、业绩水平(10%)和投资能力(10%),并不考察上网电价,技术领跑者基地的上网电价执行所在地的光伏标杆上网电价;而应用领跑者主要考察企业的上网电价(35%)、技术与产业先进性(20%)、业绩水平(20%)、技术方案(15%)和投资能力(10%)。在技术指标的设置上,领跑者基地技术指标不定期更新,应用领跑者技术指标将作为市场准入标准参考,而技术领跑者的技术指标作为下期应用领跑者基地的技术指标参考。两级领跑者的配置很好地践行了“研发一代、量产一代、推广一代”的新技术研发和推广方式,在两级领跑者配置的带动下,行业格局将发生变化,高效化进程将进一步加速,技术实力雄厚的龙头企业将受益,强者恒强。
领跑者基地遴选主要考察什么指标?第三批领跑者基地的筛选主要考核的指标包括接网和送出工程(40%)、土地使用及成本(25%)、政策与效果(15%)、太阳能资源及利用(10%)、规划方案完善程度(5%)、基地社会效果(5%),表明对于基地的考核重点在于接入系统建设、消纳保障、土地、政策等非光伏成本。因为随着降本提效的速度加快,光伏成本在度电成本中的占比已经越来越低,据我们测算,目前光伏组件在度电成本中的占比仅为23%,其他非光伏成本,如电网接入、土地租金、融资成本、税费等非光伏成本的占比反而达到77%,因此领跑者基地遴选时更加关注了非光伏成本,这将有助于平价上网的早日临近。
领跑者计划的实施效果如何保障?设定常态监测机制,并预留奖励装机指标。每个基地均明确其中一个项目承担所在基地综合技术监测平台建设,各基地所在地市(县)能源主管部门负责选择具备能力的机构(或企业)建立基地项目集中监测评价技术系统,相关监测信息报送国家可再生能源信息管理中心。国家可再生能源信息管理中心负责定期发布各基地的监测评价报告。在对领跑者基地进行验收时,除常规的工程验收外,还重点验收基地项目采用先进产品、电力送出工程建设、生态保护及土地综合利用、地方政府服务和收费等。国家能源局对领跑基地建设运行的全过程监督,建立健全基地建设运行状况定期发布、工作激励和黑名单、失信惩戒等制度。除此之外,2017年剩余的1.5GW的装机规模将作为激励机制预留规模,根据评估情况对按要求按期并网发电、验收合格且优选确定的电价较光伏发电标杆电价降幅最大的3个基地增加等量规模接续用于应用领跑基地建设。
领跑者计划将促进光伏向高效化方向发展,带动产业技术升级。2017年7月18日,能源局、工信部和认监委联合发布《关于提高主要光伏产品技术指标并加强监管工作的通知》,通知指出,多晶硅电池组件和单晶硅电池组件的光电转化效率的应用领跑者技术指标分别由16.5%、17%提高至17%、17.8%,多晶硅电池组件和单晶硅电池组件分别提高0.5和0.8个PCT。据测算,符合这一标准的60片组件应该达到多晶组件278W和单晶291W,最终可能执行280W的多晶和295W的单晶。同时,从2018年1月1日起,光伏组件的市场准入效率达到16%和16.8%。与此同时,《关于可再生能源发展十三五规划实施的指导意见》指出2017-2020年领跑者技术基地每年光伏建设规模为8GW,在领跑者计划持续的拉动下,高效化日益成为行业发展的趋势。

索比光伏网 https://news.solarbe.com/201711/20/120790.html

