关于做好宁波市光伏发电补贴资金(第三批) 项目申报工作的通知
甬经信电子〔2017〕5号
各区县(市)经信局,各管委会经发局,有关单位:
为进一步促进我市光伏发电项目建设,推进我市太阳能光伏发电应用和光伏制造产业健康持续发展,根据《宁波市光伏发电补贴资金管理办法》(甬经信电子〔2014〕282号)规定,现将宁波市光伏发电补贴资金(第三批)项目申报工作的有关事宜通知如下:
一、申报范围和条件
(一)申报范围
在宁波市范围内的分布式光伏发电项目、光伏电站项目;光伏项目已列入国家、省计划并经省、市备案,申报前已完成竣工验收并投入发电运行;光伏组件、逆变器等主要设备使用我市企业生产的产品。
(二)申报条件
1.并网光伏发电项目应符合国家、省及我市有关产业发展规划和政策要求,并按设计要求能够安全稳定运行。
2.光伏发电项目投资单位应是宁波市范围内注册的企事业单位,具有独立法人资格,且注册资金1000万元以上。
3.单个项目装机容量不低于0.5兆瓦(MWp)。
4.项目须采用宁波企业生产的光伏组件、逆变器,且光伏组件、逆变器等产品需达到该项目设备总投资的80%以上,其中组件产品原则上采购达到工业和信息化部《光伏制造行业规范条件》要求企业的产品。
5.宁波市光伏制造企业(含光伏产业链企业)投资建设分布式光伏发电项目,要求装机容量不低于0.5兆瓦(MWp),使用本企业产品和采购市内符合规范条件企业生产的光伏组件、本地逆变器等产品达到项目设备总投资的80%以上。
6.项目经相关能源主管部门备案,经电力部门验收合格,运行正常。
二、申报材料和程序
(一)申报材料
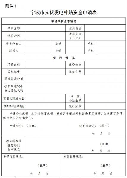
1.光伏发电补贴资金申请表;
2.企业法人营业执照副本和税务登记证复印件;
3.项目备案文件复印件;
4.所在地电网企业出具的并网验收意见书复印件;
5.购入主要设备(组件、电池片、逆变器)的税务发票复印件及工程决算;
6.电网企业出具的项目实际发电量证明(从并网发电之日起至2016年12月31日所发电量);
7.项目纳入各区县(市)政府、管委会补贴的证明材料。
(二)项目申报程序
1.光伏发电项目单位向其所在区县(市)经信局提交申请材料。
2.各区县(市)经信局按相关规定对申请材料进行审核并签署审查意见,之后将申请材料报市经信委。
3.市经信委组织有关部门和专家对项目资金申请材料进行审核。
4.市经信委对享受市级补贴的光伏发电项目进行公示,公示期为7个工作日。
三、其他事项
(一)宁波市光伏发电补贴资金(第三批)项目申报受理截止日期为2017年1月24日,逾期不予受理。
(二)项目申报材料按次序装订成册,一式3份,申报材料中除原件外其他材料需加盖企业公章进行确认。
(三)已获得宁波市光伏发电补贴资金扶持的项目(第一批、第二批)只需提交《宁波市光伏发电补贴资金申请表》和电网企业出具的项目实际发电量证明(上次申报后至2016年12月31日的新增发电量),申报材料要求同上。
(四)已享受国家“金太阳示范工程”财政补助资金支持的光伏发电应用项目不在此申报范围。
联系人:杨常科 联系电话:87183421 电子邮箱:nbjjxx@163.com。
附件:1.宁波市光伏发电补贴资金申请表
2.项目实际发电量证明
宁波市经济和信息化委员会
2017年1月5日
附件:宁波市光伏发电补贴资金申请表

附件:项目实际发电量证明

索比光伏网 https://news.solarbe.com/201701/09/149416.html

