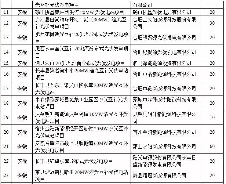
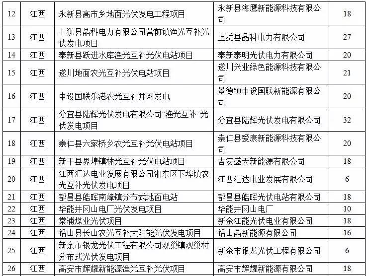
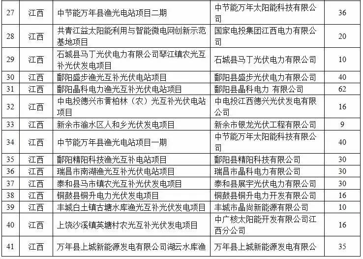
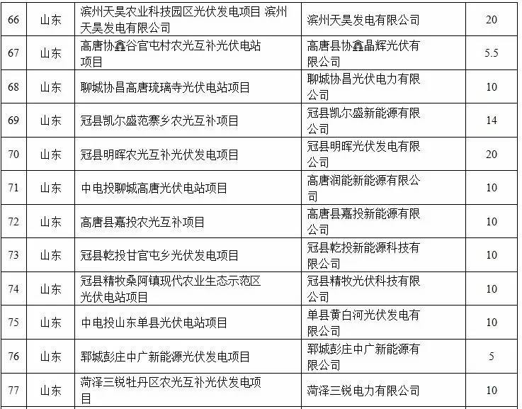
自2016年12月22日晚,国家能源局以“特急”印发了《关于调整2016年光伏发电建设规模有关问题的通知》后,各省陆续完成了增补指标的分配工作。本文统计了:河南、河北、安徽、江西、青海、黑龙江、陕西、山东8省的增补指标目录,共5.3GW。其中:
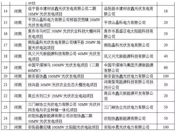
河南省26个项目,共1021.26MW,2017年将不会有新指标;
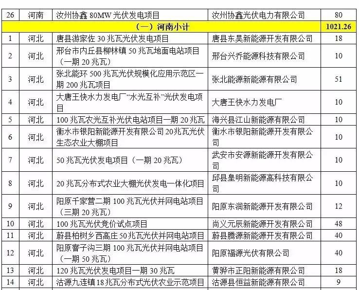
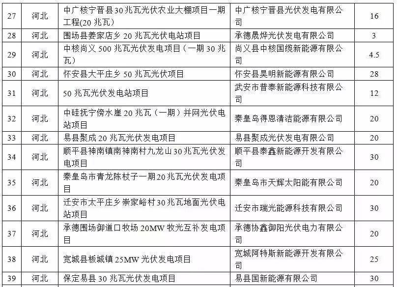
河北51省个项目,共999MW,2017年将不会有新指标;
安徽省24个项目,共500MW,将从2017年的指标中进行相应扣减;
江西省48个项目,共1001.5MW,2017年将不会有新指标;
青海省19个项目,共485MW,将从2017年的指标中进行相应扣减;
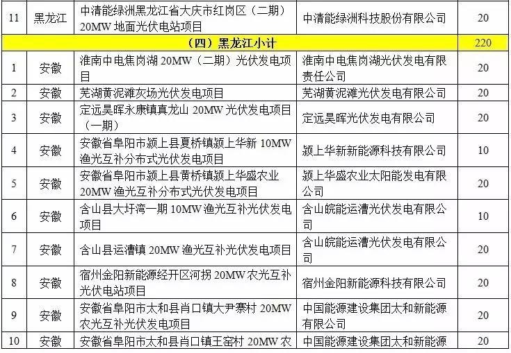
黑龙江省11个项目,共220MW,为奖励指标,不会影响2017年的指标;
陕西省5个项目,共100MW,将从2017年的指标中进行相应扣减;
山东省80个项目,共1001.55MW,2017年将不会有新指标;






















索比光伏网 https://news.solarbe.com/201701/04/149768.html

