近年来,国家出台了一系列政策来扶持光伏行业发展,但由于前期投资大,回收期长,光伏政策中最受关注的还是光伏补贴政策。小编通过木联能光伏互联网服务平台-i光伏(http://www.ipvei.com)-电价附加补助精灵-全国补贴查询为大家汇总了全国各地的分布式光伏补贴政策,以便大家清晰明了的掌握到底在哪建设分布式光伏电站收益更高,回收成本更快。
国家
2013年8月,国家发改委发布《关于发挥价格杠杆作用促进光伏产业健康发展的通知》(发改价格[2013]1638号),明确分布式光伏发电项目的补贴标准为0.42元/千瓦(含税)。

各地分布式光伏补贴排名
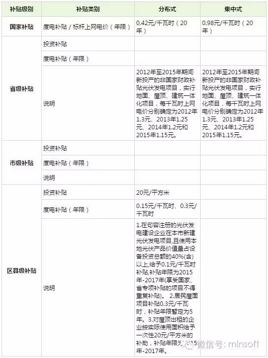
1、江苏省镇江市句容市

相关政策文件:
1.江苏省人民政府办公厅转发省发展改革委、省物价局、省能源局关于继续扶持光伏发电政策意见的通知
2.句容市分布式光伏补贴0.3元/度 屋顶提供者补助20元/平方米
2、浙江省温州市洞头县

相关政策文件:
1.浙江省人民政府关于进一步加快光伏应用促进产业健康发展的实施意见
2.关于印发《温州市分布式光伏发电应用财政补贴实施细则》的通知
3.洞头县人民政府办公室关于扶持分布式光伏发电的若干意见(试行)
3、浙江省温州市永嘉县

相关政策文件:
1.浙江省人民政府关于进一步加快光伏应用促进产业健康发展的实施意见
2.关于印发《温州市分布式光伏发电应用财政补贴实施细则》的通知
3.永嘉县人民政府关于扶持分布式光伏发电的若干意见
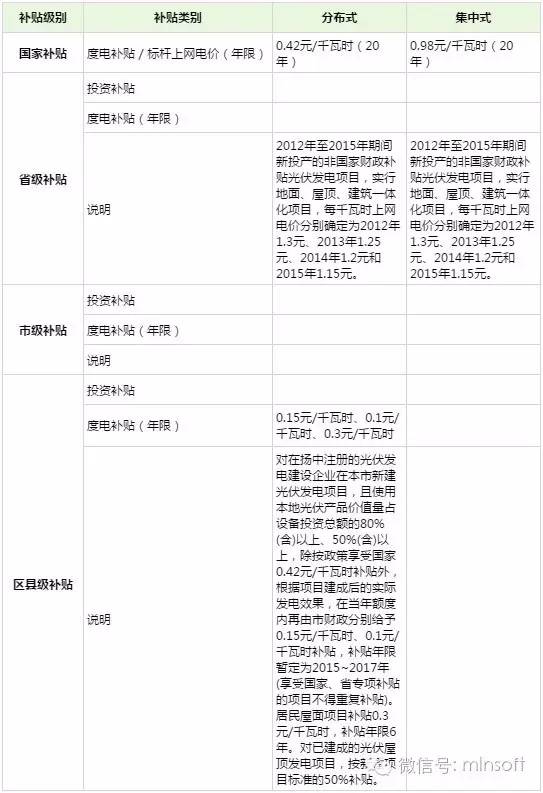
4、江苏省镇江市扬中市

相关政策文件:
1.江苏省人民政府办公厅转发省发展改革委、省物价局、省能源局关于继续扶持光伏发电政策意见的通知
2.江苏扬中市关于加快分布式光伏发电示范应用的实施意见
5、浙江省温州市乐清市

相关政策文件:
1.浙江省人民政府关于进一步加快光伏应用促进产业健康发展的实施意见
2.关于印发《温州市分布式光伏发电应用财政补贴实施细则》的通知
3.乐清市人民政府关于扶持分布式光伏发电的若干意见
6、浙江省温州市瑞安市

相关政策文件:
1.浙江省人民政府关于进一步加快光伏应用促进产业健康发展的实施意见
2.关于印发《温州市分布式光伏发电应用财政补贴实施细则》的通知
3.瑞安市人民政府关于扶持分布式光伏发电的若干意见
索比光伏网 https://news.solarbe.com/201610/11/103425.html

