索比光伏网讯:为了加强分布式光伏发电工程质量管理,保证延庆区分布式光伏发电项目建设的有序进行,我区拟发布光伏组件和逆变器产品备选名录,现将相关事项通知如下:
一、征集条件:
1.申请进入《北京市延庆区分布式光伏发电项目备选产品名录》的光伏产品制造企业应在工信部公布的符合《光伏制造行业规范条件》企业名单内。
2.申请进入《北京市延庆区分布式光伏发电项目备选产品名录》的多晶硅电池组件和单晶硅电池组件光电转换效率分别不低于16.5%和17%;硅基、铜铟镓硒(CIGS)、碲化镉(CdTe)及其他薄膜电池组件的光电转换效率分别达到12%、13%、13%和12%以上。多晶硅、单晶硅和薄膜电池组件衰减率在1年内分别不高于2.5%、3%和5%,之后每年衰减率不高于0.7%,25年内衰减率不高于20%。光伏产品制造企业应具备对产品质量和功率衰减的保证承诺。
3.申请进入《北京市延庆区分布式光伏发电项目备选产品名录》的带主隔离变压器型的光伏逆变器中国效率不低于97.1%,不带主隔离变压器型的光伏逆变器中国效率不低于98.2%(微型逆变器相关指标分别不低于94.1%和95.1%)。
4.所申请产品须通过国内权威认证机构的金太阳认证。
5.鼓励采用先进光伏电池技术(包括PERC、黑硅、N型、IBC、HIT电池技术)以及创新技术产品(包括双玻组件、智能组件、1500V组件及逆变器)。
二、提供资料:
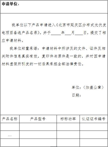
1.《北京市延庆区分布式光伏项目备选产品名录申请表》(见附件1)
2.申请进入《北京市延庆区分布式光伏发电项目备选产品名录》的产品规格书。
3.国内权威认证机构颁发的金太阳产品认证证书。
4.属于先进技术产品的应提供创新技术认证证书。
三、申请程序:
1.我委委托北京鉴衡认证中心承担2016年度光伏发电项目备选产品名录的技术支持工作。
2.请符合征集条件的广大供应商于2016年9月20日前将相关申请资料提交北京鉴衡认证中心。
3.北京鉴衡认证中心负责对《北京市延庆区分布式光伏发电项目备选产品名录》的供应商申请材料进行审核,2016年9月30日前将审核结果上报我委,我委及时对外公布《北京市延庆区分布式光伏发电项目备选产品名录》。
北京鉴衡认证中心地址:北京市北三环东路28号易亨大厦11层,邮政编码:100013
联系人:赵学会;电话:010-59796665-3316 15210801268 邮箱:zhaoxh@cgc.org.cn
联系人:张剑峰;电话:010-59796665-3530 13400227771 邮箱:zhangjianfeng@cgc.org.cn
延庆区发展和改革委员会
2016年9月12日
附件:
北京市延庆区分布式光伏发电项目备选产品名录申请表

原标题:关于征集2016年度北京市延庆区分布式光伏发电项目备选产品名录的通知
索比光伏网 https://news.solarbe.com/201609/13/158470.html

