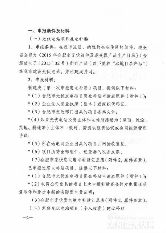
2015年合肥市光伏发电项目补贴申请(第二批)开始啦,申报材料于9月24日截止,详情请见原文件:










索比光伏网 https://news.solarbe.com/201509/18/183730.html
2015年合肥市光伏发电项目补贴申请(第二批)开始啦,申报材料于9月24日截止,详情请见原文件:










本站标注来源为“索比光伏网”、“碳索光伏"、"索比咨询”的内容,均属www.solarbe.com合法享有版权或已获授权的内容。未经书面许可,任何单位或个人不得以转载、复制、传播等方式使用。
经授权使用者,请严格在授权范围内使用,并在显著位置标注来源,未经允许不得修改内容。违规者将依据《著作权法》追究法律责任,本站保留进一步追偿权利。谢谢支持与配合!
(二)市级复核及评审1.高效组件和光储项目:市发改委联合相关部门对上报材料进行复核,必要时进行现场抽查。六、问题和建议附件3西安市XXX公司综合用能优化项目申报承诺书项目名称:本法人单位承诺:1.我单位近三年无不良行为记录2.我单位对申报的全部资料真实性负责。
3月26日,北京市发展和改革委员会发布关于公示北京市分布式光伏发电项目补贴名单的通知。公示时间为2026年3月26日—2026年4月1日。如有异议,可通过电话、传真等方式进行反馈。
2月3日,安徽省滁州市凤阳县发改委发布关于再次公开征求《凤阳县推动先进光伏和新型储能产业高质量发展若干政策》意见的公告。对符合工业和信息化部《光伏制造行业规范条件》《锂离子电池行业规范条件》以及首次进入智能光伏试点示范企业名单的先进光伏和新型储能企业,在叠加享受省、市同类奖补政策的基础上,给予最高30万元一次性奖励。
德国经济部长KatherinaReiche近期透露,计划取消针对新建户用光伏系统的补贴,此举引发了德国商业界和民间社会的广泛反对。一个由2000多万成员组成的广泛联盟正敦促联邦政府继续补贴户用光伏领域,并为其扩张创造合适的条件。德国业界和民间团体敦促联邦政府继续通过补贴支持屋顶太阳能。此外,每一度享受EEG补贴的户用光伏电力,都能带动约两度非补贴电力的自发自用,这本身就在降低对补贴的依赖。
1月26日,*ST沐邦发布公告,公司及控股子公司广西沐邦高科新能源有限公司近期收到梧州市人民政府下发的《梧州市人民政府行政决定书》,“决定书”责令公司向广西梧州高新技术产业开发区管理委员会原路退回2.7亿元“10GWTOPCon光伏电池生产基地财政补助款”、向粤桂合作特别试验区梧州管委会财政金融局原路退回2.4亿元“重大工业项目建设扶持款”并支付违约金5,100万元。公司需在收到决定书之日起10日内履行上述款项的退还及支付义务。
随着光伏系统和储能技术的快速发展,柏林州政府对光伏补贴政策进行了优化调整,推出了全新的SolarPLUS计划。需要注意的是,阳台光伏已不再是重点资助对象。2025年10月31日前提交的申请继续处理2026年1月8日重新开放新申请柏林的屋顶光伏和储能市场将迎来新一轮政策驱动,而目前正是项目评估和方案设计的最佳窗口期。柏林的政策重心是从“单一屋顶→屋顶+阳台→模块化全覆盖→聚焦高价值屋顶项目”。
近日,从爱尔兰可持续能源管理局获悉,该国2026年住宅太阳能光伏补贴政策已正式确认,最高补贴额度维持1800欧元不变。SEAI此次公布的补贴方案采用阶梯式计算方式,兼顾不同装机规模家庭的需求。流程管理上,申请人需在施工前完成补贴申请并获得批准,获批后8个月内须完工并提交全套文件,且施工方必须为SEAI注册安装商。SEAI相关负责人表示,微型发电支持计划不仅通过资金补贴降低家庭光伏投资门槛,更通过规范安装标准保障项目质量。
加拿大魁北克省公共事业公司Hydro-Québec宣布,将于2026年起实施一项总额达100亿加元的清洁能源投资计划,其中核心举措是向安装光伏系统的居民及企业提供每千瓦1,000加元的财政补助。这一政策被视为加拿大迄今为止最具吸引力的省级太阳能激励措施之一。政策衔接2035年战略,光伏装机目标扩容此次补贴计划是Hydro-Québec“2035年清洁能源蓝图”的关键组成部分。
光伏头条获悉,7月10日,海南省发展和改革委员会就《关于海南省深化新能源上网电价市场化改革的实施方案(征求意见稿)》公开征求意见。
7月10日,海南省发改委发布关于公开征求《关于海南省深化新能源上网电价市场化改革的实施方案(征求意见稿)》意见的通知
近日,2025 PVTD钙钛矿晶硅叠层与光伏前瞻技术论坛暨金豹奖颁奖典礼在北京举行。来自光伏行业领袖、技术专家、政府代表、行业组织及研究机构精英等参会。一道新能CTO宋登元博士受邀主持了上半场的大会,并作了《一道新能DBC 3.0 Plus高效电池特性与发展方向》主题报告分享,系统地论述了一道新能在行业前沿技术方面的最新成果,DBC电池五大硬核技术树立行业新标杆。同时,凭借系统技术布局及全面领先的产品优势,搭载TOPCon 5.0电池的DAON系列组件获颁2025年第七届光伏金豹奖金组件奖,依托企业创新及



