化石能源的逐渐耗竭以及化石能源消耗造成的环境污染,是人类可持续发展面临的两大障碍,开发利用新的清洁能源是解决这两大障碍的主要途径。以可再生能源为主的新能源将是未来世界能源的主体,而太阳能将是重要一员。据有关预测,到21世纪末,太阳能发电将占世界总电力供应中的60%以上。
光伏发电因其资源最丰富和最清洁的独特优势已经成为各国竞相重点发展的新能源。中国与新加坡的发展都受制于能源短缺,都希望通过发展新能源来改善本国的能源供给状况。2010年中国正式将新能源确定为战略新兴产业,以发展核能、太阳能等为核心;新加坡在2006年发布了能源发展新政策,将太阳能产业作为新加坡新能源发展的重点。目前中国、新加坡两国的光伏产业发展均取得显著成效:当前中国的太阳能产业规模全球最大,拥有天合光能、英利绿色能源等一批全球排名前茅的太阳能光伏企业,光伏技术也处于世界先进水平;新加坡的太阳能研发和生产自2006年以来也有很大进展:2008年成立的新加坡太阳能研究所(SERIS),取得了研发出新型混合钙钛矿太阳能电池材料等重大成果。吸引了中国的天合光能、英利绿色能源以及挪威可再生能源集团(REC)等全球排名前十的光伏制造企业在新加坡设立区域总部和研发、生产中心。根据新加坡政府的设想,新加坡将被打造成全球清洁能源领袖城市,太阳能将成新加坡清洁能源产业的核心,预计将雇用7000人,2015年将创造17亿新元的国内产品总值。
在促进光伏产业的发展中,中国、新加坡都实施了一些财税扶植政策,这些政策取得了较明显的成效。通过比较两国的扶植光伏的相关财税政策,可以找出政策的差异,取长补短。本文通过对两国扶植光伏产业的财税政策的对比分析,以此为基础来探讨我国相关政策的改善。
二、中国扶植光伏产业的财税政策主要内容
虽然在1975年中国就建立了民用太阳能电池厂,但囿于对太阳能发电前景的认识不足,在2005年之前,中国对光伏产业并未给予太多的政策扶植。2005年《中华人民共和国可再生能源法》颁布之后,中国扶植新能源发展的各类政策不断增加。2009—2013年期间,出台了以“金太阳”示范工程为标志的一系列扶植政策。目前中国扶植光伏产业的财税政策措施主要表现为以下三个方面:
(一)对光伏发电和光电应用建筑的示范项目给予财政补贴
中国对光伏产业的财政补贴主要是三个方向:(1)“金太阳”示范工程的光伏发电项目。2009年中国财政部等发布了《关于实施金太阳示范工程的通知》,此后,又分别于2011年、2012年出台了相关文件。根据这些文件规定,中国对列入“金太阳”示范项目的并网光伏发电、独立光伏发电、光伏发电关键技术产业化等给予补助,补助标准逐年调整。2011年的补助标准是晶体硅组件的项目补助9元/瓦,非晶硅薄膜组件的8元/瓦;2012年补助标准原则上为7元/瓦。(2)光电建筑示范项目。为加快太阳能技术在建筑领域的应用,2009年中国财政部等发布了《关于加快推进太阳能光电建筑应用的实施意见》,随后又在2010年、2011年和2012年连续出台了有关政策文件。这些政策文件规定国家财政支持实施“太阳能屋顶计划”,对光电建筑应用示范工程予以补助,补助范围和补助标准也是逐年调整。3.分布式光伏发电项目。2013年中国财政部出台《关于分布式光伏发电实行按照电量补贴政策等有关问题的通知》,规定对金太阳示范工程、太阳能光电建筑应用示范项目以外的分布式光伏发电项目,实行按电量补贴,补贴期限原则上为20年,补贴标准根据光伏发电发展规模、发电成本变化情况等因素,逐步调减。
(二)对光伏产业的税收优惠
中国光伏企业的税收优惠主要有以下几个方面:一是增值税优惠。2013年出台的《关于光伏发电增值税政策的通知》规定,自2013年10月1日至2015年12月31日,对纳税人“销售自产的利用太阳能生产的电力产品,实行增值税即征即退50%”的政策。二是所得税优惠,企业研发费用符合条件的可以按规定在计算应纳税所得额时加计扣除,被认定为高新技术企业的可以享受15%的优惠税率。三是企业兼并重组,符合条件的可以按规定享受税收优惠。四是产品出口退税,太阳能电池、太阳能热水器出口享受17%的退税,硅片(单晶硅除外)为13%。
(三)对分布式光伏发电免征相关政府性基金
2013年中国国务院发布的《国务院关于促进光伏产业健康发展的若干意见》中规定,“对分布式光伏发电自发自用电量免收可再生能源电价附加等针对电量征收的政府性基金”。随后财政部出台的《关于对分布式光伏发电自发自用电量免征政府性基金有关问题的通知》明确了对分布式光伏发电免征可再生能源电价附加、国家重大水利工程建设基金、大中型水库移民后期扶持基金和农网还贷资金等项政府性基金。
三、新加坡扶植光伏产业的财税政策主要内容
新加坡经济发展局(EDB)发展太阳能产业的决定是在2006年正式公布的,政策的针对性颇强,充分利用新加坡自身优势,取得了显著成效。新加坡扶植光伏产业的财税政策主要有:
(一)对太阳能装机的补贴
2011年新加坡经济发展局清洁能源办公室公布了太阳能装机补贴计划,对新建商业或工业用建筑的太阳能光伏装机进行补贴,补贴项目的最小装机容量要求为50kW。已有建筑也可申请,针对具体情况单个审批。补贴额度为项目建设成本的30%,单个项目补贴额上限为100万新元。此外,新加坡还先后推出了约1100万新元的太阳能光伏浮岛、预计投资1330万新元的蔡厝港自来水厂和登格蓄水池实施两项太阳能试点项目等。
(二)对光伏研发的投资
自2007年以来新加坡不断增加对新能源等洁净科技的研发投资。在2007—2010年期间,新加坡约投入7亿新元用于相关研发和培训工作。2010年9月,新加坡政府又推出了10亿新元的国家创新挑战项目,主要用于在清洁能源、能源安全、交通、环境持续发展等领域的研发。对光伏产业的研发,新加坡政府非常重视。据新加坡经济发展局洁净科技及建设与基础设施执行司长吴自强介绍,2007年以来,新加坡已经投入约10亿新元研发资金设立国家级研究所。2007年新加坡还设立了为期5年清洁能源奖学金计划,每年供30个学生出国深造,奖学金总额2000万新元。
(三)对光伏产业的税收优惠
新加坡的税收优惠主要依据《公司所得税法案》和《经济扩展法案》,以及每年政府财政预算案中的一些优惠政策。新加坡没有专门针对光伏产业的税收优惠政策。但目前新加坡的公司所得税税率是17%,这相对于大多数国家而言都是非常优惠的;并且没有资本利得税。此外,还有各项税收优惠措施,如:如对具有新技术开发性质的产业给予5~15年的免税期;出口产品的生产可以享受最高达所获利润90%的免税待遇等。
四、两国扶植光伏产业财税政策的对比
中、新两国发展光伏的策略重点有所不同,中国基于国内雄厚的产品生产能力和人工成本优势,重在产品生产;而新加坡则是基于其原有的电子和材料领域技术优势和便利的商贸环境,重在光伏技术研究、测试,鼓励各国企业在新加坡进行创新型清洁能源解决方案的研发、测试和验证,然后向全球输出。中、新两国扶植光伏产业的财税政策也是在各国光伏产业政策定位的大环境下作出的,两国扶植光伏产业的财税政策对比如下:
(一)财税政策支持的重点不同
中国扶植光伏产业的政策,多数是重生产、重投资,对技术研发支持不足。袁见和安玉兴(2014)从政策文本视角对中国国家层面太阳能光伏产业政策的研究表明,中国光伏产业政策中的研发政策不足,促进生产的政策占34.4%,投资政策占29.5%,而涉及研发的政策只占8.2%。而新加坡对光伏领域的技术研发非常重视,通过政府投资、设立专项奖学金等支持技术研发和人才培养。
(二)财政补贴范围、力度不同
中、新两国都对光伏应用领域实施财政补贴政策。中国的多个政策文件均规定了对光伏发电、光电建筑应用项目的财政补贴,涉及光伏发电系统、光电建筑关键设备等多个方面。新加坡的太阳能装机补贴计划也为商业和工业建筑的太阳能装机提供补贴。财政补贴政策都在一定程度上推动了本国光伏发电应用的发展,但中国对光伏发电应用推广示范的补贴范围、力度均远超新加坡,使得近年来中国光伏装机量大幅提升。2012年中国光伏装机量4.5GW,2013年中国光伏装机12GW,今后几年中国光伏装机量也将稳定在10GW左右。在并网发电上,据中国电监会监测,截至2012年底已并网项目1.19GW。新加坡的光伏装机量相对就少了许多,据2012年亚太光伏展会上新加坡贸易工业部部长Lee Yi Shyan的表示,2012年新加坡电网太阳能并网累计装机容量为5.5MW。
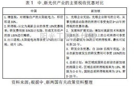
(三)税收优惠方式、程度不同
中、新两国税制不同,对光伏产业给予的税收优惠方式也有较大差别。两国的光伏产业可能享受到的主要税收优惠情况对比见表1。

就中、新两国对光伏产业的税收政策来看,虽然中国在2013年专门针对光伏发电出台了税收优惠政策,但由于新加坡整体税负水平较轻,是低税国家,同时税收优惠方式多样,优惠期限长,因此,整体来看,光伏企业在新加坡能享受更多的税收优惠。
(四)政策对国际贸易的影响不同
虽然中、新两国都是WTO成员,但对于WTO规则的理解和运用,新加坡要远远优于中国,新加坡的有关政策更符合WTO规则。而中国扶植光伏产业的财政补贴和税收优惠多数是在生产环节,同时,一些税收优惠的专向性又很强,如增值税退税政策,这就导致中国的扶植政策较容易就违反了WTO的《补贴与反补贴协议》,招致欧美等国的“反补贴”,造成中国光伏产品外贸环境恶化。
五、完善我国财税政策的建议
基于上述分析,笔者就完善我国扶植光伏产业财税政策提出两点建议如下:
(一)中国应增加对光伏研发的政府投入
光伏产业的发展最终取决于市场对光伏产品的有效需求。要形成大规模的市场需求,就必须使光伏发电的成本不断下降,使其能够与火电进行竞争。而降低光伏发电项目成本的途径:一是生产规模扩张;二是直接电价补贴;三是技术创新。当前,我国光伏产业经过2003—2007年和2009—2010年两个阶段的高速发展,规模扩张的边际效应正在递减。电价补贴虽然可以支持光伏发电项目,但有扭曲价格扰乱市场的弊端,同时还会增加财政负担,因此不宜长期使用。未来,光伏发电成本降低的动力将主要来自光伏新技术、新材料。中国应增加对光伏研发的政策支持,加大光伏技术研发领域的政府投入,借鉴新加坡扶植光伏研发的一些做法,推动太阳能新技术、新材料的研发和光伏研发人才的培养。
(二)中国应调整光伏生产环节的补贴政策以改善外贸环境
对于目前中国光伏产业遭受欧美国家的“反补贴”,中国还是应该调整一些明显有违WTO规则精神的补贴政策,以利于改善我国光伏产品的出口环境。一是减少对生产环节的补贴;二是对属于WTO规则禁止性补贴的出口补贴、税收优惠等应逐步取消;三是将容易被认定为具有专向性的补贴和税收优惠调整为普适性、平等性措施,对内、外资企业给予国民待遇,新加坡的税收优惠政策值得中国借鉴。
(本文获得广西高校重点研究基地“北部湾经济区新兴产业财税政策研究中心”支持)
索比光伏网 https://news.solarbe.com/201505/19/190601.html

