近日,上海市发改委印发《上海市2026年碳达峰碳中和及节能减排重点工作安排》通知。
文件指出,推动本地风光等可再生能源多元发展,全市光伏装机新增60万千瓦。推进实施两批独立储能电站项目。公告执行新能源增量项目机制电价竞价结果。
组织黄浦区开展国家碳达峰试点。支持崇明区稳步推进国家生态产品价值实现机制试点。贯彻落实《上海市加快推进绿色低碳转型行动方案(2024—2027年)》,推动15个绿色低碳转型重点应用场景布局落地。支持建设国家级零碳园区,组织建设一批市级零碳园区。
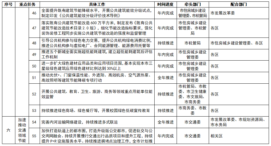
持续提升建筑绿色低碳水平。新建民用建筑执行三星级绿色建筑标准规模占比不低于10%。加大建筑领域工业化、智能化转型力度,装配式建筑在新建建筑中占比90%以上。全面提升既有建筑节能降碳水平,开展公共建筑能效分级试点,制定印发《公共建筑能效分级评价技术导则》。落实既有公共建筑节能改造600万平方米,制定发布《既有公共建筑节能改造技术目录2.0版》。引导公共机构参与绿色电力交易,提升公共机构绿电消费比例,推进公共机构参与虚拟电厂、合同能源管理、能源费用托管等。推进五个新城全面执行超低能耗建筑标准,建立超低能耗建筑后评估工作机制。持续推进节约型机关、绿色商场、绿色餐厅等建设。
详情如下:
关于印发《上海市2026年碳达峰碳中和及节能减排重点工作安排》的通知
沪发改环资〔2026〕57号
各区人民政府,市政府各委、办、局:
经市政府同意,现将《上海市2026年碳达峰碳中和及节能减排重点工作安排》印发给你们,请结合实际认真落实。
上海市发展和改革委员会
2026年4月15日
上海市2026年碳达峰碳中和
及节能减排重点工作安排
2026年,本市将坚持以习近平新时代中国特色社会主义思想为指导,全面贯彻党的二十大和二十届二中、三中、四中全会精神,贯彻落实党中央、国务院工作部署,积极稳妥推进碳达峰碳中和,加快经济社会发展全面绿色转型,全面建设碳排放总量和强度双控制度,为“十五五”开好局起好步。
2026年,全市单位生产总值碳排放量按照国家要求完成年度目标,各区、各行业、各重点区域夯实目标分解和推进机制,按照完成“十五五”规划目标进度设置年度目标。主要污染物氮氧化物、挥发性有机物、化学需氧量和总磷减排量完成国家下达目标。持续控制煤炭消费总量。结合本市实际,现将2026年碳达峰碳中和及节能减排重点工作安排如下:
一、不断完善碳达峰碳中和综合管理体系
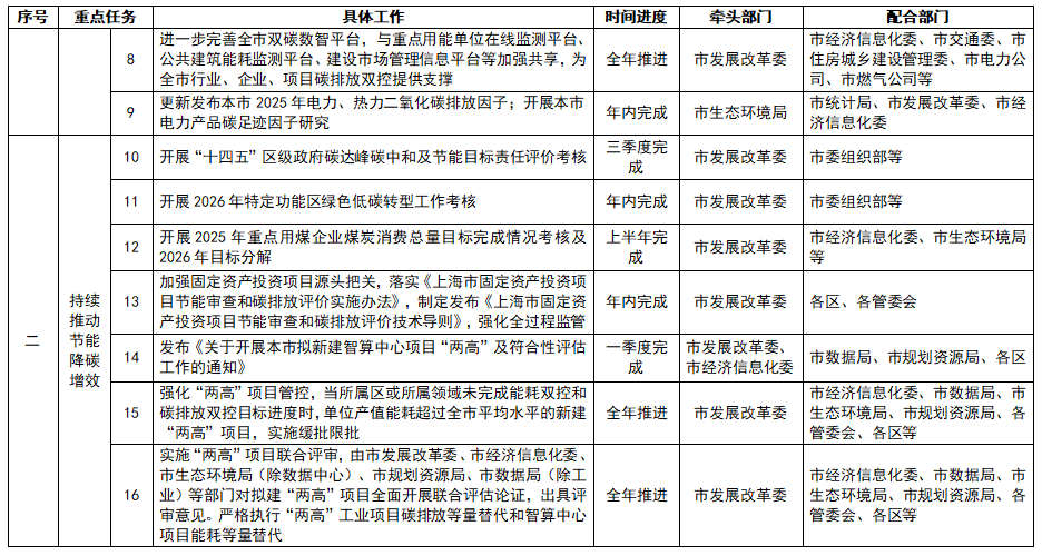
全面实施碳排放总量和强度双控制度,建立“十五五”碳达峰碳中和综合评价考核体系,科学确定和分解市、区两级碳排放目标,开展碳排放预算管理。制定行业、区级碳排放统计核算方法,落实碳排放统计快报制度,建立重点行业、各区碳排放监测预警机制,开展碳排放双控调度。印发《上海市节能降碳和循环经济发展“十五五”规划》。发挥CN100绿色低碳供应链链主企业联盟等机构作用,推动钢铁、化工、汽车、船舶、电子电器等重点企业建设绿色低碳供应链。持续完善上海产品碳足迹背景数据库。提升碳足迹核算、验证等共性服务能力。开展第二批市级产品碳足迹标识认证试点,推进钢铁、电子电器(电机)领域国家产品碳足迹标识认证试点。
二、持续推动节能降碳增效
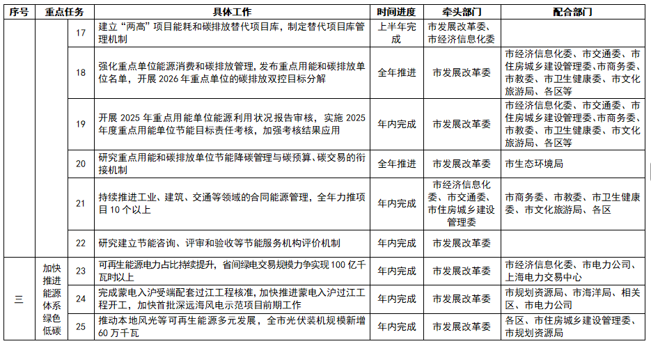
开展“十四五”区级政府碳达峰碳中和及节能目标责任评价考核和特定功能区绿色低碳转型工作考核,开展2025年重点用煤企业煤炭消费总量目标完成情况考核及2026年目标分解。加强固定资产投资项目源头把关,制定发布《上海市固定资产投资项目节能审查和碳排放评价技术导则》。强化“两高”项目管控,发布《关于开展本市拟新建智算中心项目“两高”及符合性评估工作的通知》,实施“两高”项目联合评审,严格执行“两高”工业项目碳排放等量替代和智算中心项目能耗等量替代。强化重点单位能源消费和碳排放管理。研究对节能咨询、评审和验收等节能服务机构建立评价机制。
三、加快推进能源绿色低碳转型
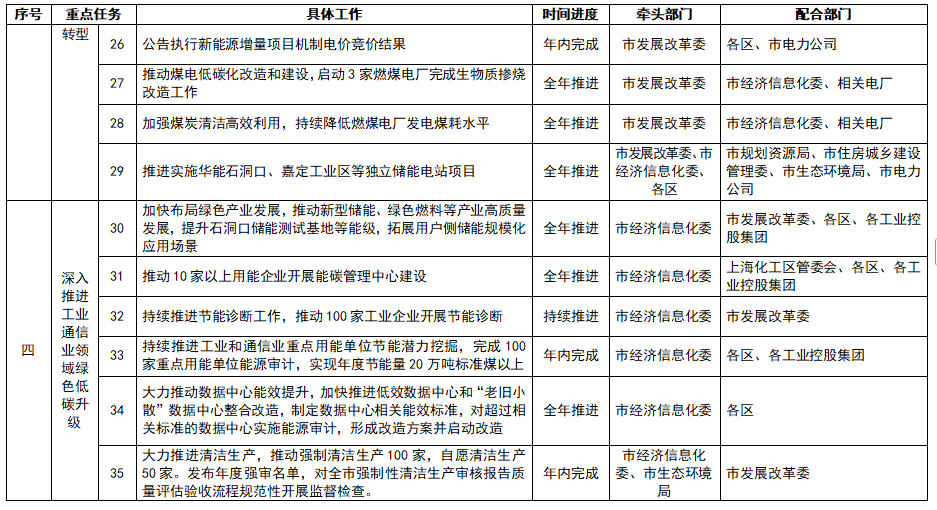
可再生能源电力占比持续提升,省间绿电交易规模力争实现100亿千瓦时以上。完成蒙电入沪受端配套过江工程核准,加快推进蒙电入沪过江工程开工,加快首批深远海风电示范项目前期工作。推动本地风光等可再生能源多元发展,全市光伏装机新增60万千瓦。推进实施两批独立储能电站项目。公告执行新能源增量项目机制电价竞价结果。推动煤电低碳化改造和建设,加强煤炭清洁高效利用,持续降低燃煤电厂发电煤耗水平。
四、深入推进工业通信业领域绿色低碳升级
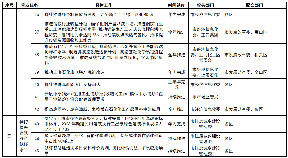
加快布局绿色产业发展,推动新型储能、绿色燃料等产业高质量发展。推动10家以上用能企业开展能碳管理中心建设。推动100家工业企业开展节能诊断。持续推进工业和通信业重点用能单位节能潜力挖掘,完成100家重点用能单位能源审计,实现年度节能量20万吨标准煤以上。大力推动数据中心能效提升。推动强制清洁生产100家,自愿清洁生产50家。力争新创“四绿”企业40家。推进钢铁、石化化工等行业转型升级。加快推进高耗能落后设备淘汰。提高废塑料、废弃油脂、生物质在石化化工产品原料中的应用。
五、持续提升建筑绿色低碳水平
新建民用建筑执行三星级绿色建筑标准规模占比不低于10%。加大建筑领域工业化、智能化转型力度,装配式建筑在新建建筑中占比90%以上。全面提升既有建筑节能降碳水平,开展公共建筑能效分级试点,制定印发《公共建筑能效分级评价技术导则》。落实既有公共建筑节能改造600万平方米,制定发布《既有公共建筑节能改造技术目录2.0版》。引导公共机构参与绿色电力交易,提升公共机构绿电消费比例,推进公共机构参与虚拟电厂、合同能源管理、能源费用托管等。推进五个新城全面执行超低能耗建筑标准,建立超低能耗建筑后评估工作机制。持续推进节约型机关、绿色商场、绿色餐厅等建设。
六、加速推动交通领域节能降碳
完善内河运输网络建设,持续推进多式联运。促进轨交与公交两网融合,持续开展慢行交通出行品质项目和提升工程。加速推进城市公共领域、非道路移动机械清洁能源或新能源转型。培育多元化、多场景的绿色燃料加注服务模式。积极推进重卡充换电设施建设,加密高速公路服务区的充电设施布局,全市正常经营港口企业岸电设施力争全覆盖,加大交通枢纽站场可再生能源利用。推进交通基础设施生态建设,扩大路产废料再生道路养护范围,深化智慧绿色巡检体系。深化上海交通领域碳排放监测平台建设。
七、不断提升资源循环利用能力
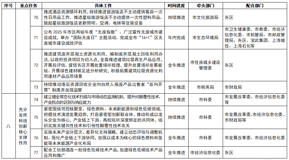
优化实施“两新”工作。深入推进塑料污染治理、粮食节约和反食品浪费、快递包装绿色转型、“无废城市”等工作。加快推进生活垃圾焚烧飞灰零填埋工作,推进生活垃圾分类设施设备改造提升,推进可回收物回收体系改造升级。推进建筑废弃混凝土资源化利用。持续推动落实资源回收企业向自然人报废产品出售者“反向开票”制度并加强监管。
八、充分发挥科技创新核心支撑作用
建立健全常态化技术扫描与市场动态监测机制。聚焦可控核聚变、绿色燃料及新能源等领域,打造由龙头企业牵头、产学研深度融合的创新联合体,组织实施关键共性技术和引领性颠覆性技术攻关。实施差异化支持与动态评估策略,强化产业链上下游协同,加速绿色低碳技术产品的产业化布局与市场推广。
九、持续巩固提升碳汇能力
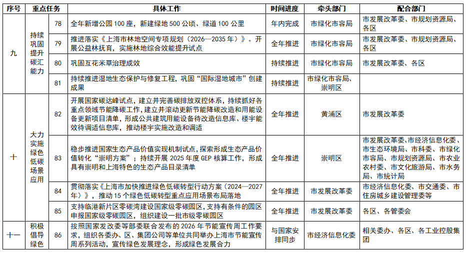
全年新增公园100座,新建绿地500公顷、绿道100公里。推进落实《上海市林地空间专项规划(2026—2035年)》。巩固互花米草治理成效。持续推进湿地生态保护与修复工程。
十、大力实施绿色低碳场景应用
组织黄浦区开展国家碳达峰试点。支持崇明区稳步推进国家生态产品价值实现机制试点。贯彻落实《上海市加快推进绿色低碳转型行动方案(2024—2027年)》,推动15个绿色低碳转型重点应用场景布局落地。支持建设国家级零碳园区,组织建设一批市级零碳园区。
十一、积极倡导绿色低碳全民参与
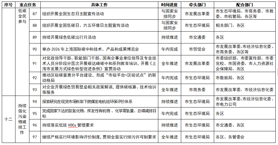
组织开展全国生态日、全国节能宣传周、全国低碳日、六五环境日主题宣传活动。持续开展绿色低碳出行月活动。举办2026年上海国际碳中和技术、产品和成果博览会。开展碳达峰碳中和系列教育培训、《上海市发展方式绿色转型促进条例》宣贯活动、绿色贸易壁垒相关政策解读等,提供碳核算、技术培训等服务。推动区级碳普惠分平台建设。
十二、持续强化污染物减排工作
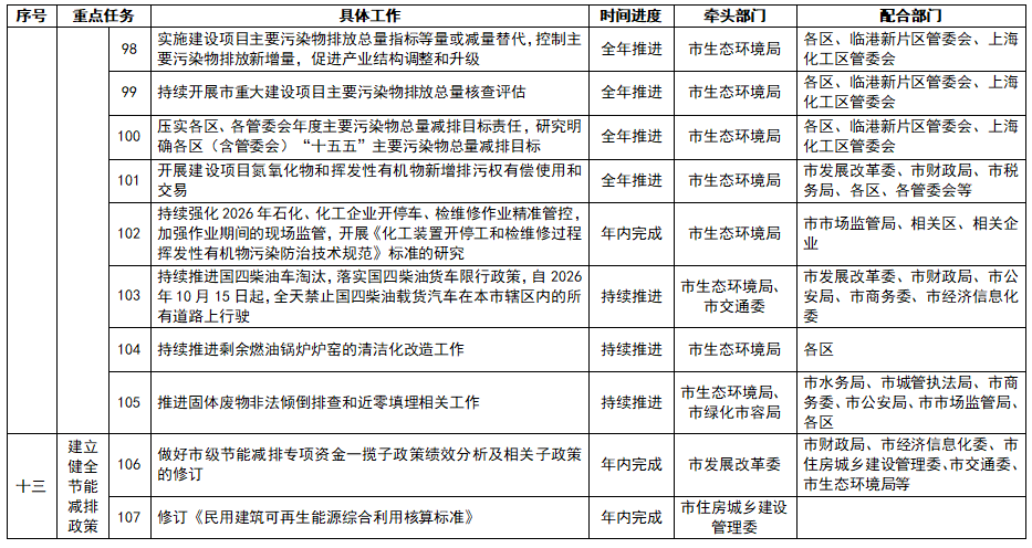
实施建设项目主要污染物排放总量指标等量或减量替代。严格实行环境影响评价制度,贯彻全面实行排污许可制要求。探索研究在现货市场框架下燃煤发电机组环保评价体系。完成国家下达的主要污染物减排目标,持续落实低效VOCs管理要求。开展建设项目氮氧化物和挥发性有机物新增排污权有偿使用和交易。持续强化石化、化工企业开停车、检维修作业精准管控,加强作业期间的现场监管。持续推进国四柴油车淘汰,落实国四柴油货车限行政策。持续推进剩余燃油锅炉炉窑的清洁化改造、固体废物非法倾倒排查和近零填埋等工作。
十三、建立健全节能减排政策机制
修订《上海市节能减排(应对气候变化)专项资金管理办法》及各领域专项扶持办法。开展《民用建筑可再生能源综合利用核算标准》等文件、标准制修订。持续稳定运行好全国碳排放权交易系统,推动上海碳市场提质增效,做好上海碳市场第十三个履约周期各项监督管理工作。修订本市环境污染责任保险管理办法,落实相关企业投保环责险相关奖惩措施,推动相关企业“应保尽保”,推进绿色保险制度建设。
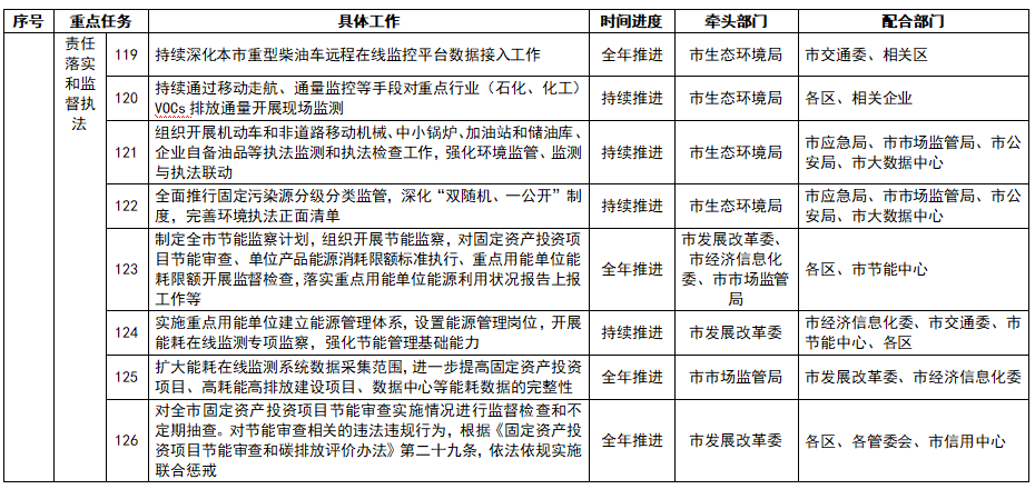
十四、深化强化责任落实和监督执法
推动各区落实碳达峰碳中和及节能减排各项目标责任,强化约束性指标管理,建立评估调度通报机制。持续开展机动车和非道路移动机械、中小锅炉、加油站和储油库、企业自备油品等执法监测和执法检查工作,持续开展重点行业(石化、化工)VOCs排放通量现场监测。全面推行固定污染源分级分类监管,深化“双随机、一公开”制度,完善环境执法正面清单。组织开展节能监察,对固定资产投资项目节能审查、单位产品能源消耗限额标准执行、重点用能单位能耗限额开展监督检查。对节能审查相关的违法违规行为,根据《固定资产投资项目节能审查和碳排放评价办法》,依法依规实施联合惩戒。
附表:2026年碳达峰碳中和及节能减排重点工作任务和分工表















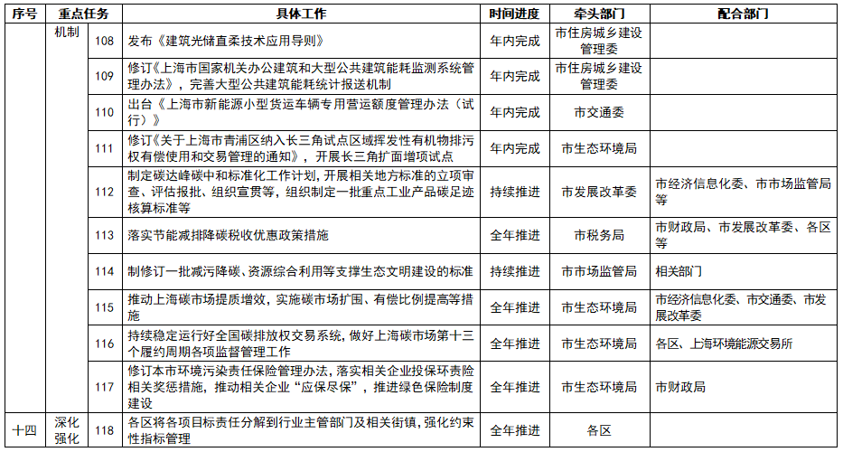
索比光伏网 https://news.solarbe.com/202604/22/50022142.html

