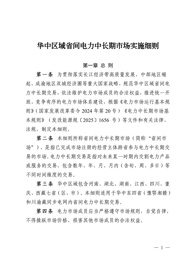
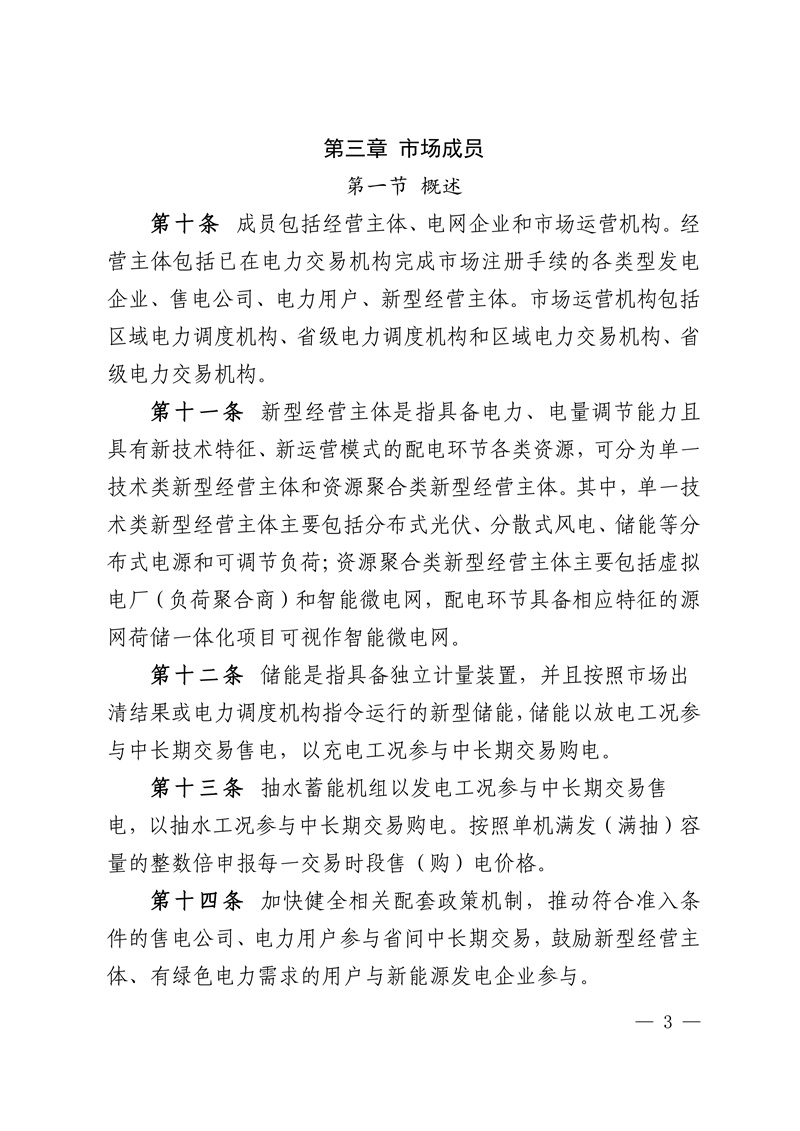
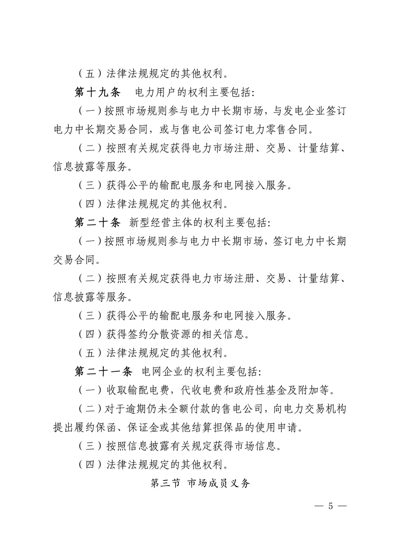
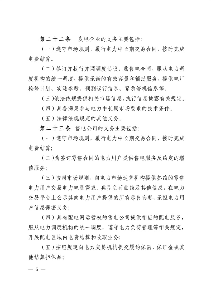
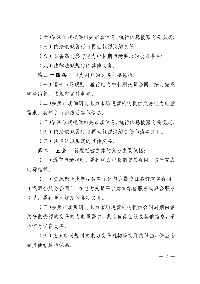
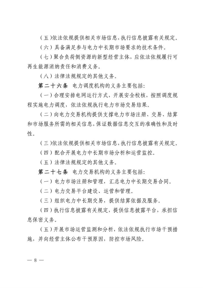
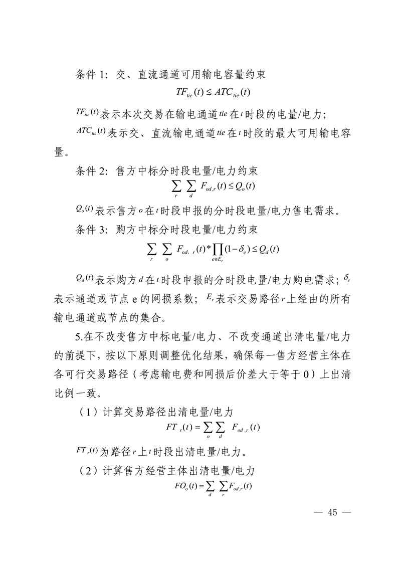
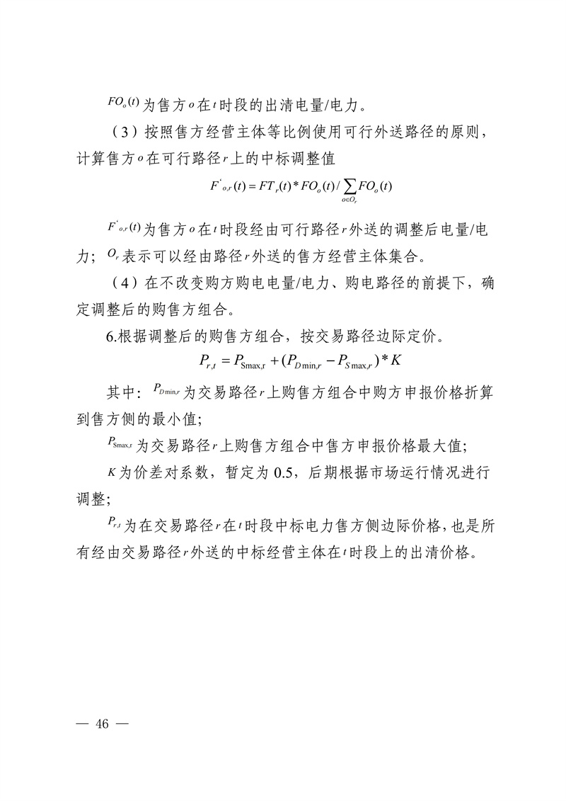
4月9日,国家能源局华中监管局关于印发《华中区域省间电力中长期市场实施细则》的通知,通知指出,新型经营主体是指具备电力、电量调节能力且具有新技术特征、新运营模式的配电环节各类资源,可分为单一技术类新型经营主体和资源聚合类新型经营主体。其中,单一技术类新型经营主体主要包括分布式光伏、分散式风电、储能等分布式电源和可调节负荷;资源聚合类新型经营主体主要包括虚拟电厂(负荷聚合商)和智能微电网,配电环节具备相应特征的源网荷储一体化项目可视作智能微电网。
原文如下:
国家能源局华中监管局关于印发《华中区域省间电力中长期市场实施细则》的通知
华中监能市场规〔2026〕26号
国网华中、西南分部,河南省、湖北省、湖南省、江西省、四川省、重庆市、西藏自治区电网企业、电力调度机构、电力交易机构、发电企业,相关经营主体:
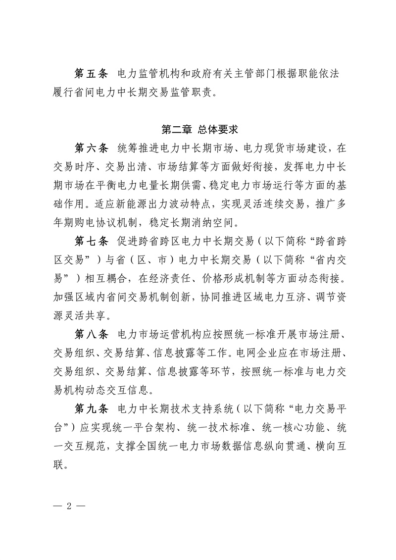
为贯彻落实加快建设全国统一电力市场要求,进一步深化华中区域省间电力中长期市场建设,规范省间电力中长期交易行为,依据《电力市场运行基本规则》《电力中长期市场基本规则》等有关规定,结合华中区域电力市场运行实际,华中能源监管局会同河南、湖南、四川能源监管办,组织电力交易机构修订形成《华中区域省间电力中长期市场实施细则》,经广泛征求地方政府相关部门和经营主体意见,并由河南、湖北、湖南、江西、四川、重庆、西藏七省(区、市)电力市场管理委员会审议通过,现予以印发,请遵照执行。
请电力交易机构加强对经营主体的宣贯培训、信息披露、风险防控等相关工作。执行中如有问题,请及时报告。
国家能源局华中监管局
2026年3月17日
















































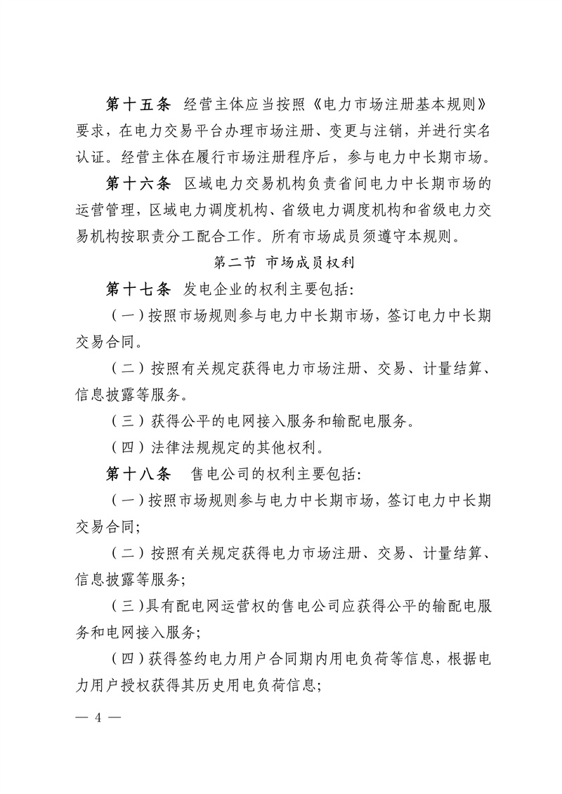
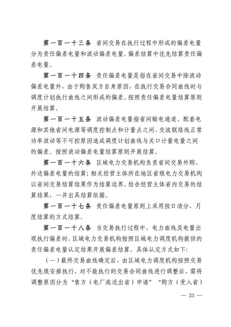
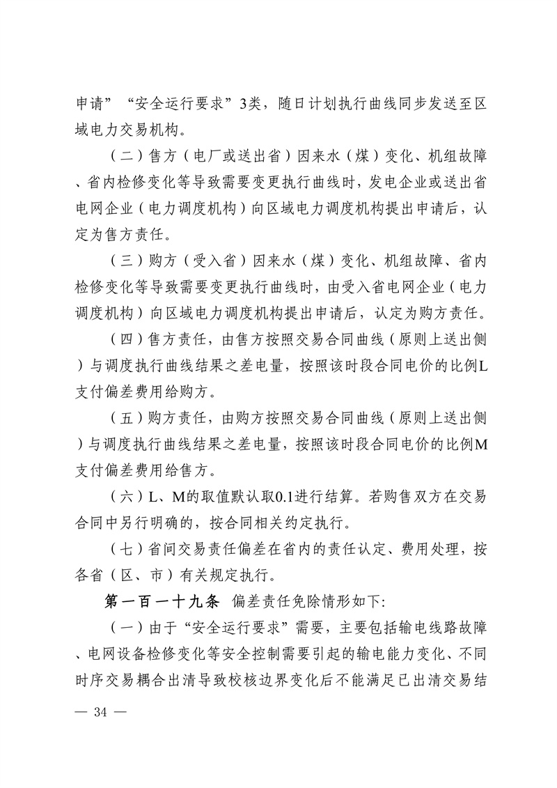
索比光伏网 https://news.solarbe.com/202604/09/50021368.html

