如果你正在广东推进分布式光伏项目,有三件事可能已经让你头疼:
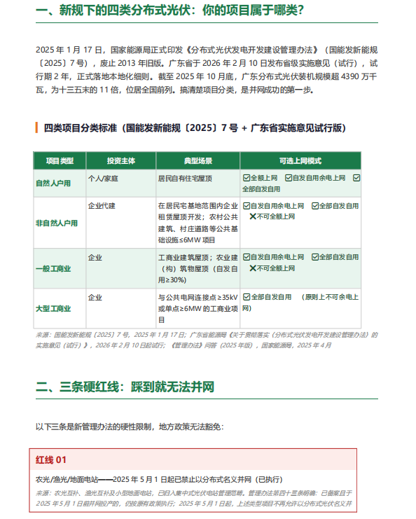
第一,你的项目类型对不对?农光互补、渔光互补、小型地面电站——从2025年5月1日起,这些项目已不允许以分布式光伏名义并网,当天之后的项目必须走集中式通道重新审批。
第二,你的项目所在区域能不能并?2026年3月24日,广东省能源局刚刚公布了2026年第一季度消纳困难名单——7个地市26个县(市、区)224个镇(街)受限。而且这份名单是动态更新的,茂名和清远是新进入的,江门和阳江则已退出,你需要查最新一期,而不是一年前的数据。
第三,自发自用的红线你注意到了吗?新管理办法明确:涉及自发自用的项目,用户和光伏装置必须在同一用地红线范围内。广东省级实施意见还规定:农业建构筑物项目年自发自用比例不得低于30%。红线之外不允许,没有弹性空间。
这三个问题,是当前广东分布式光伏并网中最容易踩坑的地方,也是本篇报告重点回答的问题。
索比光伏网结合最新的国家管理办法(国能发新能规〔2025〕7号)和2026年2月10日正式试行的广东省级实施意见,整理了四类项目分类标准、三条硬红线详解、7地市消纳困难区现状与四条破局路径,以及从2025年1月到2026年3月全部关键政策节点速查。
报告节选如下,完整版扫码查看
↓↓↓






4月21日,2026广东省新能源电力发展大会暨第十三届广东省光伏论坛将在广州举行。会议将围绕广东光伏面临的新形势,安排政策解读、市场分析、案例分享等环节,重点讨论新能源消纳、零碳园区建设、绿电交易实操、分布式光伏与储能配比等具体问题。
即刻扫码报名
会议小助手还将附送您会议现场大礼包!
↓↓↓

索比光伏网 https://news.solarbe.com/202604/08/50021332.html

