广东电力现货市场是全国规模最大、运行时间最长的省级电力市场。2025年,广东电力市场全年交易规模达6541.8亿千瓦时,其中市场直接交易电量4586.3亿千瓦时;截至2025年底,全省新能源装机突破7973万千瓦,超越煤电成为省内第一大电源类型,新能源上网电量已全面参与市场化交易。
在这一背景下,节点电价正在成为广东光伏项目收益测算中不可回避的变量。
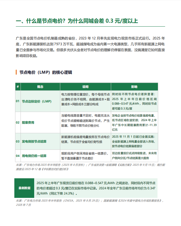
所谓节点电价(LMP),是指基于发电机组物理位置定价的电力价格机制,同一时段内不同变电站节点的价格可能差异显著。根据广东电力市场2025年半年报告,2025年上半年广东现货日前价格在0.088~0.547元/千瓦时之间波动,同时段内不同节点的价差最高可超过0.3元/度。
这对新能源发电企业意味着什么?
选址在高节点电价区域的项目,偏差结算时可享受超额收益;而选址在低节点电价区域(即输电阻塞受端)的项目,偏差电量按低于全省均价的节点价格结算,年度损失不可忽视。
然而,索比光伏网研究发现,目前广东大量光伏项目在可研阶段仍未将节点电价历史数据纳入选址分析。2025年11月1日新能源全面入市已正式落地,节点电价风险已从"未来趋势"变为"当期现实"。
本报告梳理了节点电价机制的核心逻辑、四大常见认知误区,以及电站方、绿电交易参与者、用电企业的实操建议,全部数据来自广东电力交易中心官方年报和国家能源局报告,可核查。
以下为报告节选,完整版扫码获取
↓↓↓






4月21日,2026广东省新能源电力发展大会暨第十三届广东省光伏论坛将在广州举行。会议将围绕广东光伏面临的新形势,安排政策解读、市场分析、案例分享等环节,重点讨论新能源消纳、零碳园区建设、绿电交易实操、分布式光伏与储能配比等具体问题。
即刻扫码报名
会议小助手还将附送您会议现场大礼包!
↓↓↓

索比光伏网 https://news.solarbe.com/202604/03/50021182.html

