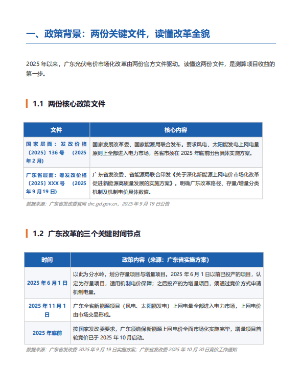
今年,广东不少光伏项目投资人发现一件事:
项目还是那个项目,发电量还是那个发电量,但结算到账的钱——少了。
有人以为是电网问题,有人以为是设备问题,但翻来覆去查了一圈,最终发现:是电价的算法,变了。
2025年11月1日起,广东全省新能源上网电量全面进入电力市场,原来"装完并网就等收钱"的逻辑,已经彻底失效。
新机制下,你的项目能拿多少钱,取决于三件事:
你是存量项目还是增量项目?
你的机制电量比例是多少?
你有没有完成申报?
很多人卡在第三步——申报窗口,错过了就是错过了。
索比光伏网整理了广东省发改委官方实施方案的核心条款,做成这份《广东光伏电价市场化改革实操手册》,帮你把政策翻译成实操动作。
↓ 以下为报告节选,完整版请
今年,广东不少光伏项目投资人发现一件事:
项目还是那个项目,发电量还是那个发电量,但结算到账的钱——少了。
有人以为是电网问题,有人以为是设备问题,但翻来覆去查了一圈,最终发现:是电价的算法,变了。
2025年11月1日起,广东全省新能源上网电量全面进入电力市场,原来"装完并网就等收钱"的逻辑,已经彻底失效。
新机制下,你的项目能拿多少钱,取决于三件事:
你是存量项目还是增量项目?
你的机制电量比例是多少?
你有没有完成申报?
很多人卡在第三步——申报窗口,错过了就是错过了。
索比光伏网整理了广东省发改委官方实施方案的核心条款,做成这份《广东光伏电价市场化改革实操手册》,帮你把政策翻译成实操动作。
↓ 以下为报告节选,完整版请扫码获取) ↓




4月21日至22日,2026广东省新能源电力发展大会暨第十三届广东省光伏论坛将在广州举行。会议将围绕广东光伏面临的新形势,安排政策解读、市场分析、案例分享等环节,重点讨论新能源消纳、零碳园区建设、绿电交易实操、分布式光伏与储能配比等具体问题。
即刻扫码报名
会议小助手还将附送您会议现场大礼包!
↓↓↓

索比光伏网 https://news.solarbe.com/202603/11/50019527.html

