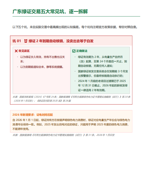
一个很多人不知道的事: 绿证是有保质期的。
从电量生产的那个月开始算,24个月后,没卖出去的绿证会被系统自动核销——不会提前告知,不会退钱,直接清零。
广东有不少光伏电站,绿证申请下来了,觉得"不着急,等价格高了再卖",结果等来的是过期通知。
这还只是五个坑里的第一个。
还有人以为机制电价补贴拿了,绿证也能卖——这是广东省实施方案明确禁止的合规红线;还有人以为绿证价格有政策托底——国家明确不设下限,市场说了算;还有做海上风电的,同时申请了CCER又想卖绿证——其中一个会被直接核销……
这五个坑,每一个都是真实存在的损失,有的是钱,有的是证,有的两个都没了。
我们根据国家能源局、国家发改委最新官方文件,把五个坑逐一拆解,每个坑附上正确做法和政策依据。
以下为报告节选,完整版扫码获取
↓ ↓ ↓





4月21日,2026广东省新能源电力发展大会暨第十三届广东省光伏论坛将在广州举行。会议将围绕广东光伏面临的新形势,安排政策解读、市场分析、案例分享等环节,重点讨论新能源消纳、零碳园区建设、绿电交易实操、分布式光伏与储能配比等具体问题。
即刻扫码报名
会议小助手还将附送您会议现场大礼包!
↓↓↓

索比光伏网 https://news.solarbe.com/202603/24/50020295.html

