2025年3月,一件事悄悄改变了广东光伏市场的格局,但很多人还没意识到。
RE100,全球最有影响力的企业可再生能源倡议,在2025年3月正式更新技术导则,全面认可中国绿证。
这意味着什么?
意味着广东光伏电站发出的电,申请成绿证之后,可以直接卖给苹果、谷歌、耐克在华供应商用于国际合规——不需要额外证明文件,不需要另买I-REC(已于2025年12月停止签发),直接用。
绿证的买方,从此变大了。
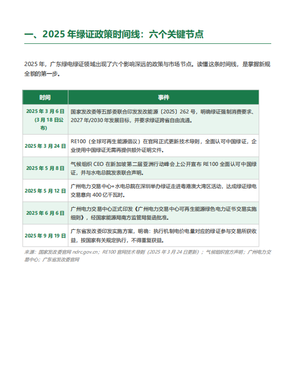
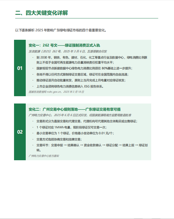
与此同时,2025年国家发改委等五部委联合印发262号文,广州电力交易中心落地绿证交易细则,广东省实施方案明确不重复获益红线……
这一年,广东绿电绿证政策密集更新。我们整理了六个关键节点、四大核心变化,帮你把新规吃透。
以下为报告节选,完整版扫码获取
↓↓↓





4月21日,2026广东省新能源电力发展大会暨第十三届广东省光伏论坛将在广州举行。会议将围绕广东光伏面临的新形势,安排政策解读、市场分析、案例分享等环节,重点讨论新能源消纳、零碳园区建设、绿电交易实操、分布式光伏与储能配比等具体问题。
即刻扫码报名
会议小助手还将附送您会议现场大礼包!
↓↓↓

索比光伏网 https://news.solarbe.com/202603/19/50019892.html

