先说一个让很多人意外的数字:
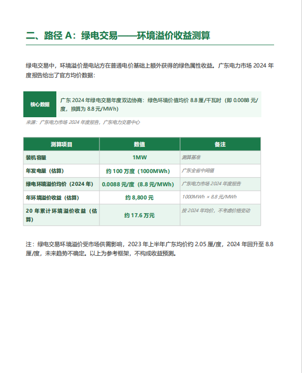
2025年6月,全国绿证成交均价6.5元/个。
2024年市场低迷时,最低跌到0.5元/个。
而历史极端值,最高曾成交208元/个。
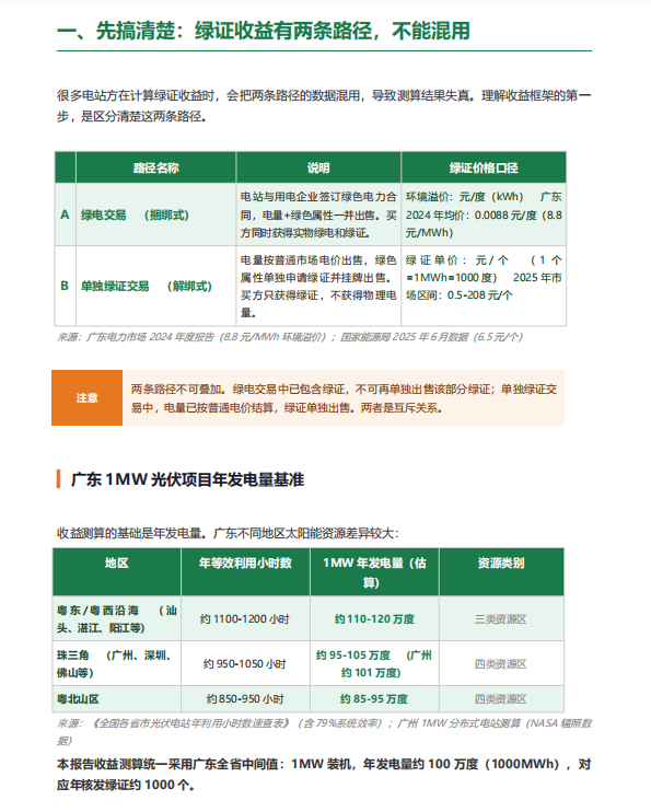
同样是1MW光伏项目,同样在广东,绿证一年能多赚的钱,从1500元到8000元,差距超过5倍。
决定你拿到哪一档的,不是装机规模,不是发电量,而是:你卖的是哪年的绿证、什么时候卖、卖给谁。
更重要的是——很多广东光伏电站,连绿证都还没申请。
索比光伏根据广东电力市场2024年度报告、国家能源局最新绿证价格数据,梳理了两条收益路径、三档价格情景,以及五个决定你能拿到哪档价格的关键因素。
以下为报告节选,完整版扫码获取
↓↓↓






4月21日,2026广东省新能源电力发展大会暨第十三届广东省光伏论坛将在广州举行。会议将围绕广东光伏面临的新形势,安排政策解读、市场分析、案例分享等环节,重点讨论新能源消纳、零碳园区建设、绿电交易实操、分布式光伏与储能配比等具体问题。
即刻扫码报名
会议小助手还将附送您会议现场大礼包!
↓↓↓

索比光伏网 https://news.solarbe.com/202603/27/50020823.html

