最近收到不少广东企业的私信,问题集中在三件事上:
"我们厂买了绿电,审计说碳排放还是不达标,为什么?"
"电站发的电能申请绿证吗?怎么申请?能卖多少钱?"
"CCER和绿证能互换吗?买一个就够了吗?"
这三个问题,背后都指向同一个认知盲区——绿电、绿证、CCER,到底有什么不同?
不搞清楚这三个概念,企业买错工具完不成合规目标,电站错过申请窗口损失额外收益,都是实实在在的钱。
我们根据国家发改委、国家能源局最新政策文件,结合广东电力市场官方数据,整理了这份《广东省绿电绿证CCER入门手册》。
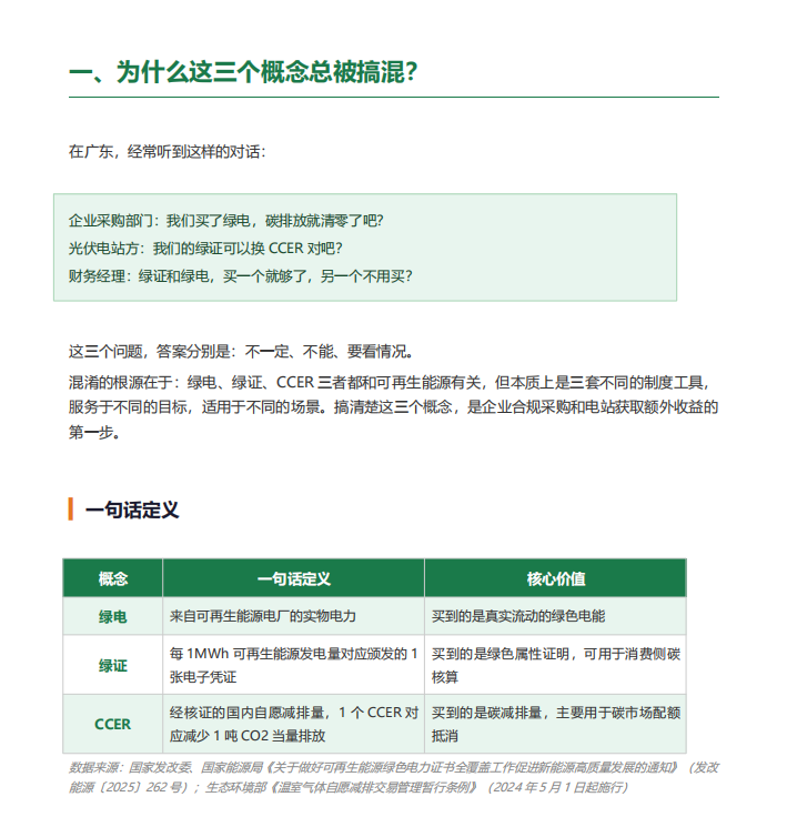
没有废话,一张表对比三个概念,四个场景对号入座,帮你五分钟内搞清楚该用哪个工具。
以下为报告节选,完整版扫码获取
↓↓↓




4月21日至22日,2026广东省新能源电力发展大会暨第十三届广东省光伏论坛将在广州举行。会议将围绕广东光伏面临的新形势,安排政策解读、市场分析、案例分享等环节,重点讨论新能源消纳、零碳园区建设、绿电交易实操、分布式光伏与储能配比等具体问题。
即刻扫码报名
会议小助手还将附送您会议现场大礼包!
↓↓↓

索比光伏网 https://news.solarbe.com/202603/13/50019631.html

