
文章介绍
基于碘化铅甲脒(FAPbI₃)的钙钛矿太阳能电池(PSCs)展现出接近肖克利-奎伊瑟(Shockley–Queisser)极限的理想带隙,然而,由氯化甲铵(MACl)添加剂引入的残留 MA⁺会在热/光应力下削弱其运行稳定性。
基于此,西湖大学王睿等人开发了一种无 MACl 前驱体的 α 相辅助反溶剂工艺,用于制备 α-FAPbI₃薄膜。该薄膜表现出增强的热稳定性与结构完整性,并通过多种表征手段予以系统验证。优化器件实现 26.1 % 的光电转换效率(PCE),位居倒置结构 FAPbI₃-PSCs 报道值前列,并在加速老化条件下保持持续稳定。该策略解决了 MA⁺诱导降解的瓶颈,为商业化高性能 PSCs 铺平道路。该论文近期以“Mitigating residual MA+ for stable FAPbI3 perovskite photovoltaics”为题发表在顶级期刊Nature Communications上。
图文信息

图 1 | 采用无 MACl 钙钛矿前驱体溶液直接构筑 α-FAPbI₃薄膜。A 利用无添加剂 FAPbI₃钙钛矿前驱体形成 α-FAPbI₃的示意图。B α-FAPbI₃相变势垒降低机理图。C 含 FASCN、MAI 与 MASCN 条件下FAPbI₃的形成能计算。D 未退火对照与目标 FAPbI₃薄膜的相变演化过程。E 退火过程中对照与目标 FAPbI₃薄膜的原位 XRD 图谱。

图 2 | 无 MA⁺残留的高质量 FAPbI₃薄膜。A 对照与目标 FAPbI₃薄膜的PL强度分布图。B 钙钛矿薄膜的定量光致发光量子产率(PLQY)。C 对照与目标 FAPbI₃器件的tDOS谱。D 退火后对照与目标 FAPbI₃薄膜中残留 MA⁺含量的定量测定。E 对照与目标 FAPbI₃薄膜的ToF-SIMS原始谱图。

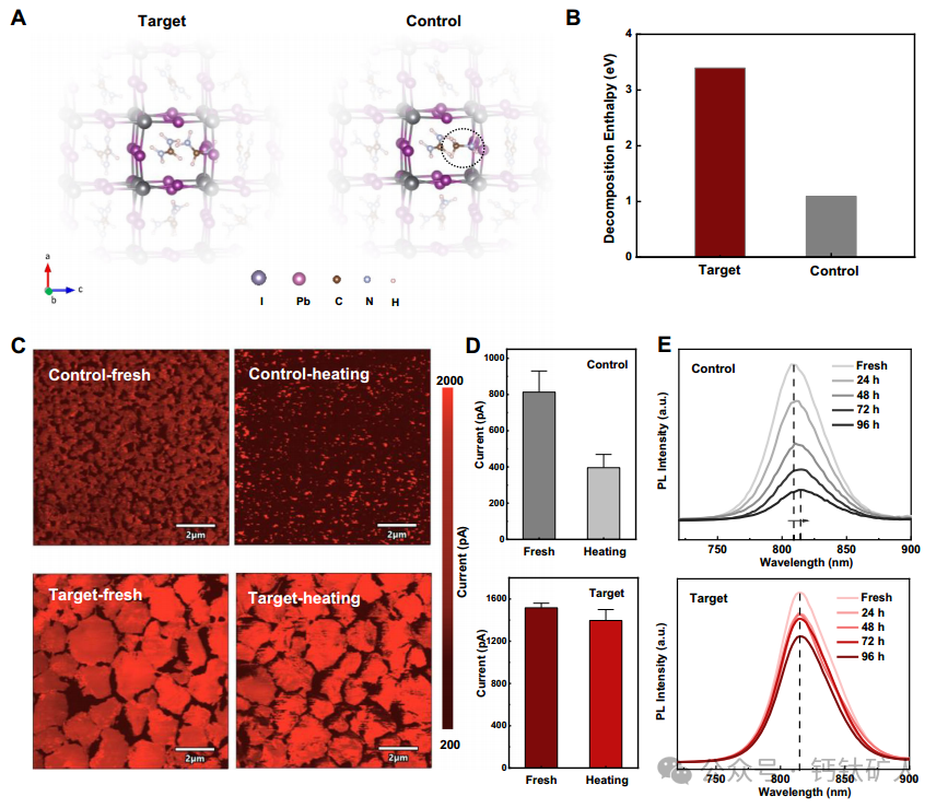
图 3 | 残留 MA⁺对 FAPbI₃薄膜稳定性的负面影响。A 纯FAPbI₃与含 5 mol% MA⁺残留的 FAPbI₃的理论模型。B 纯 FAPbI₃与含 5 mol% MA⁺残留的 FAPbI₃的分解焓。C 热应力前后对照与目标FAPbI₃薄膜的c-AFM图像。D 热应力前后对照与目标FAPbI₃薄膜表面电流信号的统计分布。E 连续加热条件下对照与目标 FAPbI₃薄膜的稳态PL光谱。

图 4 | FAPbI₃ PSCs 的光伏性能。A FAPbI₃ PSCs 的冠军 J–V 曲线。B 本文器件 PCE 与文献报道的 FAPbI₃倒置 PSCs 的对比,本文结果以红色圆点标出。C FAPbI₃ PSCs 的 PCE 统计分布。D FA₀.₉₅Cs₀.₀₅PbI₃ PSCs 的冠军 J–V 曲线。E FA₀.₈₅Cs₀.₁₅Pb(I₀.₈Br₀.₂)₃ PSCs 的冠军 J–V 曲线。F 有效面积 20.8 cm² 的冠军对照与目标钙钛矿组件的 J–V 曲线。

图 5 | FAPbI₃ PSCs 的长期运行稳定性。A 遵循ISOS-D-2 协议,于 85 °C/85 %RH 双重应力下 PCE 的演化。B 约 55 °C 连续一太阳光照下,对照与目标 PSCs 的最大功率点(MPP)追踪;器件初始 PCE 分别为 21.3 %(对照)与24.5 %(目标)。C、D 分别为对照与目标老化器件的截面 HAADF 图像及 EDX 面分布。E、F 分别为对照与目标老化器件截面样品的 EDS 线扫描。
总之,作者等人通过构建“α 相定向反溶剂”策略,在钙钛矿光伏领域实现关键突破:以无 MACl 前驱体溶液直接制备高质量、低 MA⁺残留的 α-FAPbI₃薄膜。系统研究无可辩驳地证实,残留 MA⁺阳离子会同时劣化 FAPbI₃ PSCs 的光电特性与运行稳定性,诱导带隙漂移并在热-光耦合应力下加速降解。将 MASCN 引入反溶剂体系可策略性地规避上述局限,一方面促成纯相 α-FAPbI₃的直接生成,另一方面确保 MA⁺的完全清除。基于此,倒置结构 FAPbI₃ PSCs 实现 26.1 % 的光电转换效率(认证值 26.08 %),20.8 cm² 大面积模组亦达到 22.1 % 的孔径效率,且在加速老化测试中展现出显著增强的耐久性。
器件制备
器件结构:
ITO/SAM/Al₂O₃/FAPbI₃/OAmI/LiF/C₆₀/BCP/Ag
1.洗干净的ITO玻璃,臭氧处理25 min,0.6 mg/mL Py3的乙醇/DMF(3:1)溶液,1000 rpm 10 s+3000 rpm 40 s 旋涂,120 °C 退火10 min;Al₂O₃分散液 3000 rpm 40 s 旋涂,110 °C 退火 10 min;
2. 1.7 M FAPbI₃(将FAI 与 5 mol % 过量PbI₂ 溶于 1 mL DMF/NMP/DMSO(4:1:1)混合溶剂),过滤后,1000 rpm 3 s + 5000 rpm 60 s 旋涂,第2段旋涂至45 s时300 µL MASCN的乙酸乙酯(EA)反相,90°C退火1 min+150°C退火10 min;
3.OAmI/IPA 溶液钝化;
4. 蒸镀0.8 nm LiF、40 nm C₆₀、6 nm BCP、120 nm Ag;120 nm MgF₂减反层。
文章信息
Zhao, K., Yao, L., Değer, C. et al. Mitigating residual MA+ for stable FAPbI3 perovskite photovoltaics. Nat Commun 16, 10074 (2025). https://doi.org/10.1038/s41467-025-65045-y
DOI:10.1038/s41467-025-65045-y
索比光伏网 https://news.solarbe.com/202511/20/50013033.html

