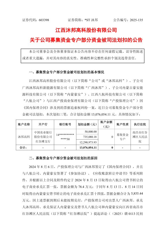
11月10日,*ST沐邦(603398.SH)公告显示,因票据追索权纠纷,公司募集资金专用账户再遭司法划扣1308万元。至此,其募集资金专户累计被划扣达2.54亿元,剩余余额仅2.85万元。
纠纷源于2024年8月的保理合同。江西产投保理受让*ST沐邦子公司合计5933.84万元电子商业承兑汇票,票据到期未兑付引发诉讼。虽达成调解,但*ST沐邦未履约,法院于10月下发执行通知后实施划扣。
前身为邦宝益智的*ST沐邦转型后,曾规划270亿元光伏项目矩阵,核心项目投资达162亿元。但行业产能过剩与技术迭代双重冲击下,其p型硅片为主的产能遭遇n型替代浪潮——中国光伏行业协会数据显示,2024年底n型硅片市场占比达72.5%,p型仅余27.5%。
*ST沐邦40亿元投建的山西忻州16GW N型硅棒项目已完成70%主体工程,预计年产值50亿元。但资金链承压,安义、鄂州等项目已终止,剩余项目推进艰难。2025年前三季度,*ST沐邦营收2.27亿元同比降9.48%,净亏损3.56亿元,硅片与玩具两大主业双双亏损。
此外,公司实际控制人廖志远也遭遇了监管风波。2025年9月,他收到了中国证监会下发的《立案告知书》,被立案调查的原因是涉嫌未按规定披露非经营性资金往来。与此同时,公司管理层亦动荡不安。2025年9月,公司副总经理李汉诚、唐春明和财务总监汤晓春均因个人原因辞职。10月24日,公司副总经理兼董事会秘书刘毅也向公司提交了辞职报告。
募集资金近乎清零、业绩持续巨亏、管理层动荡,*ST沐邦能否突围,仍待观察。


索比光伏网 https://news.solarbe.com/202511/13/50012533.html

