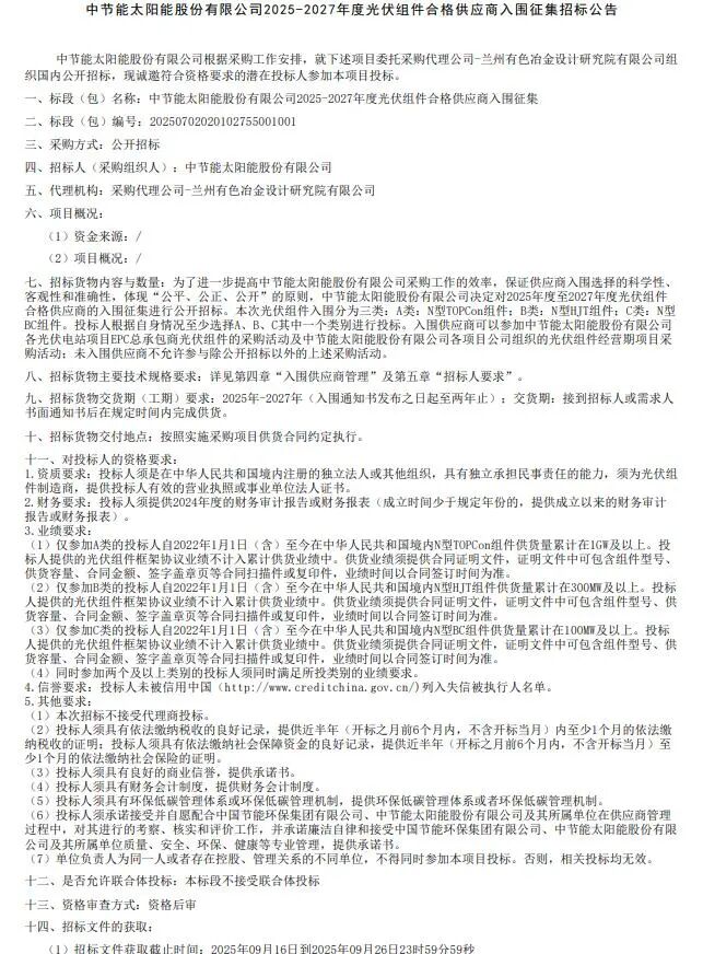
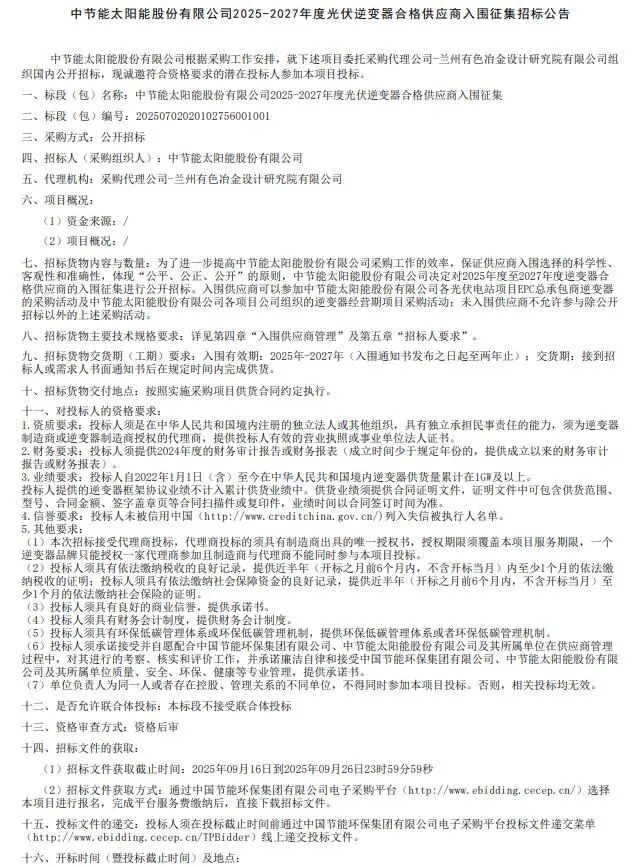
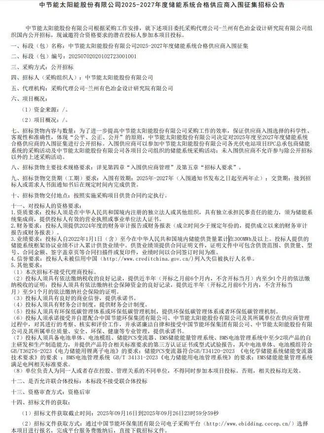
9月16日,中节能太阳能股份有限公司2025-2027年度光伏组件、光伏逆变器、光伏支架、储能系统合格供应商入围征集招标公告。招标货物交货期在2025年-2027年,要求接到招标人或需求人书面通知书后在规定时间内完成供货。
其中,光伏组件入围分为三类:A类:N型TOPCon组件;B类:N型HJT组件;C类:N型BC组件。投标人根据自身情况至少选择A、B、C其中一个类别进行投标。入围供应商可以参加中节能太阳能股份有限公司各光伏电站项目EPC总承包商光伏组件的采购活动及中节能太阳能股份有限公司各项目公司组织的光伏组件经营期项目采购活动;未入围供应商不允许参与除公开招标以外的上述采购活动。
逆变器入围供应商可以参加中节能太阳能股份有限公司各光伏电站项目EPC总承包商逆变器的采购活动及中节能太阳能股份有限公司各项目公司组织的逆变器经营期项目采购活动;未入围供应商不允许参与除公开招标以外的上述采购活动。
光伏支架入围分为三类:A类:常规支架;B类:跟踪支架;C类:柔性支架。投标人根据自身情况至少选择A、B、C其中一个类别进行投标。入围供应商可以参加中节能太阳能股份有限公司各光伏电站项目EPC总承包商光伏支架的采购活动及中节能太阳能股份有限公司各项目公司组织的光伏支架经营期项目采购活动;未入围供应商不允许参与除公开招标以外的上述采购活动。
储能系统入围供应商可以参加中节能太阳能股份有限公司各光伏电站项目EPC总承包商储能系统的采购活动及中节能太阳能股份有限公司各项目公司组织的储能系统采购活动;未入围供应商不允许参与除公开招标以外的上述采购活动。
█招标原文如下:








索比光伏网 https://news.solarbe.com/202509/18/50008882.html

