9月5日,北京市发改委发布《北京市深化新能源上网电价市场化改革工作实施方案(征求意见稿)》,要点如下:
一、存量项目
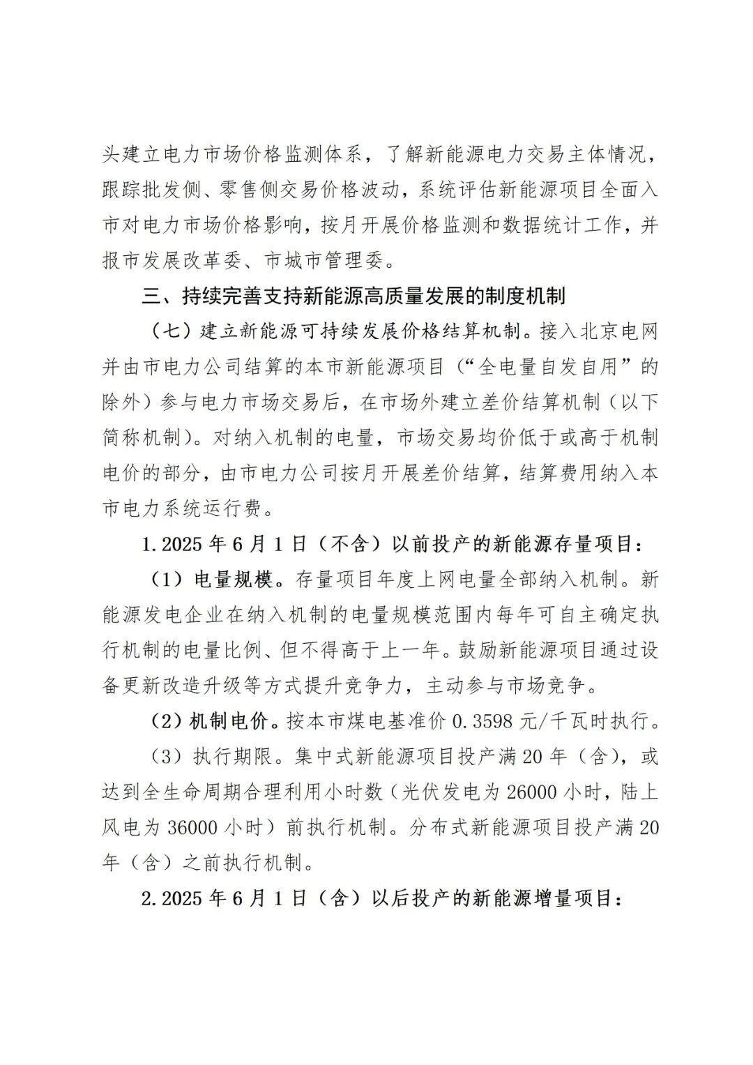
2025年6月1日(不含)前并网容量未达到核准(备案)容量的新能源项目,原则上视作存量项目,2025年6月1日(不含)前已并网容量部分对应的上网电量纳入机制,后续并网容量对应的上网电量不再纳入机制。
1、机制电量:年度上网电量全部纳入机制。
2、机制电价:按本市煤电基准价0.3598元/千瓦时执行。
3、执行期限:集中式新能源项目投产满20年(含),或达到全生命周期合理利用小时数(光伏发电为26000小时,陆上风电为36000小时)前执行机制。分布式新能源项目投产满20年(含)之前执行机制。
二、增量项目
1、机制电量
2025年新增纳入机制电量规模结合2024年同期投产的新能源项目年度上网电量规模和可再生能源发展规划需要确定。
单个项目申报电量规模上限按照预计年上网电量的一定比例确定。本市光伏发电年度平均发电利用小时为1450小时,风电年度平均发电利用小时为2000小时,厂用电率为3%;比例原则上逐年递减。
2、机制电价
由每年已投产和未来12个月内投产、且未纳入过机制执行范围的新能源项目自愿参与竞价形成。
单个项目申报价格不得高于竞价上限,竞价上限不高于本市煤电基准价。
3、执行期限
按照当年同类项目回收初始投资的平均期限确定,原则上不高于12年。
三、取消强制配储
2025年2月5日后不得将配置储能作为新建新能源项目核准、并网、上网等前置条件,2025年2月5日前已完成核准的新能源配储项目仍按核准文件执行。
下为原文:

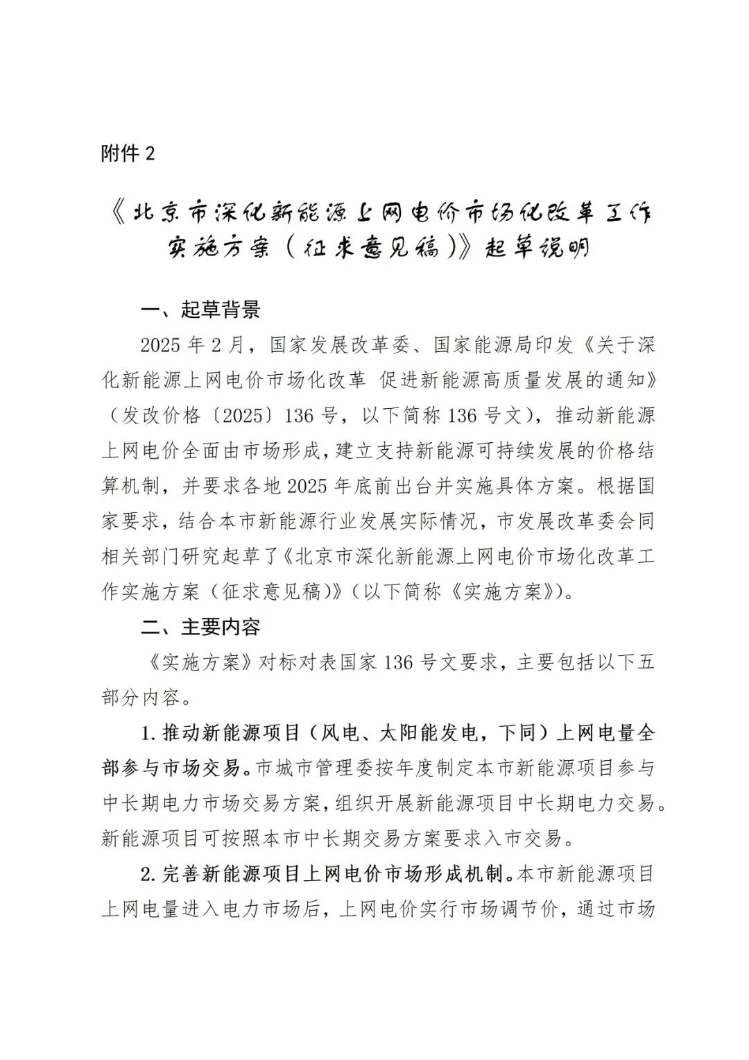
为贯彻落实国家发展改革委、国家能源局《关于深化新能源上网电价市场化改革 促进新能源高质量发展的通知》(发改价格〔2025〕136号)要求,推进新能源上网电价市场化改革工作,结合本市实际情况,市发展改革委会同有关部门研究起草了《北京市深化新能源上网电价市场化改革工作实施方案(征求意见稿)》,现向社会公开征求意见,欢迎社会各界提出意见建议。
公开征集意见时间为:2025年9月5日至10月4日。
意见反馈渠道如下:
1.电子邮箱:jgc@fgw.beijing.gov.cn
2.通讯地址:北京市通州区运河东大街55号院北京市发展和改革委员会价格管理处(请在信封上注明“意见征集”字样)
3.电话:010-55590405
4.传真:010-55590845
5.登录北京市人民政府网站(https://www.beijing.gov.cn),在“政民互动”版块下的“政策性文件意见征集”专栏中提出意见。
附件:1.《北京市深化新能源上网电价市场化改革工作实施方案(征求意见稿)》
2.《北京市深化新能源上网电价市场化改革工作实施方案(征求意见稿)》起草说明
北京市发展和改革委员会
2025年9月5日
附件:1.《北京市深化新能源上网电价市场化改革工作实施方案(征求意见稿)》
2.《北京市深化新能源上网电价市场化改革工作实施方案(征求意见稿)》起草说明











索比光伏网 https://news.solarbe.com/202509/08/50007935.html

