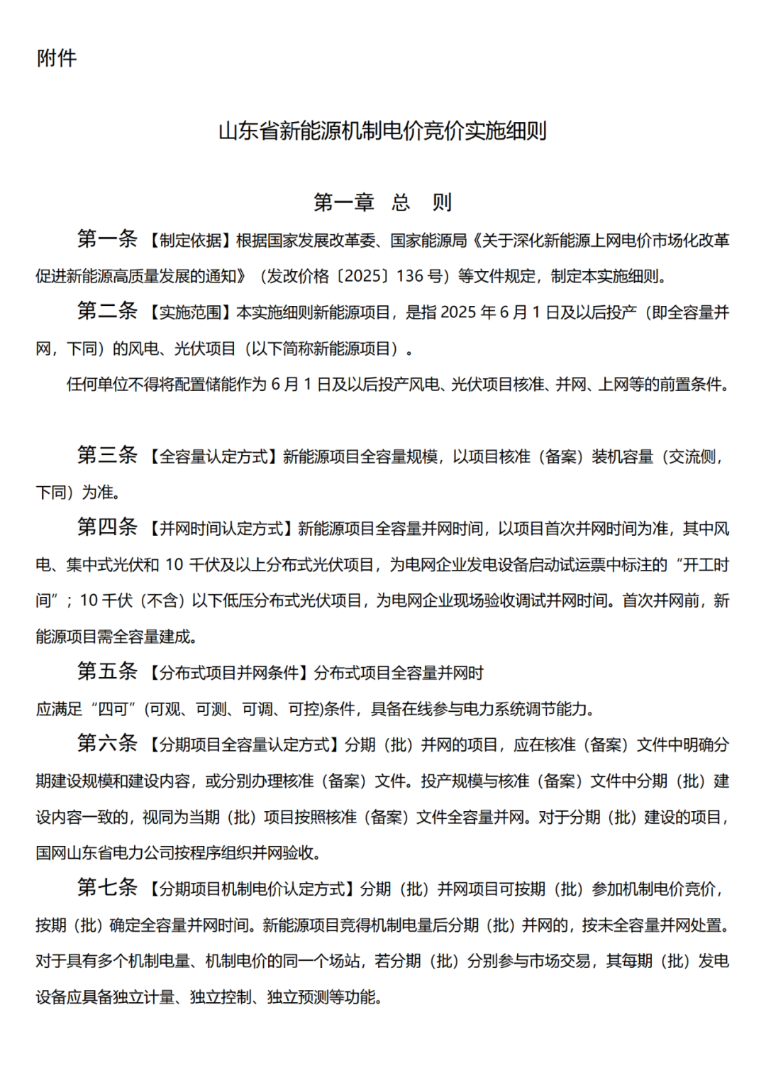
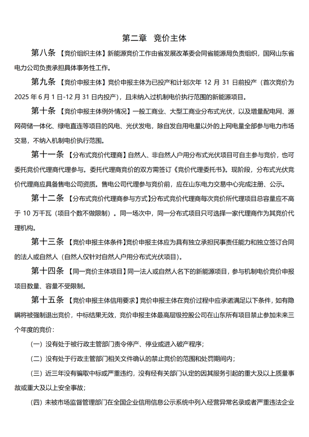
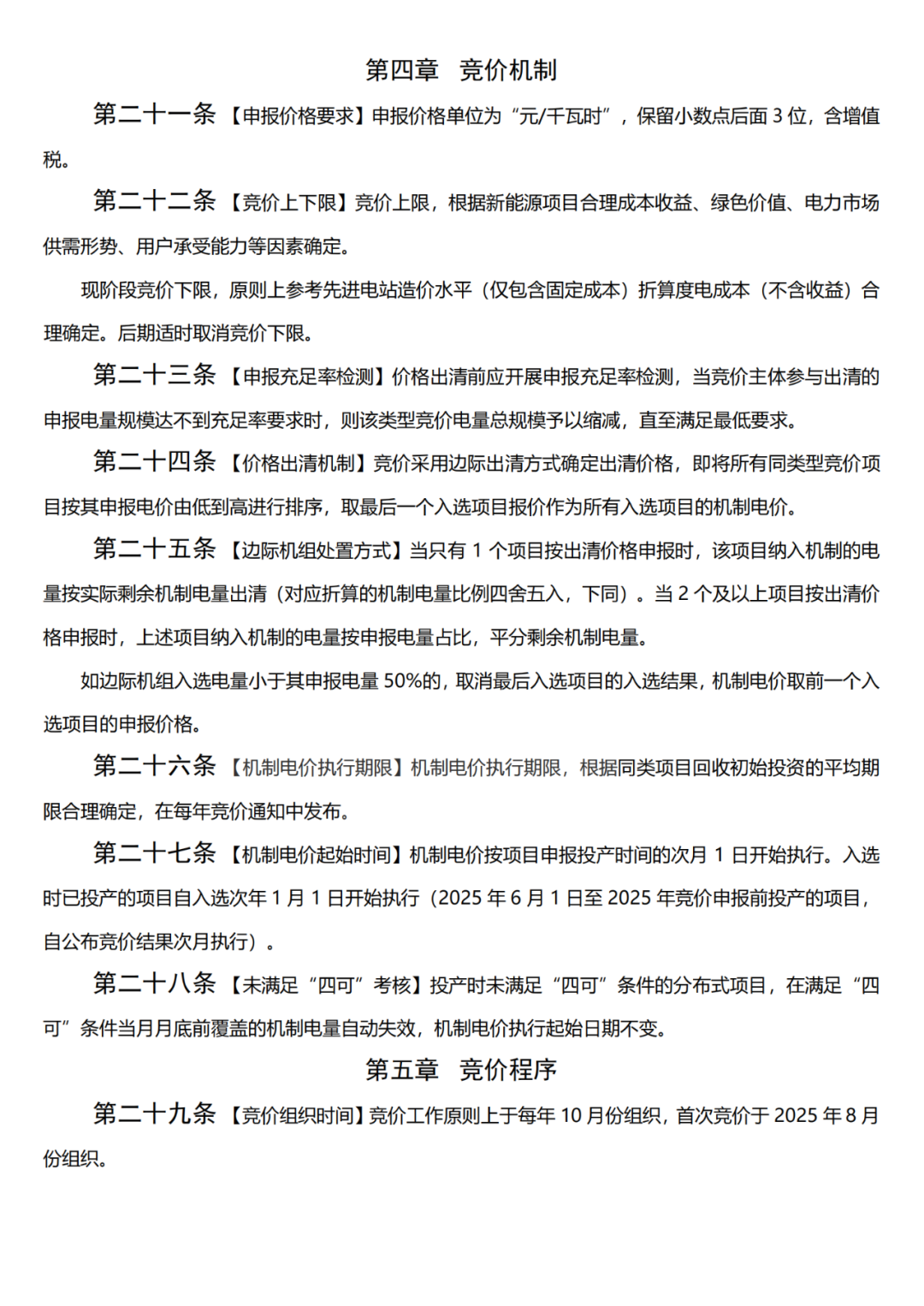
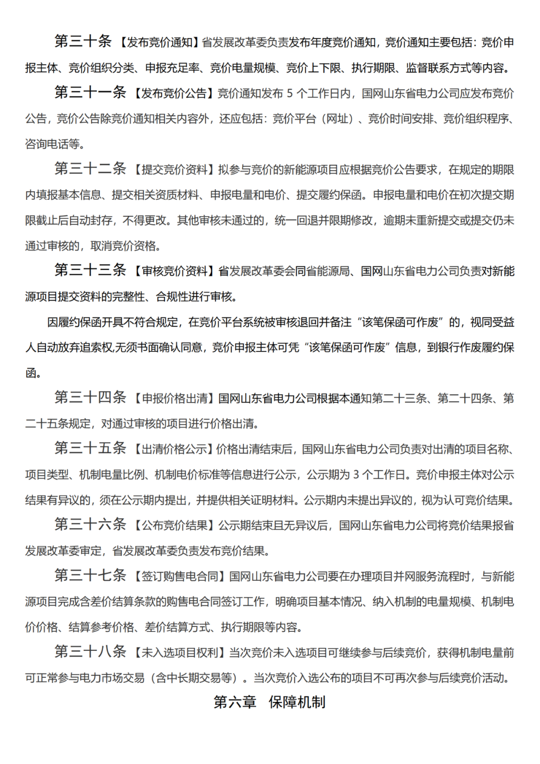
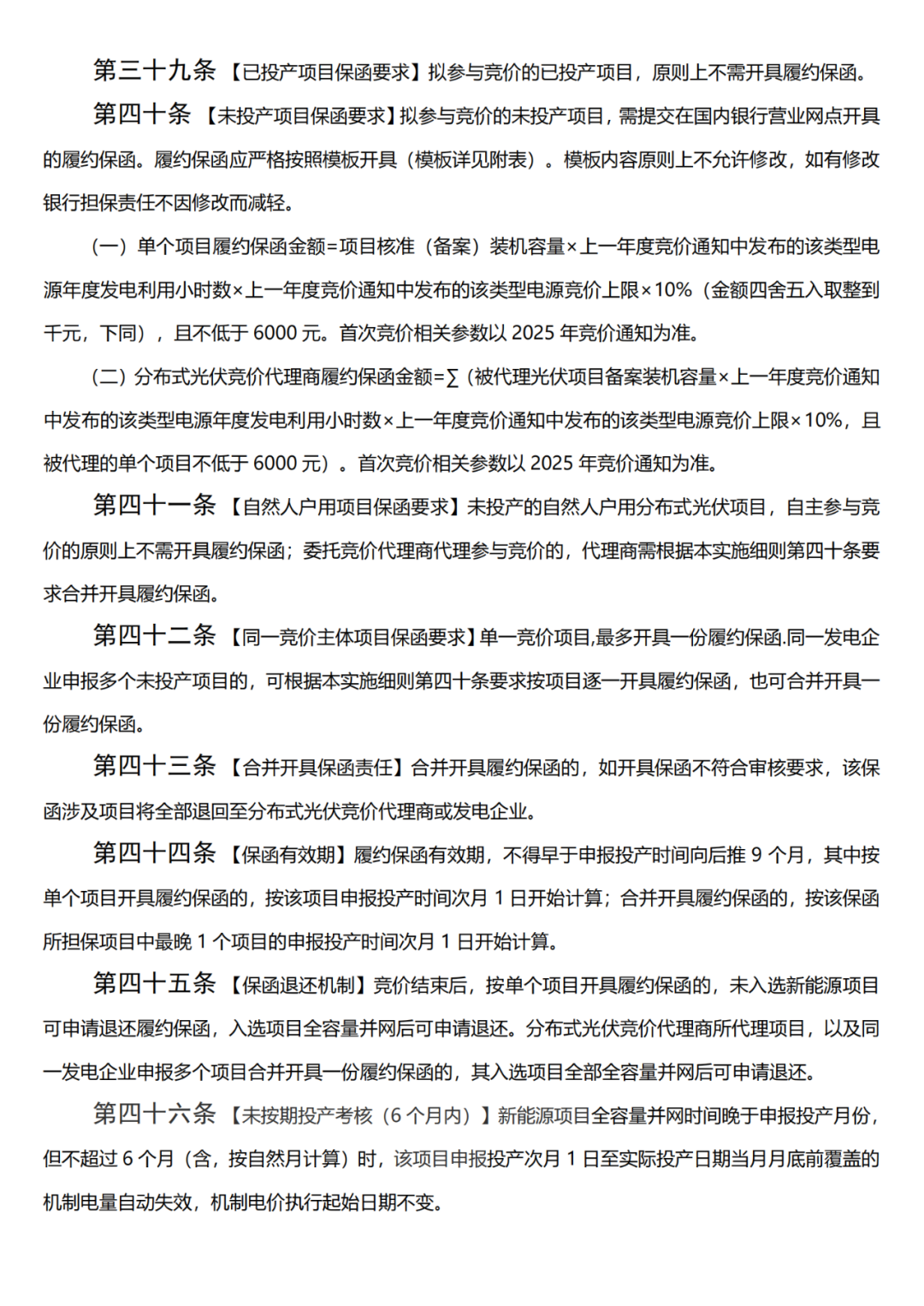
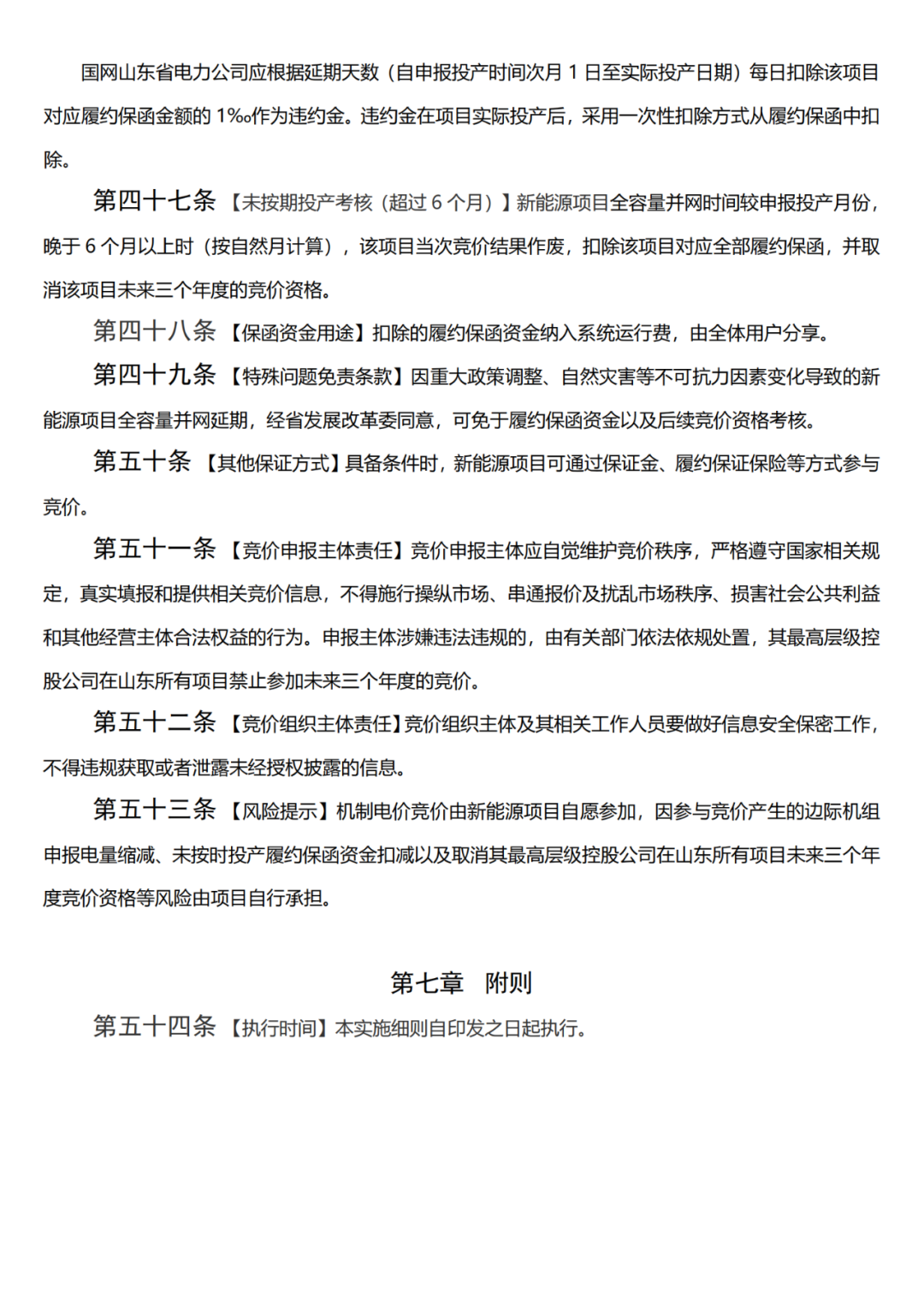
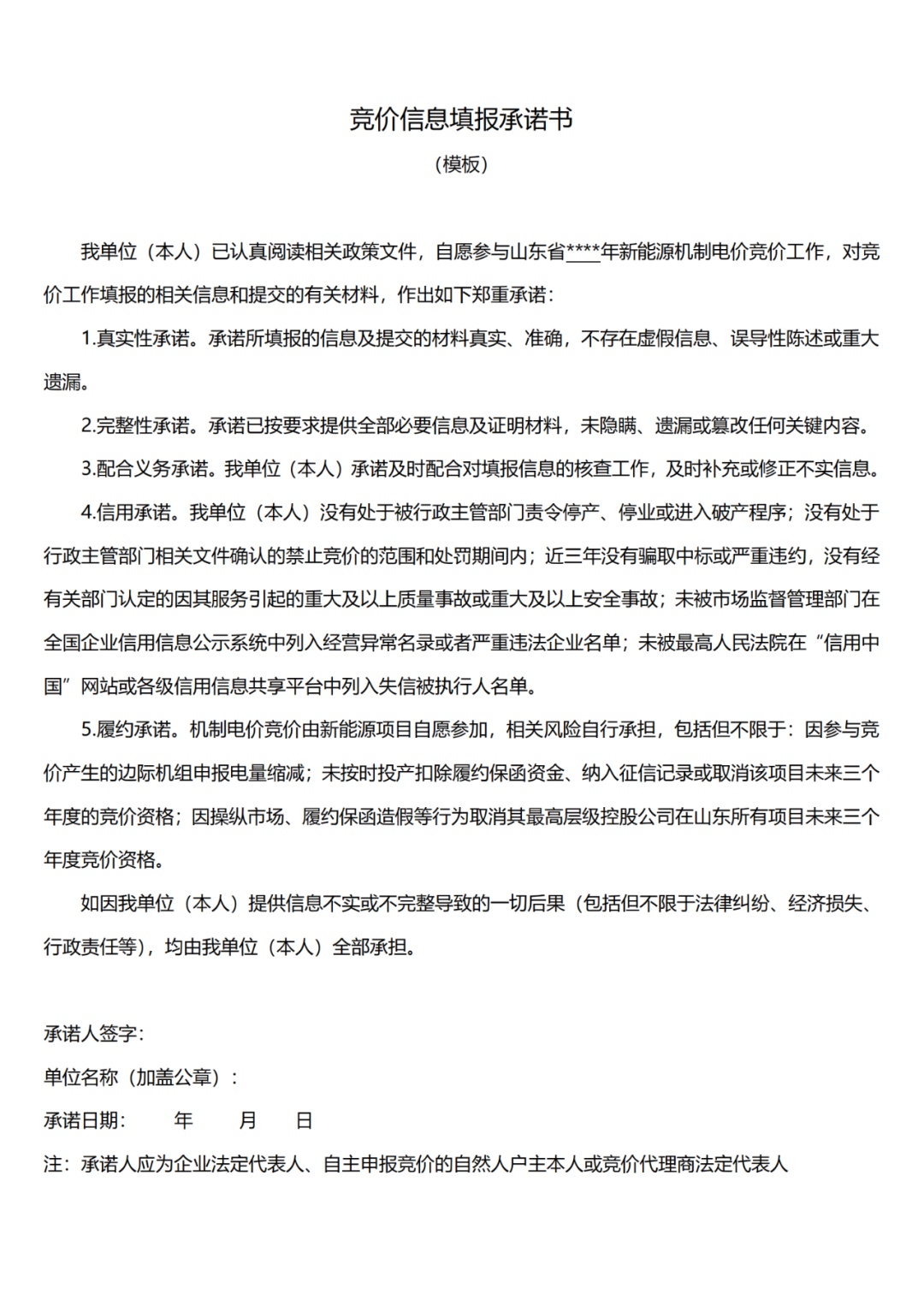
8月1日,山东省发改委发布关于公开征求《山东省新能源机制电价竞价实施细则(征求意见稿)》意见的通知,再次对新能源项目并网、申报条件进行规定。文件提出,一般工商业、大型工商业分布式光伏,以及增量配电网、源网荷储一体化、绿电直连等项目的风电、光伏发电,除自发自用电量以外的上网电量全部参与电力市场交易,不纳入机制电价执行范围。
文件强调,任何单位不得将配置储能作为6月1日及以后投产风电、光伏项目核准、并网、上网等的前置条件。
同时,新增分布式项目并网条件:分布式项目全容量并网时应满足“四可”(可观、可测、可调、可控)条件,具备在线参与电力系统调节能力。投产时未满足“四可”条件的分布式项目,在满足“四可”条件当月月底前覆盖的机制电量自动失效,机制电价执行起始日期不变。
原文如下:

为贯彻落实国家发展改革委、国家能源局《关于深化新能源上网电价市场化改革 促进新能源高质量发展的通知》(发改价格〔2025〕136号)相关要求,结合我省实际,省发展改革委起草了《山东省新能源机制电价竞价实施细则(征求意见稿)》,现向社会公开征求意见。
为尽快落实发改价格〔2025〕136号文增量项目竞价有关要求,推动2025年6月1日—12月31日期间投产的新能源增量项目机制电价自愿参与竞价形成,此次征求意见时间为2025年7月28日至2025年8月5日。公众可通过以下途径以书面形式反馈:
1.通过电子邮件方式发送至shihuanan@shandong.cn
2.通过信函方式邮寄至:济南市历下区省府前街1号山东省发展改革委价格处(邮编:250011)
电子邮件或信函请注明“《山东省新能源机制电价竞价实施细则》意见建议”字样。
联系电话:0531-51785702
山东省发展和改革委员会
2025年7月28日













索比光伏网 https://news.solarbe.com/202508/5/50005456.html

