近日,安徽省工业和信息化厅就关于公开征求《安徽省制造业中试平台建设实施方案(2025-2027年)(征求意见稿)》意见发布公告。在新能源领域,围绕先进光伏、新型储能、氢氨能等重点领域,聚焦钙钛矿及叠层电池、光伏建筑一体化、高效电解制氢、低温低压氢氨醇转化等关键技术突破,建设若干具有行业引领性的中试平台,开展关键材料性能优化、核心部件可靠性验证及系统集成工艺放大测试,加快推进长寿命储能系统、高密度氢能储运装备等技术的工程化验证与产业化应用。

近日,安徽省工业和信息化厅就关于公开征求《安徽省制造业中试平台建设实施方案(2025-2027年)(征求意见稿)》意见发布公告。在新能源领域,围绕先进光伏、新型储能、氢氨能等重点领域,聚焦钙钛矿及叠层电池、光伏建筑一体化、高效电解制氢、低温低压氢氨醇转化等关键技术突破,建设若干具有行业引领性的中试平台,开展关键材料性能优化、核心部件可靠性验证及系统集成工艺放大测试,加快推进长寿命储能系统、高密度氢能储运装备等技术的工程化验证与产业化应用。
附件1
安徽省制造业中试平台建设实施方案
(2025-2027年)(征求意见稿)
中试是把处在试制阶段的新产品转化到生产过程的过渡性试验,是科技成果产业化的关键环节。“十四五”以来,我省日益重视和加强制造业中试平台建设,但在统筹布局、服务供给、要素保障等方面仍存在短板弱项,难以满足制造业高质量发展的现实需求。为深入贯彻落实工业和信息化部、国家发展改革委《制造业中试创新发展实施意见》(工信部联科〔2024〕11号),提升中试对我省现代化产业体系的支撑保障能力,制定本实施方案。
一、建设目标
坚持“市场主导、政府引导、需求牵引、开放共享”原则,聚焦我省重点产业领域,统筹中试平台布局,到2027年,建成功能齐全、开放共享、特色鲜明的省级制造业中试平台30家左右,在优势产业领域争创国家级中试平台,形成布局合理、机制灵活、可持续发展的中试服务体系,中试平台对重点产业技术成果工程化突破和产业化应用的支撑保障作用明显增强。
二、布局重点
深化“一链一策”研究,锚定重点产业及产业链关键环节,以产业需求为导向,合理布局建设中试平台,加快创新成果向新质生产力转化。
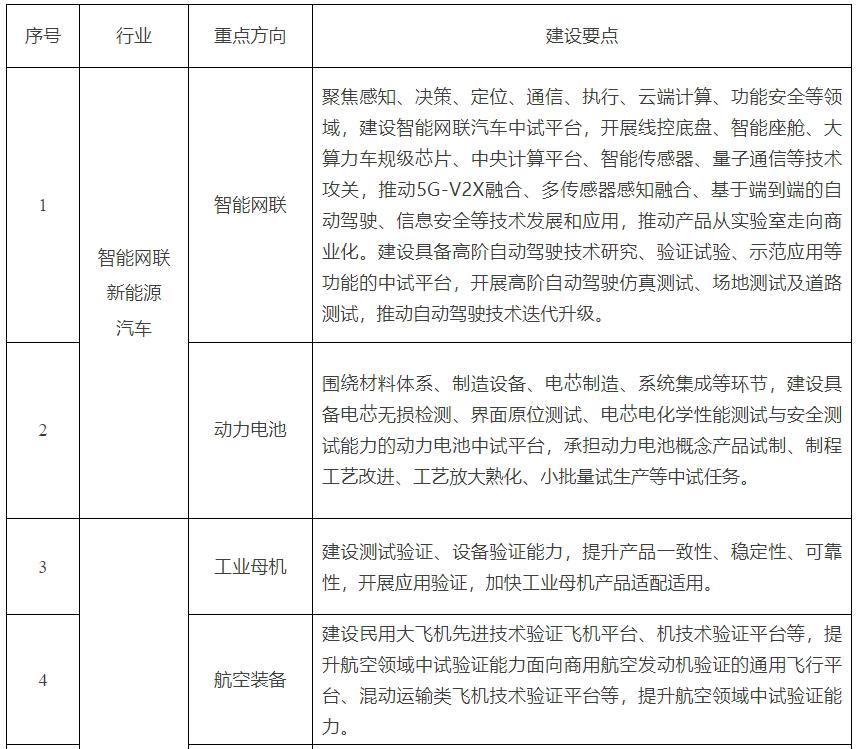
(一)智能网联新能源汽车。围绕固态电池、钠离子电池等新型动力电池技术,基于线控转向、电控悬架和多域融合控制的下一代智能底盘平台,融合高精度雷达感知、车路云协同通信与智驾AI决策的高阶智驾系统,以及分布式推进、气动减阻与低空智能驾驶等飞行汽车前瞻技术,建设具备开发设计、功能验证、安全测试与场景模拟等核心功能的中试平台。
(二)装备制造。围绕工业母机、航空装备、机器人、高端仪器仪表、医疗装备等重点领域,建设覆盖整机装备、核心系统及关键零部件的试验验证平台,全面提升测试评价、适配验证及极端环境试验等服务供给能力。紧贴现场工况,聚焦高温、低温、超高压、大流量、多相流、能效评价等测试,建设石化通用设备中试平台;聚焦火灾探测与扑救、巨灾环境和水污染监测溯源与治理等测试试验,建设安全应急装备中试平台;聚焦高效节能、污染治理、资源循环利用等技术瓶颈突破,建设节能环保装备中试平台。
(三)新一代信息技术。集成电路领域聚焦芯片设计、特色工艺、先进封装等建设中试平台。新型显示领域聚焦显示材料验证、装备测试评估以及液晶、柔性AMOLED、Mini/Micro
LED、硅基OLED等新型显示技术的产业化应用建设中试平台。智能终端领域聚焦笔记本电脑、服务器、可穿戴设备、视听电子、车载电子等重点产品,加强中试平台建设。基础软件和工业软件领域围绕应用验证、测试管理、缺陷跟踪、代码分析、环境适配等关键环节建设中试平台。
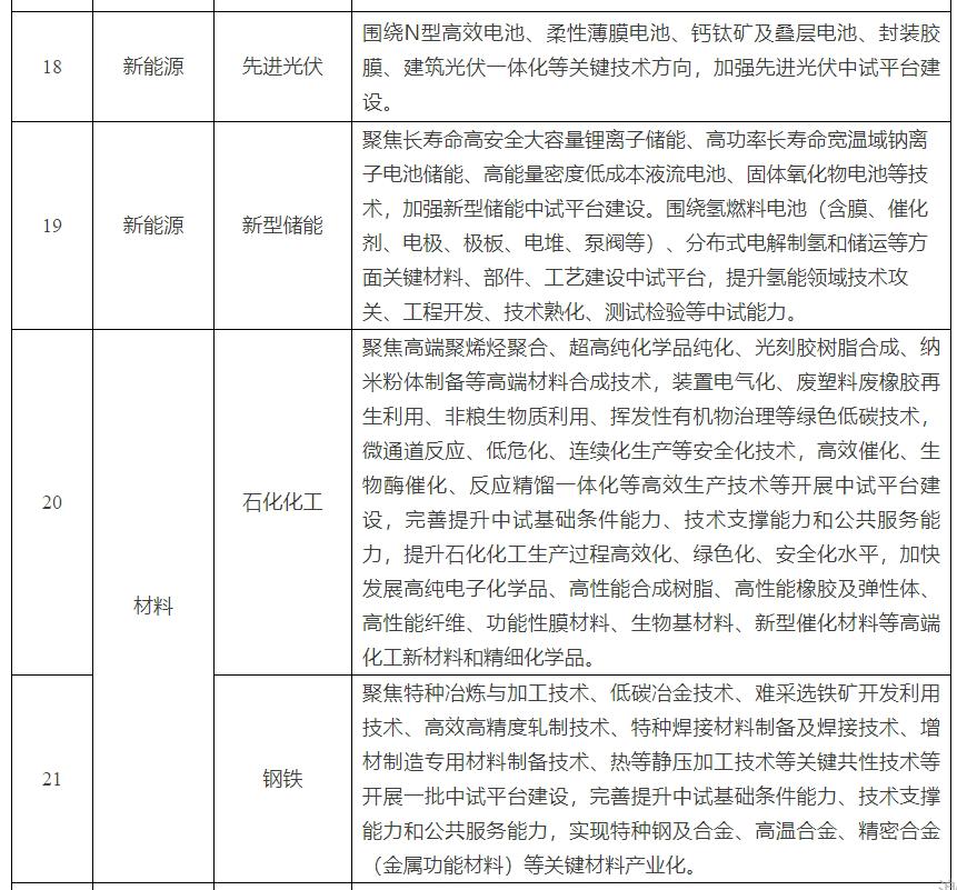
(四)新能源。围绕先进光伏、新型储能、氢氨能等重点领域,聚焦钙钛矿及叠层电池、光伏建筑一体化、高效电解制氢、低温低压氢氨醇转化等关键技术突破,建设若干具有行业引领性的中试平台,开展关键材料性能优化、核心部件可靠性验证及系统集成工艺放大测试,加快推进长寿命储能系统、高密度氢能储运装备等技术的工程化验证与产业化应用。
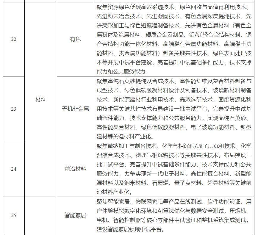
(五)材料。围绕石化化工、钢铁、有色金属、无机非金属和前沿材料等重点产业,聚焦关键基础材料补短板和前沿新材料创新,加强高水平中试平台建设,突破材料成分设计、工艺优化、性能调控等关键共性技术,强化技术筛选评估、工艺验证与放大、工程化技术开发等核心能力建设,形成可产业化的完整工艺包和成套装备解决方案。
(六)消费品。智能家居领域建设整机及核心零部件功能测试和用户体验验证中试平台,提升产品高端化、智能化、绿色化水平;生物医药领域加快布局基因治疗、细胞药物等中试平台,推广CRO(合同研发外包)/CDMO(合同研发生产外包)模式,为创新药企提供从研发到生产的全链条服务;纺织领域加强建设新型纤维材料、绿色印染技术中试平台;食品工业领域重点加强功能性食品研发、新型加工工艺验证和食品安全检测等中试平台。
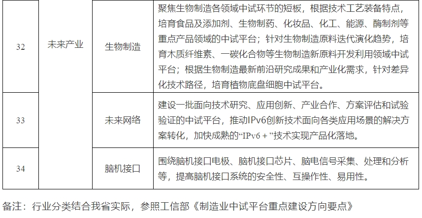
(七)未来产业。围绕量子科技、通用智能、空天信息、人形机器人、生物制造、未来网络等未来产业领域,建设专业化的中试平台,突破量子通信、计算与精密测量验证、通用大模型应用测试、空天探测和在轨服务、人形机器人运动控制与交互验证、生物制造工艺放大、未来网络协议测试等关键环节,构建专业化验证体系、缩短中试熟化周期、开放共享试验场景,加速前沿技术产业化进程。
三、建设模式
推动中试服务平台体系建设,引导企业、高校院所、专业机构等主体新建产业链、专业化、综合性中试平台,支持已建成运行的各类创新平台或中试平台进一步提升中试服务能力和运行管理水平。
——企业自主建设运营。支持龙头企业建设产业链中试平台,面向中小企业开放中试场地和设备,带动技术验证、产品测试、工艺流程优化等中试服务能力提升,与产业链上下游企业共同制定中试技术规则和标准,解决行业中试共性难题。支持采用市场化运营模式,建设功能明确、管理高效、服务专业的开放式中试平台,提升全链条服务能力。
——高校院所成果转化。支持高校和科研院所聚焦产业共性技术需求,建设专业化中试平台,重点强化科技成果的工程化验证和熟化能力,推动实验室成果向产业化应用转化。鼓励通过技术入股、独立法人运作等市场化方式建设中试平台,探索技术作价入股、产品收益分成等可持续运营模式,促进创新链与产业链深度融合,提升成果转化效率和市场化水平。
——政府投资公共服务。支持采取政府投资、社会主体运营,或政府投资专业机构能力建设等方式,在先进制造业集群、特色产业集群、高新区、工业园区等区域内布局建设技术领先的综合性中试公共服务平台和特色鲜明、优势突出的专业化中试公共服务平台,全方位支撑产业发展,满足企业多样化需求。
——多元主体联合共建。支持两个及以上的政产学研用等主体联合共建中试平台,优势互补建设服务能力,促进成果落地产业化应用。支持中试平台运营主体、成果所有人、金融资本等,探索共同出资分担中试费用等机制,明确各方的投入、知识产权归属和转化收益分配比例份额,实现利益共享、风险共担。
四、建设任务
围绕重点产业及产业链创新需求,着力构建基础配套完善、技术支撑有力、成果转化高效、公共服务优质的中试平台体系,推动产业链协同创新。
(一)完善基础配套能力。支持各类主体建设专业化中试线和多功能试验场地,配备工艺验证、样品试制、批量试产等关键环节所需的智能化试验设备、精密测试仪器及配套工业软件。同步推进中试平台数字化升级,深化数字孪生、机器视觉等数智技术在工艺优化、质量检测、设备运维等环节的创新应用,完善安全防护、环保处理等配套设施建设。
(二)夯实技术支撑能力。支持中试平台承担国家和省级科技攻关计划项目,聚焦产业关键共性技术需求,联合产业链上下游企业、高校及科研院所组建创新联合体,突破极端工况模拟、可靠性验证、多物理场仿真、智能检测等核心技术瓶颈。推进工艺放大、系统集成等工程化技术研发,加快国产化高精度测试仪器、专用试验装备等核心设备的自主研制。
(三)提升成果转化能力。支持中试平台联合科技服务机构开展市场需求对接,挖掘具有产业化潜力的科研成果,通过技术成果转让、中试服务作价入股、创新股权激励机制、投融资对接服务等方式推动中试成果产业化。支持各类建设主体为新技术、新产品、新模式应用搭建试验环境、应用验证场景,促进技术迭代升级,推动创新产品应用和价值提升。
(四)拓展公共服务能力。面向中小企业创新需求,推动中试平台提供工程开发、技术熟化、工艺创新、样品试制、设备验证、试验检测等专业化公共服务。拓展技术成果转化、企业孵化培育、投融资对接、设备共享租赁、产业咨询与人才培训等市场化服务。鼓励龙头企业、国有企业、高校院所等开放共享自建自用的中试设施设备、试验环境、应用场景,积极融入长三角综合性中试服务平台体系。
五、保障措施
(一)加强组织领导。发挥省制造强省建设领导小组统筹协调作用,加强部门协同、省市联动,科学规划中试平台建设,协调解决中试平台及产线项目在规划选址、用地审批、环评安评等环节的突出问题。
(二)加强要素保障。统筹制造强省建设政策资金,支持制造业中试平台开展设备更新和数字化改造。支持平台引育懂产品、懂制造、懂试验、懂设备、懂安全的复合型人才和善于解决复杂工程问题的卓越工程师。引导产业投资基金、社会资本参与中试平台建设运营,推动金融机构创新“中试险”、“研发贷”等金融产品。
(三)加强运行管理。发布省制造业中试平台重点培育清单,开展绩效评估,实施动态管理。推动平台建立标准化试验流程和管理规范,加快与国家标准和国际标准对接融合。
附件
安徽省制造业中试平台重点建设方向







索比光伏网 https://news.solarbe.com/202507/31/50005085.html

