7月17日,四川发布《四川电力现货规则体系 V1.0征求意见稿 )》的函,函件显示:
为进一步向零售用户传导市场改革红利,初期考虑设置售电公司零售侧超额收益回收。在月度结算时,对于各售电公司年度累计批零价差超出批零价差基准的部分进行零售市场超额收益回收。
售电公司每月预回收,若年底时售电公司年度累计批零价差未超批零价差基准时,则将回收费用返还至售电公司。批零价差基准暂定为5 元/兆瓦时,可视情况由省级政府价格主管部门进行调整。
涉及新能源的主要内容见下。
参与方式方面
分布式新能源满足“可观、可测、可调、可控”条件的可以“报量报价”的方式参与现货市场;暂不具备条件的以“不报量不报价”的方式参与现货市场,作为现货市场价格接受者。
独立储能以“报量报价”的方式参与现货市场,暂不具备实时出清条件时,实时市场原则上按照日前出清结果执行,调度机构可根据电网实际需求调整充放电计划,充放电价格按实时市场价格执行。
虚拟电厂自主选择以“报量报价”或“报量不报价”的方式参与现货市场。暂不具备实时出清条件时,实时市场原则上按照日前出清结果执行。条件具备时,调度机构可根据电网实际需求调整发用电计划,发用电价格按实时市场价格执行。聚合资源汇集于同一220 千伏电压等级母线下的虚拟电厂,以单一计划单元参与市场;聚合资源汇集于多个220 千伏电压等级母线下的虚拟电厂,需根据汇集的220 千伏电压等级母线拆分为多个计划单元参与市场。初期,虚拟电厂计划单元应按发电侧、用电侧资源分别聚合形成发电类虚拟电厂计划单元、负荷类虚拟电厂计划单元(计划单元与交易单元一致,下同),发电类虚拟电厂计划单元参与现货市场需具备“可观、可测、可调、可控”条件。
现货市场结构方面
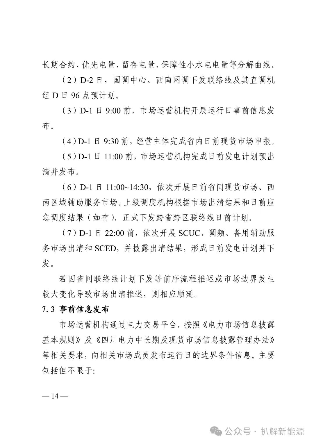
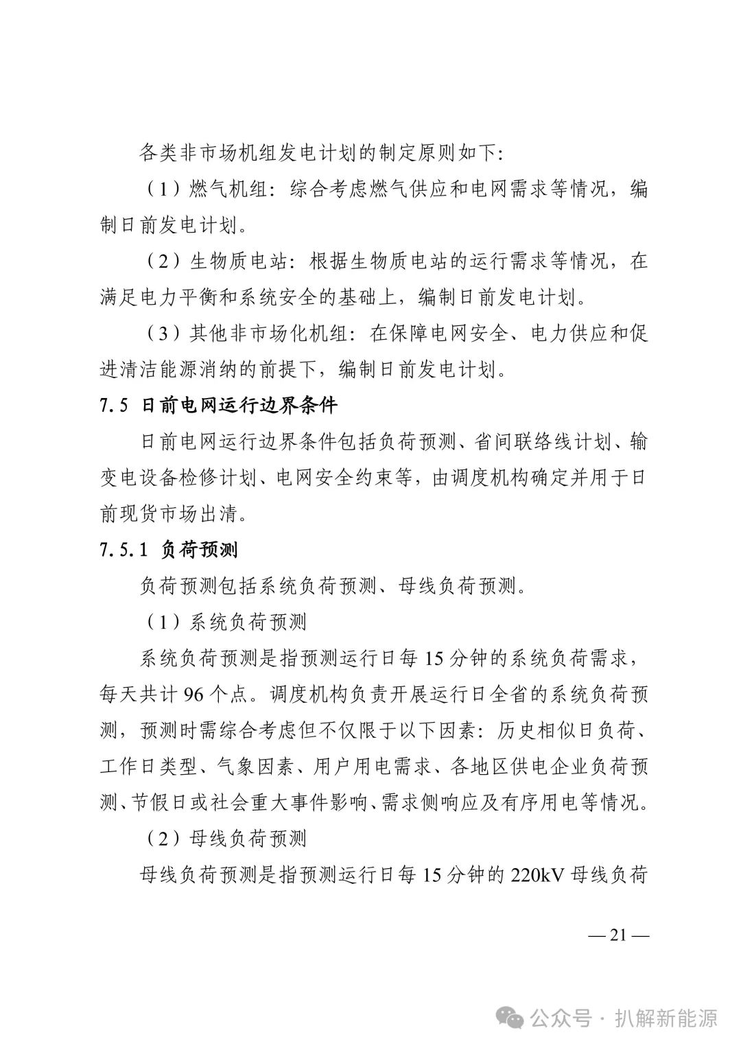
现货市场采用“多电源参与、全电量优化、全水期运行”模式。根据四川水电高占比、水情变化大的资源特性,充分考虑保安全、保供应、促消纳需求,构建“日前出清不结算、日内滚动优化、实时出清结算”的电力现货市场组织架构。
新能源短期功率预测
竞价日8:45 前,各风电、光伏新能源场站报送运行日96 点短期功率预测曲线。纳入生产运行数据报送范畴。若未按时报送,以最近一次报送的运行日预测数据替代。
交易信息申报方面
新能源未选择作为价格接受者的新能源,按以下方式申报交易信息。
电能量报价,单位为元/兆瓦时。可最多申报10 段,每段需申报出力区间起点(兆瓦)、出力区间终点(兆瓦)以及该区间报价(元/兆瓦时)。第一段出力区间起点为0,最后一段出力区间终点为机组的额定有功功率,两个报价段衔接点对应的报价值属于上一段报价。报价曲线须随出力增加单调递增。单段出力长度范围为[额定有功功率×报价分段容量系数A1,额定有功功率×报价分段容量系数A2],相邻两段价差范围为[报价分段价差系数β1,报价分段价差系数β2],电力的最小单位是0.01 兆瓦,电价的最小单位是1 元/兆瓦时。每段报价的电能量价格均不可超过核定的电能量申报价格的上下限范围。
独立储能
(1)电能量报价,单位为元/兆瓦时。独立储能在申报充放电报价曲线时,充电功率以负值表示,放电功率以正值表示,充电和放电工况分别最多申报5 段,报价曲线须随出力增加单调递增。第一段出力区间起点为最大下网电力,最后一段出力区间终点为最大上网电力,每段报价的出力区间起点须等于前一段报价的出力区间终点,两段报价的出力衔接点对应报价值属于前一段报价。充电工况的单段出力长度范围为[最大下网电力×报价分段容量系数A1,最大下网电力×报价分段容量系数A2],放电工况的单段出力长度范围为[最大上网电力×报价分段容量系数A1,最大上网电力×报价分段容量系数A2],相邻两段价差范围为[报价分段价差系数β1,报价分段价差系数β2],且出力区间不得跨越充电、放电工况。电力的最小单位是0.01 兆瓦,电价的最小单位是1 元/兆瓦时。每段报价的电能量价格均不可超过规定的电能量申报价格上下限范围。
(2)运行日结束时刻期望达到的荷电状态。独立储能应申报运行日结束时刻期望达到的荷电状态,原则上作为现货市场出清的边界条件以及次日初始荷电状态,可根据运行日实际运行情况调整。
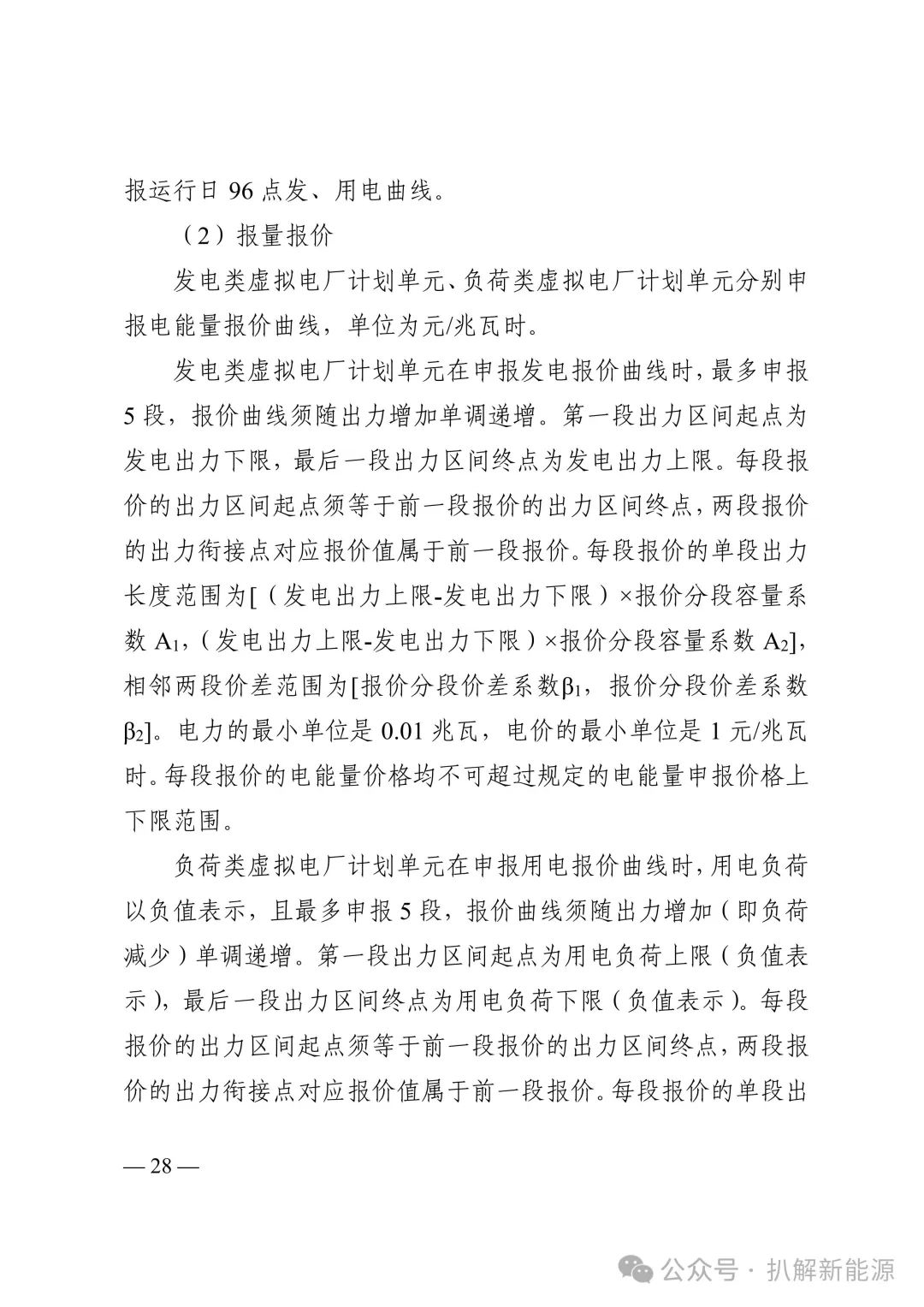
虚拟电厂根据参与现货市场的方式确定申报信息。
(1)报量不报价
发电类虚拟电厂计划单元、负荷类虚拟电厂计划单元分别申报运行日96 点发、用电曲线。
(2)报量报价
发电类虚拟电厂计划单元、负荷类虚拟电厂计划单元分别申报电能量报价曲线,单位为元/兆瓦时。发电类虚拟电厂计划单元在申报发电报价曲线时,最多申报5 段,报价曲线须随出力增加单调递增。第一段出力区间起点为发电出力下限,最后一段出力区间终点为发电出力上限。每段报价的出力区间起点须等于前一段报价的出力区间终点,两段报价的出力衔接点对应报价值属于前一段报价。每段报价的单段出力长度范围为[(发电出力上限-发电出力下限)×报价分段容量系数A1,(发电出力上限-发电出力下限)×报价分段容量系数A2],相邻两段价差范围为[报价分段价差系数β1,报价分段价差系数β2]。电力的最小单位是0.01 兆瓦,电价的最小单位是1 元/兆瓦时。每段报价的电能量价格均不可超过规定的电能量申报价格上下限范围。
负荷类虚拟电厂计划单元在申报用电报价曲线时,用电负荷以负值表示,且最多申报5 段,报价曲线须随出力增加(即负荷减少)单调递增。第一段出力区间起点为用电负荷上限(负值表示),最后一段出力区间终点为用电负荷下限(负值表示)。每段报价的出力区间起点须等于前一段报价的出力区间终点,两段报价的出力衔接点对应报价值属于前一段报价。每段报价的单段出力长度范围为[|用电负荷上限-用电负荷下限|×报价分段容量系数A1,|用电负荷上限-用电负荷下限|×报价分段容量系数A2],相邻两段价差范围为[报价分段价差系数β1,报价分段价差系数β2]。电力的最小单位是0.01 兆瓦,电价的最小单位是1 元/兆瓦时。每段报价的电能量价格均不可超过规定的电能量申报价格上下限范围。
索比光伏网 https://news.solarbe.com/202507/18/50004181.html

